Janssen Research & Development, LLC, San Diego, CA, 92121, USA.
Sci Rep. 2019 Sep 3;9(1):12692. doi: 10.1038/s41598-019-49070-8.
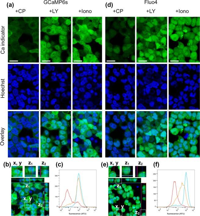
Measurement of intracellular calcium in live cells is a key component of a wide range of basic life science research, and crucial for many high-throughput assays used in modern drug discovery. Synthetic calcium indicators have become the industry standard, due their ease of use, high reliability, wide dynamic range, and availability of a large variety of spectral and chemical properties. Genetically-encoded calcium indicators (GECIs) have been optimized to the point where their performance rivals that of synthetic calcium indicators in many applications. Stable expression of a GECI has distinct advantages over synthetic calcium indicators in terms of reagent cost and simplification of the assay process. We generated a clonal cell line constitutively expressing GCaMP6s; high expression of the GECI was driven by coupling to a blasticidin resistance gene with a self-cleaving cis-acting hydrolase element (CHYSEL) 2A peptide. Here, we compared the performance of the GECI GCaMP6s to the synthetic calcium indicator fluo-4 in a variety of assay formats. We demonstrate that the pharmacology of ion channel and GPCR ligands as determined using the two indicators is highly similar, and that GCaMP6s is viable as a direct replacement for a synthetic calcium indicator.
在活细胞中测量细胞内钙是广泛的基础生命科学研究的关键组成部分,对于现代药物发现中使用的许多高通量测定法也是至关重要的。由于其易于使用、高可靠性、宽动态范围以及具有各种光谱和化学性质,合成钙指示剂已成为行业标准。基因编码的钙指示剂 (GECI) 已经过优化,在许多应用中,其性能可与合成钙指示剂相媲美。与合成钙指示剂相比,稳定表达 GECI 在试剂成本和测定过程简化方面具有明显优势。我们生成了一个稳定表达 GCaMP6s 的克隆细胞系;通过与带有自我切割顺式作用水解酶元件 (CHYSEL) 2A 肽的博来霉素抗性基因偶联,实现了对 GECI 的高表达。在这里,我们比较了 GECI GCaMP6s 和合成钙指示剂 fluo-4 在各种测定形式中的性能。我们证明,使用这两种指示剂测定离子通道和 GPCR 配体的药理学高度相似,并且 GCaMP6s 可作为合成钙指示剂的直接替代品。