Suppr超能文献

在异柠檬酸脱氢酶2(Idh2)缺陷的条件下,通过抑制细胞周期蛋白依赖性激酶2(Cdk2)可加速活性氧介导的衰老。

Reactive oxygen species-mediated senescence is accelerated by inhibiting Cdk2 in Idh2-deficient conditions.

作者信息

Chae Unbin, Park Jeen-Woo, Lee Sang-Rae, Lee Hong Jun, Lee Hyun-Shik, Lee Dong-Seok

机构信息

School of Life Sciences, BK21 Plus KNU Creative BioResearch Group, Kyungpook National University, Daegu, Republic of Korea.

School of Life Sciences and Biotechnology, College of Natural Sciences, Kyungpook National University, Daegu, Republic of Korea.

出版信息

Aging (Albany NY). 2019 Sep 10;11(17):7242-7256. doi: 10.18632/aging.102259.

Abstract

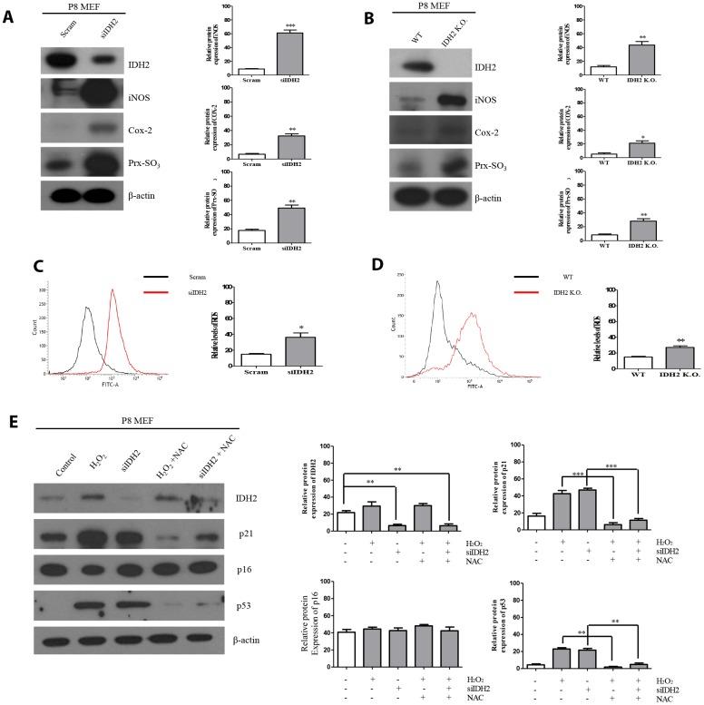
Among the many factors that promote cellular senescence, reactive oxygen species (ROS) are a focus of intense research because of their critical role in accelerating cellular senescence and initiating senescence-related diseases that can be fatal. Therefore, maintaining the proper balance of ROS in cells is a key method to alleviate senescence. Recent studies have found that isocitrate dehydrogenase 2 (IDH2), a critical enzyme of the tricarboxylic acid cycle, participates in ROS generation and in cellular dysfunction that is induced by excessive levels of ROS. Loss of IDH2 induces mitochondrial dysfunction that promotes excessive ROS generation and the development of several diseases. The results of this study suggest that Idh2 plays an important role in cellular senescence. Idh2 deficiency resulted in senescence-associated phenotypes and increased levels of senescence marker proteins in mouse embryonic fibroblasts and tissues. Furthermore, excessive ROS were generated in Idh2-deficient conditions, promoting cellular senescence by inducing cell cycle arrest through cyclin-dependent kinase 2. These results indicate that loss of Idh2 is a critical factor in regulating cellular senescence. Taken together, our findings contribute to the field of senescence research and suggest that IDH2 is a potential target of future anti-senescence studies.

摘要

在促进细胞衰老的众多因素中,活性氧(ROS)因其在加速细胞衰老和引发可能致命的衰老相关疾病中的关键作用而成为深入研究的焦点。因此,维持细胞内ROS的适当平衡是减轻衰老的关键方法。最近的研究发现,异柠檬酸脱氢酶2(IDH2)作为三羧酸循环的关键酶,参与ROS的生成以及由过量ROS诱导的细胞功能障碍。IDH2的缺失会诱导线粒体功能障碍,从而促进过量ROS的生成以及多种疾病的发展。本研究结果表明,Idh2在细胞衰老中起重要作用。Idh2缺陷导致小鼠胚胎成纤维细胞和组织中出现衰老相关表型,并增加衰老标记蛋白水平。此外,在Idh2缺陷条件下会产生过量ROS,通过细胞周期蛋白依赖性激酶2诱导细胞周期停滞,从而促进细胞衰老。这些结果表明,Idh2的缺失是调节细胞衰老的关键因素。综上所述,我们的研究结果为衰老研究领域做出了贡献,并表明IDH2是未来抗衰老研究的潜在靶点。

https://cdn.ncbi.nlm.nih.gov/pmc/blobs/2e54/6756887/a7c2c2c4d963/aging-11-102259-g001.jpg

文献AI研究员

20分钟写一篇综述,助力文献阅读效率提升50倍。

立即体验

用中文搜PubMed

大模型驱动的PubMed中文搜索引擎

马上搜索

文档翻译

学术文献翻译模型,支持多种主流文档格式。

立即体验