Laboratory of Chemical Biology and Genomics, Korea Research Institute of Bioscience and Biotechnology, Daejeon, Korea.
Department of Bioscience and Biotechnology, Chungnam National University, Daejeon, Korea.
Cancer Sci. 2019 Dec;110(12):3788-3801. doi: 10.1111/cas.14205. Epub 2019 Nov 15.
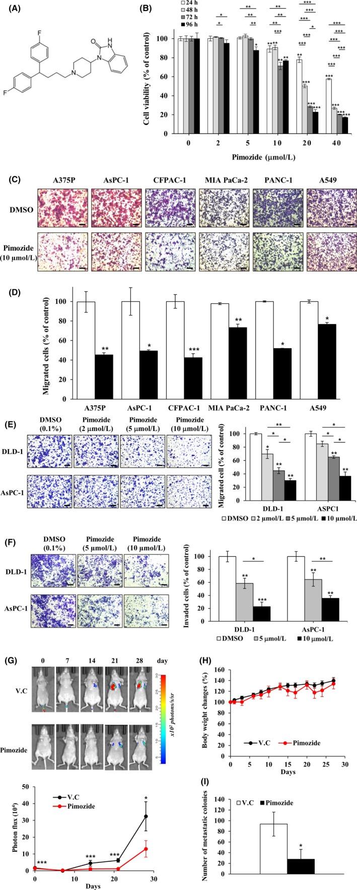
ARPC2 is a subunit of the Arp2/3 complex, which is essential for lamellipodia, invadopodia and filopodia, and ARPC2 has been identified as a migrastatic target molecule. To identify ARPC2 inhibitors, we generated an ARPC2 knockout DLD-1 human colon cancer cell line using the clustered regularly interspaced short palindromic repeats/CRISPR-associated protein 9 (CRISPR/Cas9) system and explored gene signature-based strategies, such as a connectivity map (CMap) using the gene expression profiling data of ARPC2 knockout and knockdown cells. From the CMap-based drug discovery strategy, we identified pimozide (a clinically used antipsychotic drug) as a migrastatic drug and ARPC2 inhibitor. Pimozide inhibited the migration and invasion of various cancer cells. Through drug affinity responsive target stability (DARTS) analysis and cellular thermal shift assay (CETSA), it was confirmed that pimozide directly binds to ARPC2. Pimozide increased the lag phase of Arp2/3 complex-dependent actin polymerization and inhibited the vinculin-mediated recruitment of ARPC2 to focal adhesions in cancer cells. To validate the likely binding of pimozide to ARPC2, mutant cells, including ARPC2 , ARPC2 and ARPC2 cells, were prepared using ARPC2 knockout cells prepared by gene-editing technology. Pimozide strongly inhibited the migration of mutant cells because the mutated ARPC2 likely has a larger binding pocket than the wild-type ARPC2. Therefore, pimozide is a potential ARPC2 inhibitor, and ARPC2 is a new molecular target. Taken together, the results of the present study provide new insights into the molecular mechanism and target that are responsible for the antitumor and antimetastatic activity of pimozide.
ARPC2 是 Arp2/3 复合物的一个亚基,对片状伪足、侵入伪足和丝状伪足的形成至关重要,并且 ARPC2 已被确定为迁移抑制靶分子。为了鉴定 ARPC2 抑制剂,我们使用簇状规则间隔短回文重复序列/CRISPR 相关蛋白 9 (CRISPR/Cas9) 系统生成了 ARPC2 敲除 DLD-1 人结肠癌细胞系,并探索了基于基因特征的策略,例如使用 ARPC2 敲除和敲低细胞的基因表达谱数据的连接图谱 (CMap)。从基于 CMap 的药物发现策略中,我们确定匹莫齐特(一种临床使用的抗精神病药物)是一种迁移抑制药物和 ARPC2 抑制剂。匹莫齐特抑制了各种癌细胞的迁移和侵袭。通过药物亲和力响应靶标稳定性 (DARTS) 分析和细胞热转移测定 (CETSA),证实匹莫齐特直接与 ARPC2 结合。匹莫齐特增加了 Arp2/3 复合物依赖性肌动蛋白聚合的滞后期,并抑制了 vinculin 介导的 ARPC2 在癌细胞中向焦点黏附的募集。为了验证匹莫齐特可能与 ARPC2 结合,使用基因编辑技术制备的 ARPC2 敲除细胞制备了包括 ARPC2、ARPC2 和 ARPC2 细胞在内的突变细胞。匹莫齐特强烈抑制突变细胞的迁移,因为突变的 ARPC2 可能比野生型 ARPC2 具有更大的结合口袋。因此,匹莫齐特是一种潜在的 ARPC2 抑制剂,ARPC2 是一个新的分子靶标。综上所述,本研究的结果为匹莫齐特的抗肿瘤和抗转移活性的分子机制和靶标提供了新的见解。