Suppr超能文献

高CLDN4的食管鳞状细胞癌(ESCC)细胞具有干细胞样特性,提示食管鳞状细胞癌同步放化疗反应较差。

High-CLDN4 ESCC cells harbor stem-like properties and indicate for poor concurrent chemoradiation therapy response in esophageal squamous cell carcinoma.

作者信息

Lin Cheng-Han, Li Hao-Yi, Liu Yu-Peng, Kuo Pei-Fung, Wang Wen-Ching, Lin Forn-Chia, Chang Wei-Lun, Sheu Bor-Shyang, Wang Yi-Ching, Hung Wan-Chun, Cheng Hui-Chuan, Yao Yun-Chin, Calkins Marcus J, Hsiao Michael, Lu Pei-Jung

机构信息

Institute of Clinical Medicine, College of Medicine, National Cheng Kung University, Tainan.

Institute of Clinical Medicine, College of Medicine, Kaohsiung Medical University, Kaohsiung.

出版信息

Ther Adv Med Oncol. 2019 Sep 27;11:1758835919875324. doi: 10.1177/1758835919875324. eCollection 2019.

Abstract

BACKGROUND

Esophageal squamous cell carcinoma (ESCC) is the major type of esophageal cancer in Asia and demonstrates poor survival rates following a therapeutic regimen.

METHODS

Cancer stem cells (CSCs) are responsible for tumor initiation, progression, and treatment failure in cancers. Therefore, identification and characterization of CSCs may help to improve clinical outcomes for ESCC patients. Tumor sphere formation assay are performed to isolate cancer stem-like ESCC cells. QRT-PCR, tumor initiation, metastasis, CCRT treatment are used to evaluate ESCC cells' stemness properties and .

RESULTS

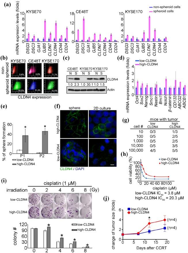
The authors' data demonstrates that cancer stem-like ESCC cells harbored stemness characteristics including self-renewal, differentiation, and transdifferentiation, and possess tumor initiation, metastasis, and treatment inefficiency properties. For the identification of useful biomarkers of cancer stem-like ESCC cells, the authors further identified that CLDN4 was upregulated in cancer stem-like ESCC cells when compared with bulk cancer cells. High-CLDN4 cells harbored stemness and cisplatin/concurrent chemoradiation therapy (CCRT) resistance properties and a high level of CLDN4 was correlated with poor prognosis and poor CCRT response in ESCC patients. Importantly, thiamine tetrahydrofurfuryl disulfide (TTFD) decreased CLDN4 and attenuated stemness in ESCC cells, and TTFD combined with CCRT improved CCRT response .

CONCLUSIONS

CLDN4 was suggested as prognostic and a CCRT response indicator for ESCC patients. TTFD combined with CCRT has potential to improve ESCC patient's clinical outcomes in the future.

摘要

背景

食管鳞状细胞癌(ESCC)是亚洲食管癌的主要类型,采用治疗方案后的生存率较低。

方法

癌症干细胞(CSCs)导致癌症的肿瘤起始、进展和治疗失败。因此,鉴定和表征癌症干细胞可能有助于改善ESCC患者的临床结果。进行肿瘤球形成试验以分离癌干细胞样ESCC细胞。采用QRT-PCR、肿瘤起始、转移、同步放化疗(CCRT)来评估ESCC细胞的干性特征。

结果

作者的数据表明,癌干细胞样ESCC细胞具有包括自我更新、分化和转分化在内的干性特征,并具有肿瘤起始、转移和治疗低效性。为了鉴定癌干细胞样ESCC细胞的有用生物标志物,作者进一步发现,与大量癌细胞相比,CLDN4在癌干细胞样ESCC细胞中上调。高CLDN4细胞具有干性和顺铂/同步放化疗(CCRT)抗性特征,ESCC患者中高水平的CLDN4与预后不良和CCRT反应不佳相关。重要的是,硫胺四氢糠基二硫化物(TTFD)降低了ESCC细胞中的CLDN4并减弱了干性,并且TTFD与CCRT联合使用可改善CCRT反应。

结论

CLDN4被认为是ESCC患者的预后和CCRT反应指标。TTFD与CCRT联合使用有可能在未来改善ESCC患者的临床结果。

https://cdn.ncbi.nlm.nih.gov/pmc/blobs/f4f2/6767752/66f21942b734/10.1177_1758835919875324-fig1.jpg

文献AI研究员

20分钟写一篇综述,助力文献阅读效率提升50倍。

立即体验

用中文搜PubMed

大模型驱动的PubMed中文搜索引擎

马上搜索

文档翻译

学术文献翻译模型,支持多种主流文档格式。

立即体验