Suppr超能文献

Let-7 调控大脑皮层和视网膜发育过程中的细胞周期动态。

Let-7 regulates cell cycle dynamics in the developing cerebral cortex and retina.

机构信息

Department of Cell Biology and Human Anatomy, University of California - Davis, Davis, CA, USA.

出版信息

Sci Rep. 2019 Oct 25;9(1):15336. doi: 10.1038/s41598-019-51703-x.

Abstract

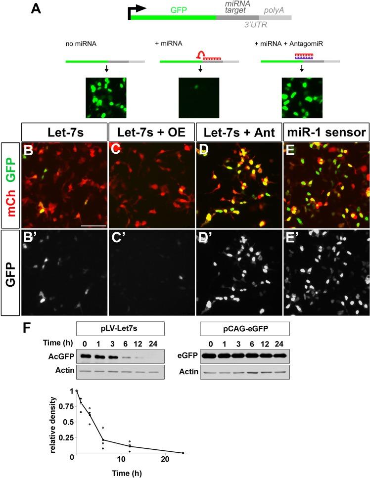
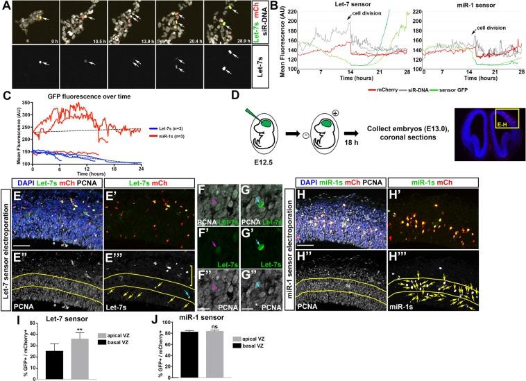
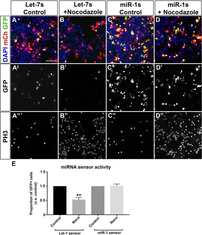
In the neural progenitors of the developing central nervous system (CNS), cell proliferation is tightly controlled and coordinated with cell fate decisions. Progenitors divide rapidly during early development and their cell cycle lengthens progressively as development advances to eventually give rise to a tissue of the correct size and cellular composition. However, our understanding of the molecules linking cell cycle progression to developmental time is incomplete. Here, we show that the microRNA (miRNA) let-7 accumulates in neural progenitors over time throughout the developing CNS. Intriguingly, we find that the level and activity of let-7 oscillate as neural progenitors progress through the cell cycle by in situ hybridization and fluorescent miRNA sensor analyses. We also show that let-7 mediates cell cycle dynamics: increasing the level of let-7 promotes cell cycle exit and lengthens the S/G2 phase of the cell cycle, while let-7 knock down shortens the cell cycle in neural progenitors. Together, our findings suggest that let-7 may link cell proliferation to developmental time and regulate the progressive cell cycle lengthening that occurs during development.

摘要

在发育中的中枢神经系统(CNS)的神经祖细胞中,细胞增殖受到严格控制,并与细胞命运决定相协调。祖细胞在早期发育过程中快速分裂,随着发育的推进,它们的细胞周期逐渐延长,最终产生大小和细胞组成正确的组织。然而,我们对将细胞周期进程与发育时间联系起来的分子的理解并不完整。在这里,我们表明 microRNA(miRNA)let-7 在整个发育中的 CNS 中的神经祖细胞中随时间积累。有趣的是,我们通过原位杂交和荧光 miRNA 传感器分析发现,let-7 的水平和活性随着神经祖细胞通过细胞周期而波动。我们还表明,let-7 介导细胞周期动态:增加 let-7 的水平可促进细胞周期退出并延长细胞周期的 S/G2 期,而 let-7 的敲低则缩短神经祖细胞的细胞周期。总之,我们的研究结果表明,let-7 可能将细胞增殖与发育时间联系起来,并调节发育过程中发生的逐渐延长的细胞周期。

https://cdn.ncbi.nlm.nih.gov/pmc/blobs/5a3d/6814839/ffcc70f2703a/41598_2019_51703_Fig1_HTML.jpg

文献AI研究员

20分钟写一篇综述,助力文献阅读效率提升50倍。

立即体验

用中文搜PubMed

大模型驱动的PubMed中文搜索引擎

马上搜索

文档翻译

学术文献翻译模型,支持多种主流文档格式。

立即体验