Suppr超能文献

微小 RNA-1258 通过抑制 CKS1B 表达抑制人结直肠癌细胞的增殖和迁移。

MicroRNA-1258 Inhibits the Proliferation and Migration of Human Colorectal Cancer Cells through Suppressing CKS1B Expression.

机构信息

Biotherapeutics Translational Research Center, Division of Biomedical Science, Korea Research Institute of Bioscience and Biotechnology, Daejeon 34141, Korea.

Department of Functional Genomics, University of Science and Technology, Daejeon 34141, Korea.

出版信息

Genes (Basel). 2019 Nov 8;10(11):912. doi: 10.3390/genes10110912.

Abstract

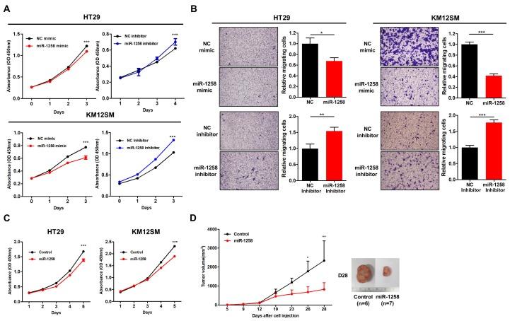
Increasing evidence has demonstrated that increased expression of cyclin-dependent kinase regulatory subunit 1B (CKS1B) is associated with the pathogenesis of many human cancers, including colorectal cancer (CRC). However, the regulatory mechanisms underlying the expression of CKS1B in CRC are not completely understood. Here, we investigate the role played by microRNAs in the expression of CKS1B and carcinogenesis in CRC. Among the six microRNAs predicted to target CKS1B gene expression, only miR-1258 was revealed to downregulate CKS1B expression through binding to its 3'-UTR region, as ectopic miR-1258 expression suppressed CKS1B expression and . In CRC, miR-1258 expression also decreased cell proliferation and migration and tumor growth , similar to cells with silenced CKS1B expression. Considering the highly increased levels of CKS1B and decreased expression of miR-1258 in tumors from CRC patients, these findings suggest that miR-1258 may play tumor-suppressive roles by targeting CKS1B expression in CRC. However, the therapeutic significance of these findings should be evaluated in clinical settings.

摘要

越来越多的证据表明,细胞周期蛋白依赖性激酶调节亚基 1B(CKS1B)的表达增加与许多人类癌症的发病机制有关,包括结直肠癌(CRC)。然而,CRC 中 CKS1B 表达的调节机制尚不完全清楚。在这里,我们研究了 microRNA 在 CRC 中 CKS1B 表达和致癌作用中的作用。在预测靶向 CKS1B 基因表达的六个 microRNA 中,只有 miR-1258 通过结合其 3'UTR 区域下调 CKS1B 的表达,因为外源性 miR-1258 表达抑制 CKS1B 的表达和。在 CRC 中,miR-1258 的表达也降低了细胞增殖和迁移和肿瘤生长,类似于 CKS1B 表达沉默的细胞。考虑到 CRC 患者肿瘤中 CKS1B 水平的高度增加和 miR-1258 表达的降低,这些发现表明 miR-1258 可能通过靶向 CKS1B 在 CRC 中的表达发挥肿瘤抑制作用。然而,这些发现的治疗意义应在临床环境中进行评估。

https://cdn.ncbi.nlm.nih.gov/pmc/blobs/ce52/6896137/e7ccdc644603/genes-10-00912-g001.jpg

文献AI研究员

20分钟写一篇综述,助力文献阅读效率提升50倍。

立即体验

用中文搜PubMed

大模型驱动的PubMed中文搜索引擎

马上搜索

文档翻译

学术文献翻译模型,支持多种主流文档格式。

立即体验