Suppr超能文献

杂合子个体中所见的轻度铁过载不会促进敲除小鼠的肝纤维化。

Mild Iron Overload as Seen in Individuals Homozygous for the Alpha-1 Antitrypsin Pi*Z Variant Does Not Promote Liver Fibrogenesis in Knockout Mice.

机构信息

Medical Clinic III, Gastroenterology, Metabolic Diseases and Intensive Care, University Hospital RWTH Aachen, D-52074 Aachen, Germany.

Coordinating Center for Alpha-1 Antitrypsin Deficiency-Related Liver Disease of the European Reference Network on Hepatological Diseases (ERN RARE-LIVER) and the European Association for the Study of the Liver (EASL) Registry Group "Alpha-1 Liver", Germany.

出版信息

Cells. 2019 Nov 9;8(11):1415. doi: 10.3390/cells8111415.

Abstract

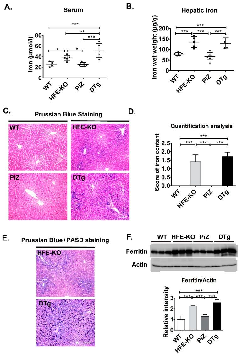
The presence of the homozygous 'PiZ' variant of alpha-1 antitrypsin (AAT) ('PiZZ' genotype) predisposes to liver fibrosis development, but the role of iron metabolism in this process remains unknown. Therefore, we assessed iron metabolism and variants in the Homeostatic Iron Regulator gene () as the major cause of hereditary iron overload in a large cohort of PiZZ subjects without liver comorbidities. The human cohort comprised of 409 PiZZ individuals and 254 subjects without evidence of an AAT mutation who were recruited from ten European countries. All underwent a comprehensive work-up and transient elastography to determine liver stiffness measurements (LSM). The corresponding mouse models (PiZ overexpressors, knockouts, and double transgenic [DTg] mice) were used to evaluate the impact of mild iron overload on PiZ-induced liver injury. Compared to PiZ non-carriers, PiZZ individuals had elevated serum iron, transferrin saturation, and ferritin levels, but relevant iron overload was rare. All these parameters were higher in individuals with signs of significant liver fibrosis (LSM ≥ 7.1 kPa) compared to those without signs of significant liver fibrosis. knockout and DTg mice displayed similar extent of iron overload and of fibrosis. Loss of did not alter the extent of AAT accumulation. In PiZZ individuals, presence of mutations was not associated with more severe liver fibrosis. Taken together, PiZZ individuals display minor alterations in serum iron parameters. Neither mild iron overload seen in these individuals nor the presence of mutations ( and ) constitute a major contributor to liver fibrosis development.

摘要

α-1 抗胰蛋白酶(AAT)的纯合“PiZ”变体(“PiZZ”基因型)的存在易导致肝纤维化的发展,但铁代谢在此过程中的作用尚不清楚。因此,我们评估了铁代谢和铁稳态调节因子基因()中的变体,作为无肝脏合并症的 PiZZ 受试者中遗传性铁过载的主要原因。该人类队列由来自 10 个欧洲国家的 409 名 PiZZ 个体和 254 名无 AAT 突变证据的个体组成。所有患者均接受了全面的检查和瞬时弹性成像,以确定肝硬度测量值(LSM)。相应的小鼠模型(PiZ 过表达、敲除和双转基因 [DTg] 小鼠)用于评估轻度铁过载对 PiZ 诱导的肝损伤的影响。与 PiZ 非携带者相比,PiZZ 个体的血清铁、转铁蛋白饱和度和铁蛋白水平升高,但相关的铁过载很少见。与无明显肝纤维化迹象(LSM≥7.1kPa)的个体相比,所有这些参数在有明显肝纤维化迹象的个体中更高。 敲除和 DTg 小鼠显示出相似程度的铁过载和纤维化。失去 并没有改变 AAT 积累的程度。在 PiZZ 个体中,存在 突变与更严重的肝纤维化无关。综上所述,PiZZ 个体的血清铁参数存在轻微改变。这些个体中观察到的轻度铁过载以及 突变(和)的存在都不是导致肝纤维化发展的主要原因。

https://cdn.ncbi.nlm.nih.gov/pmc/blobs/29bc/6912453/f245ae642a97/cells-08-01415-g001.jpg

文献AI研究员

20分钟写一篇综述,助力文献阅读效率提升50倍。

立即体验

用中文搜PubMed

大模型驱动的PubMed中文搜索引擎

马上搜索

文档翻译

学术文献翻译模型,支持多种主流文档格式。

立即体验