School of Pharmacy, University of East Anglia, Norwich Research Park, Norwich, United Kingdom.
School of Health and Biomedical Sciences, RMIT University, Bundoora, VIC, 3083, Australia.
Cell Death Dis. 2019 Nov 25;10(12):882. doi: 10.1038/s41419-019-2110-3.
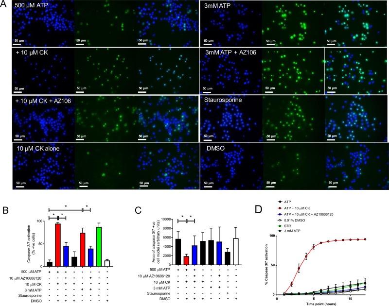
P2X7 is an ATP-gated ion channel that is highly expressed by leukocytes, such as macrophages. Here, P2X7 has been demonstrated to be involved in the regulation of various cell death pathways; including apoptosis, pyroptosis, necrosis, and autophagy. However, cell death induction via P2X7 is complex and is reliant upon the nature of the stimulus, the duration of the stimulus, and the cell type investigated. Previous reports state that high extracellular ATP concentrations promote osmotic lysis, but whether positive allosteric modulation of P2X7 in the presence of lower concentrations of ATP condemns cells to the same fate is unknown. In this study, we compared cell death induced by high ATP concentrations, to cell death induced by compound K, a recently identified and potent positive allosteric modulator of P2X7. Based on our observations, we propose that high ATP concentrations induce early cell swelling, loss of mitochondrial membrane potential, plasma membrane rupture, and LDH release. Conversely, positive allosteric modulation of P2X7 primarily promotes an intrinsic apoptosis pathway. This was characterised by an increase in mitochondrial Ca, accelerated production of mitochondrial ROS, loss of mitochondrial membrane permeability in a Bax-dependent manner, the potential involvement of caspase-1, and caspase-3, and significantly accelerated kinetics of caspase-3 activation. This study highlights the ability of positive allosteric modulators to calibrate P2X7-dependent cell death pathways and may have important implications in modulating the antimicrobial immune response and in the resolution of inflammation.
P2X7 是一种 ATP 门控离子通道,在白细胞(如巨噬细胞)中高度表达。在这里,已经证明 P2X7 参与了各种细胞死亡途径的调节;包括细胞凋亡、细胞焦亡、坏死和自噬。然而,通过 P2X7 诱导细胞死亡的过程很复杂,取决于刺激的性质、刺激的持续时间以及所研究的细胞类型。先前的报告指出,高细胞外 ATP 浓度会促进渗透裂解,但在较低浓度的 ATP 存在下,P2X7 的正变构调节是否会导致细胞遭受同样的命运尚不清楚。在这项研究中,我们比较了高 ATP 浓度诱导的细胞死亡与化合物 K 诱导的细胞死亡,化合物 K 是最近发现的一种有效的 P2X7 正变构调节剂。根据我们的观察,我们提出高 ATP 浓度会导致早期细胞肿胀、线粒体膜电位丧失、质膜破裂和 LDH 释放。相反,P2X7 的正变构调节主要促进内在凋亡途径。这表现为线粒体 Ca 增加、线粒体 ROS 产生加速、线粒体膜通透性以 Bax 依赖的方式丧失、半胱天冬酶-1 和半胱天冬酶-3 的潜在参与以及 caspase-3 激活的动力学显著加速。这项研究强调了正变构调节剂调节 P2X7 依赖性细胞死亡途径的能力,并可能对调节抗菌免疫反应和炎症消退具有重要意义。