Laboratory of Pathology, Key Laboratory of Transplant Engineering and Immunology, NHC, West China Hospital, Sichuan University, 37 Guoxue Road, Chengdu, 610041, China.
Sichuan Stem Cell Bank & Sichuan Neo-Life Stem Cell Biotech Inc., Chengdu, 610037, China.
Stem Cell Res Ther. 2020 Jan 23;11(1):37. doi: 10.1186/s13287-020-1550-0.
Using a toxin-induced nonhuman primate model of acute liver failure (ALF), we previously reported that peripheral infusion of human umbilical cord mesenchymal stem cells (hUC-MSCs) strongly suppresses the activation of circulating monocytes and interleukin-6 (IL-6) production, thereby disrupting the development of a cytokine storm and improving the prognosis of monkeys. MSCs are considered to play a therapeutic role under different stresses by adaptively producing specific factors, prompting us to investigate the factors that hUC-MSCs produce in response to high serum levels of IL-6, which plays a critical role in initiating and accelerating ALF.
We stimulated hUC-MSCs with IL-6, and the hUC-MSC-derived exosomes were deeply sequenced. The miRNAs in the exosomes that have potential to suppress IL-6-associated signaling pathway were screened, and the role of one of the most possible miRNAs was tested in the mouse model of inflammatory liver injury.
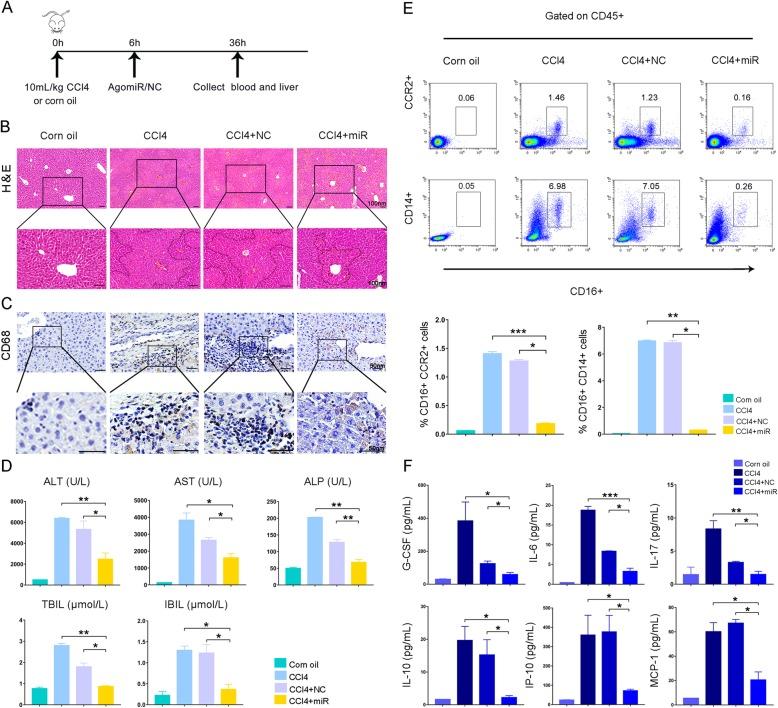
We determined that miR-455-3p, which is secreted through exosomes and potentially targets PI3K signaling, was highly produced by hUC-MSCs with IL-6 stimulation. The miR-455-3p-enriched exosomes could inhibit the activation and cytokine production of macrophages challenged with lipopolysaccharide (LPS) both in vivo and in vitro. In a chemical liver injury mouse model, enforced expression of miR-455-3p could attenuate macrophage infiltration and local liver damage and reduce the serum levels of inflammatory factors, thereby improving liver histology and systemic disorder.
miR-455-3p-enriched exosomes derived from hUC-MSCs are a promising therapy for acute inflammatory liver injury.
我们之前曾利用毒素诱导的非人灵长类急性肝衰竭(ALF)模型报告称,外周输注人脐带间充质干细胞(hUC-MSCs)可强烈抑制循环单核细胞的活化和白细胞介素 6(IL-6)的产生,从而破坏细胞因子风暴的发展并改善猴子的预后。MSCs 被认为通过适应性地产生特定因子在不同压力下发挥治疗作用,这促使我们研究 hUC-MSCs 对发挥关键作用的高血清 IL-6 水平的反应产生的因子,这些因子可引发并加速 ALF。
我们用 IL-6 刺激 hUC-MSCs,并对 hUC-MSC 衍生的外泌体进行深度测序。筛选出在外泌体中具有抑制 IL-6 相关信号通路潜力的 miRNAs,并在炎性肝损伤的小鼠模型中测试其中一种最有可能的 miRNA 的作用。
我们确定,miR-455-3p 是通过外泌体分泌的,并且可能靶向 PI3K 信号,在 hUC-MSCs 受到 IL-6 刺激时大量产生。miR-455-3p 富集的外泌体可抑制 LPS 体外和体内刺激的巨噬细胞的激活和细胞因子产生。在化学性肝损伤小鼠模型中,强制表达 miR-455-3p 可减轻巨噬细胞浸润和局部肝损伤,并降低炎症因子的血清水平,从而改善肝组织学和全身紊乱。
源自 hUC-MSCs 的 miR-455-3p 富集的外泌体是治疗急性炎症性肝损伤的一种有前途的疗法。