Suppr超能文献

葡萄(L.)种子发育不同阶段中 GASA 基因的全基因组鉴定和表达谱分析预测其参与种子发育。

Genome-Wide Characterization and Expression Profiling of GASA Genes during Different Stages of Seed Development in Grapevine ( L.) Predict Their Involvement in Seed Development.

机构信息

State Key Laboratory of Crop Stress Biology in Arid Areas, College of Horticulture, Northwest A&F University, Yangling 712100, China.

Key Laboratory of Horticultural Plant Biology and Germplasm Innovation in Northwest China, Northwest A&F University, Ministry of Agriculture, Yangling 712100, China.

出版信息

Int J Mol Sci. 2020 Feb 6;21(3):1088. doi: 10.3390/ijms21031088.

Abstract

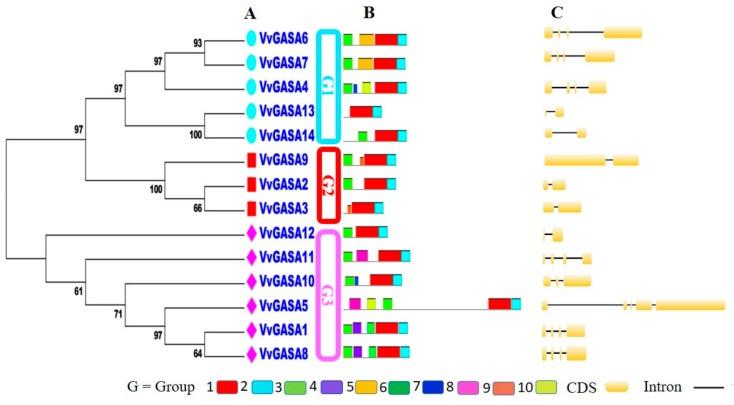
Members of the plant-specific GASA (gibberellic acid-stimulated Arabidopsis) gene family have multiple potential roles in plant growth and development, particularly in flower induction and seed development. However, limited information is available about the functions of these genes in fruit plants, particularly in grapes. We identified 14 GASA genes in grapevine ( L.) and performed comprehensive bioinformatics and expression analyses. In the bioinformatics analysis, the locations of genes on chromosomes, physiochemical properties of proteins, protein structure, and subcellular positions were described. We evaluated GASA proteins in terms of domain structure, exon-intron distribution, motif arrangements, promoter analysis, phylogenetic, and evolutionary history. According to the results, the GASA domain is conserved in all proteins and the proteins are divided into three well-conserved subgroups. Synteny analysis proposed that segmental and tandem duplication have played a role in the expansion of the GASA gene family in grapes, and duplicated gene pairs have negative selection pressure. Most of the proteins were predicted to be in the extracellular region, chloroplasts, and the vacuole. In silico promoter analysis suggested that the GASA genes may influence different hormone signaling pathways and stress-related mechanisms. Additionally, we performed a comparison of the expression between seedless (Thompson seedless) and seeded (Red globe) cultivars in different plant parts, including the ovule during different stages of development. Furthermore, some genes were differentially expressed in different tissues, signifying their role in grapevine growth and development. Several genes ( and ) showed different expression levels in later phases of seed development in Red globe and Thompson seedless, suggesting their involvement in seed development. Our study presents the first genome-wide identification and expression profiling of grapevine GASA genes and provides the basis for functional characterization of GASA genes in grapes. We surmise that this information may provide new potential resources for the molecular breeding of grapes.

摘要

植物特异性 GASA(赤霉素刺激的拟南芥)基因家族的成员在植物生长和发育中具有多种潜在作用,特别是在花诱导和种子发育中。然而,关于这些基因在果树上的功能,特别是在葡萄中的功能,信息有限。我们在葡萄( L.)中鉴定了 14 个 GASA 基因,并进行了全面的生物信息学和表达分析。在生物信息学分析中,描述了基因在染色体上的位置、蛋白质的理化性质、蛋白质结构和亚细胞位置。我们根据结构域结构、外显子-内含子分布、基序排列、启动子分析、系统发育和进化历史评估了 GASA 蛋白。结果表明,所有蛋白质都保守 GASA 结构域,并且蛋白质分为三个高度保守的亚组。共线性分析表明,片段和串联重复在葡萄 GASA 基因家族的扩张中发挥了作用,并且重复基因对受到负选择压力。大多数蛋白质被预测位于细胞外区域、叶绿体和液泡中。计算机启动子分析表明,GASA 基因可能影响不同的激素信号通路和与应激相关的机制。此外,我们比较了不同植物部位(包括发育不同阶段的胚珠)无核(Thompson 无核)和有核(Red globe)品种之间的表达情况。此外,一些基因在不同组织中表达水平不同,表明它们在葡萄生长和发育中的作用。在 Red globe 和 Thompson seedless 中,一些基因(和)在种子发育的后期阶段表现出不同的表达水平,表明它们参与了种子发育。我们的研究首次对葡萄 GASA 基因进行了全基因组鉴定和表达谱分析,为葡萄 GASA 基因的功能特征提供了基础。我们推测,这些信息可能为葡萄的分子育种提供新的潜在资源。

https://cdn.ncbi.nlm.nih.gov/pmc/blobs/2535/7036793/f8658d4c038b/ijms-21-01088-g001.jpg

文献AI研究员

20分钟写一篇综述,助力文献阅读效率提升50倍。

立即体验

用中文搜PubMed

大模型驱动的PubMed中文搜索引擎

马上搜索

文档翻译

学术文献翻译模型,支持多种主流文档格式。

立即体验