Department of Chemical Science and Technologies, University of Rome Tor Vergata, via della Ricerca Scientifica 1, 00133 Rome, Italy.
MRC Toxicology Unit, University of Cambridge, Cambridge CB2 1QP, UK.
Int J Mol Sci. 2020 Feb 28;21(5):1638. doi: 10.3390/ijms21051638.
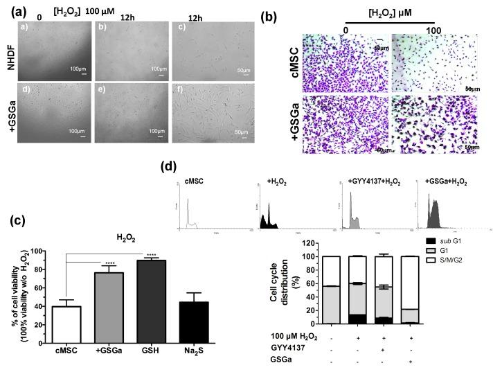
The endogenous HS plays an important role in the central nervous, respiratory and cardiovascular systems. Accordingly, slow-releasing HS donors are powerful tools for basic studies and innovative pharmaco-therapeutic agents for cardiovascular and neurodegenerative diseases. Nonetheless, the effects of HS-releasing agents on the growth of stem cells have not been fully investigated. HS preconditioning can enhance mesenchymal stem cell survival after post-ischaemic myocardial implantation; therefore, stem cell therapy combined with HS may be relevant in cell-based therapy for regenerative medicine. Here, we studied the effects of slow-releasing HS agents on the cell growth and differentiation of cardiac Lin Sca1 human mesenchymal stem cells (cMSC) and on normal human dermal fibroblasts (NHDF). In particular, we investigated the effects of water-soluble GSH-garlic conjugates (GSGa) on cMSC compared to other HS-releasing agents, such as NaS and GYY4137. GSGa treatment of cMSC and NHDF increased their cell proliferation and migration in a concentration dependent manner with respect to the control. GSGa treatment promoted an upregulation of the expression of proteins involved in oxidative stress protection, cell-cell adhesion and commitment to differentiation. These results highlight the effects of HS-natural donors as biochemical factors that promote MSC homing, increasing their safety profile and efficacy after transplantation, and the value of these donors in developing functional 3D-stem cell delivery systems for cardiac muscle tissue repair and regeneration.
内源性 HS 在中枢神经系统、呼吸系统和心血管系统中发挥着重要作用。因此,缓释放 HS 供体是基础研究的有力工具,也是心血管和神经退行性疾病的创新药物治疗剂。尽管如此,HS 释放剂对干细胞生长的影响尚未得到充分研究。HS 预处理可以增强缺血后心肌植入后间充质干细胞的存活;因此,干细胞治疗与 HS 联合应用可能与基于细胞的再生医学治疗相关。在这里,我们研究了缓释放 HS 供体对心脏 Lin Sca1 人间充质干细胞(cMSC)和正常人类真皮成纤维细胞(NHDF)的细胞生长和分化的影响。特别是,我们研究了水溶性 GSH-大蒜结合物(GSGa)对 cMSC 的影响,与其他 HS 释放剂(如 NaS 和 GYY4137)相比。GSGa 处理 cMSC 和 NHDF 以浓度依赖的方式增加了它们的细胞增殖和迁移,与对照相比。GSGa 处理促进了参与氧化应激保护、细胞-细胞粘附和分化承诺的蛋白的表达上调。这些结果强调了 HS-天然供体作为促进 MSC 归巢的生化因素的作用,增加了它们在移植后的安全性和疗效,以及这些供体在开发用于心肌组织修复和再生的功能性 3D-干细胞输送系统中的价值。