Suppr超能文献

PKM2过表达与M2巨噬细胞浸润相结合预示着胰腺癌患者预后不良。

The combination of PKM2 overexpression and M2 macrophages infiltration confers a poor prognosis for PDAC patients.

作者信息

Hu Hai, Tu Wenzhi, Chen Yungu, Zhu Ming, Jin Huan, Huang Ting, Zou Zhengzhi, Xia Qing

机构信息

Department of Oncology, State Key Laboratory for Oncogenes and Related Genes, Renji Hospital, School of Medicine, Shanghai Jiaotong University, Shanghai Cancer Institute, Shanghai, 200127, China.

The Comprehensive Cancer Center, Shanghai General Hospital, Shanghai Jiao Tong University School of Medicine, Shanghai 201620, China.

出版信息

J Cancer. 2020 Feb 3;11(8):2022-2031. doi: 10.7150/jca.38981. eCollection 2020.

Abstract

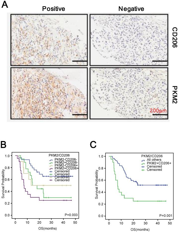
Macrophages play a critical role in the initiation and progression in various human solid tumors; however, their role and transformation in pancreatic ductal adenocarcinoma (PDAC) were still illusive. Here, immunohistochemistry was used to determine CD206 (specific marker of M2 macrophage) and PKM2 expression in PDAC tissues. Statistical analysis, such as Pearson χ test, Spearman's rank test, Kaplan-Meier and COX regression assay were used to evaluate their roles on PDAC prognosis. Data showed that both CD206 and PKM2 were elevated and responsible for a poor prognosis for PDAC. In addition, we showed that the two factors were positively correlated; co-overexpression of the two factors conferred the worst prognosis and functioned as an independent prognostic factor for the disease. Our data showed that M2 macrophage infiltration was correlated with PKM2 expression in PDAC cells. The two markers exerted synergistic effect on PDAC progression. Our results suggested dual-target inhibition M2 macrophage polarization and PKM2 expression of cancer cells might be novel approaches to treat PDAC.

摘要

巨噬细胞在多种人类实体瘤的发生和发展中起着关键作用;然而,它们在胰腺导管腺癌(PDAC)中的作用和转变仍不清楚。在此,采用免疫组织化学法检测PDAC组织中CD206(M2巨噬细胞特异性标志物)和PKM2的表达。使用Pearson χ检验、Spearman秩检验、Kaplan-Meier和COX回归分析等统计方法来评估它们对PDAC预后的作用。数据显示,CD206和PKM2均升高,且与PDAC预后不良有关。此外,我们发现这两个因素呈正相关;两者的共同过表达导致最差的预后,并作为该疾病的独立预后因素。我们的数据表明,M2巨噬细胞浸润与PDAC细胞中PKM2的表达相关。这两个标志物对PDAC进展发挥协同作用。我们的结果表明,双重靶向抑制M2巨噬细胞极化和癌细胞PKM2表达可能是治疗PDAC的新方法。

https://cdn.ncbi.nlm.nih.gov/pmc/blobs/b1cd/7052945/2b14c953db4d/jcav11p2022g001.jpg

文献AI研究员

20分钟写一篇综述,助力文献阅读效率提升50倍。

立即体验

用中文搜PubMed

大模型驱动的PubMed中文搜索引擎

马上搜索

文档翻译

学术文献翻译模型,支持多种主流文档格式。

立即体验