Department of Pharmaceutical and Pharmacological Sciences, University of Padova, 35131 Padova, Italy.
San Camillo Hospital, 31100 Treviso, Italy.
Cells. 2020 Mar 31;9(4):838. doi: 10.3390/cells9040838.
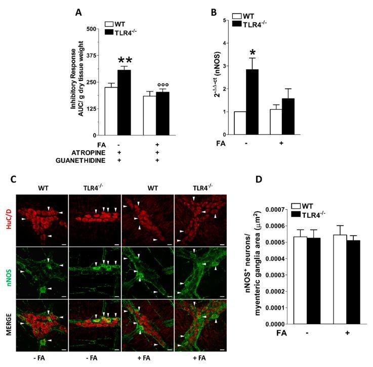
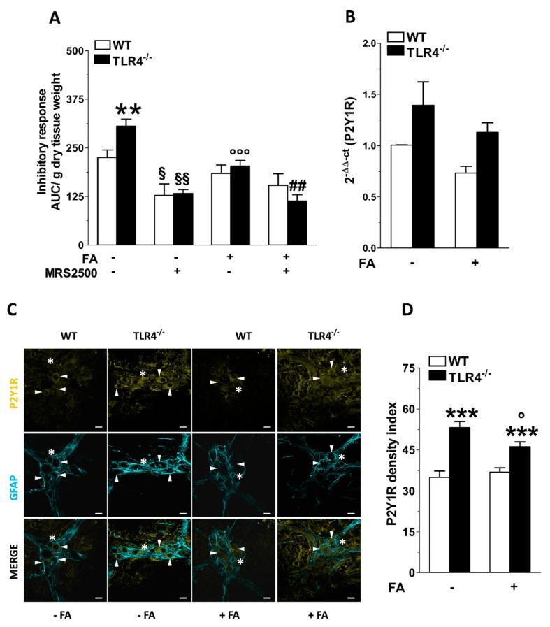
Enteric glial cells (EGCs) influence nitric oxide (NO) and adenosine diphosphate (ADP) mediated signaling in the enteric nervous system (ENS). Since Toll-like receptor 4 (TLR4) participates to EGC homoeostasis, this study aimed to evaluate the possible involvement of EGCs in the alterations of the inhibitory neurotransmission in TLR4 mice. Ileal segments from male TLR4 and wild-type (WT) C57BL/6J mice were incubated with the gliotoxin fluoroacetate (FA). Alterations in ENS morphology and neurochemical coding were investigated by immunohistochemistry whereas neuromuscular responses were determined by recording non-adrenergic non-cholinergic (NANC) relaxations in isometrically suspended isolated ileal preparations. TLR4 ileal segments showed increased iNOS immunoreactivity associated with enhanced NANC relaxation, mediated by iNOS-derived NO and sensitive to P2Y1 inhibition. Treatment with FA diminished iNOS immunoreactivity and partially abolished NO and ADP mediated relaxation in the TLR4 mouse ileum, with no changes of P2Y1 and connexin-43 immunofluorescence distribution in the ENS. After FA treatment, S100β and GFAP immunoreactivity in TLR4 myenteric plexus was reduced to levels comparable to those observed in WT. Our findings show the involvement of EGCs in the alterations of ENS architecture and in the increased purinergic and nitrergic-mediated relaxation, determining gut dysmotility in TLR4 mice.
肠胶质细胞 (EGCs) 影响肠道神经系统 (ENS) 中一氧化氮 (NO) 和二磷酸腺苷 (ADP) 介导的信号转导。由于 Toll 样受体 4 (TLR4) 参与 EGC 同源性,本研究旨在评估 EGC 参与 TLR4 小鼠抑制性神经传递改变的可能性。从雄性 TLR4 和野生型 (WT) C57BL/6J 小鼠的回肠段中孵育神经毒素氟乙酸盐 (FA)。通过免疫组织化学研究 ENS 形态和神经化学编码的变化,通过记录非肾上腺素非胆碱能 (NANC) 松弛来确定肠肌神经反应在等长悬挂的分离回肠制剂上。TLR4 回肠段显示 iNOS 免疫反应性增加,与 iNOS 衍生的 NO 介导的 NANC 松弛增强相关,对 P2Y1 抑制敏感。FA 处理降低了 TLR4 小鼠回肠中 iNOS 免疫反应性,并部分消除了 NO 和 ADP 介导的松弛,对 ENS 中 P2Y1 和连接蛋白-43 免疫荧光分布没有影响。FA 处理后,TLR4 肌间神经丛中的 S100β 和 GFAP 免疫反应性降低到与 WT 观察到的水平相当。我们的研究结果表明,EGC 参与了 ENS 结构的改变以及嘌呤能和硝氮能介导的松弛增加,从而导致 TLR4 小鼠的肠道运动障碍。