Suppr超能文献

长链非编码 RNA CRNDE 通过作为 miR-539-5p 的海绵来调节 HCC 中的 POu2F1 表达,从而促进增殖和转移。

lncRNA CRNDE promotes the proliferation and metastasis by acting as sponge miR-539-5p to regulate POU2F1 expression in HCC.

机构信息

Department of Pediatric Surgery, Sichuan Academy of Medical Sciences and Sichuan Provincial People's Hospital, Chengdu, 610072, China.

Department of Hepatobiliary Surgery, Sichuan Academy of Medical Sciences and Sichuan Provincial People's Hospital, Chengdu, 610072, China.

出版信息

BMC Cancer. 2020 Apr 6;20(1):282. doi: 10.1186/s12885-020-06771-y.

Abstract

BACKGROUND

This article focuses on the roles and mechanism of lncRNA CRNDE on the progression of HCC.

METHODS

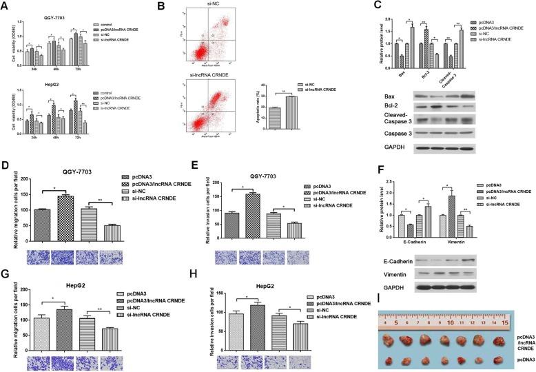
We used qRT-PCR to detect the expression of lncRNA CRNDE in HCC cells, normal cells and clinical tissues. MTT assay, FCM analysis, Transwell migration and invasion assay were used to detect the effects of lncRNA CRNDE on cell viability, apoptosis, migration and invasion of HCC cells. The expression of apoptosis-related proteins Bcl-2, Bax, Cleaved Caspase 3, Cleaved Caspase 9, EMT epithelial marker E-cadherin and mesothelial marker Vimentin were analyzed by Western blot. Online prediction software was used to predict the binding sites between lncRNA CRNDE and miR-539-5p, or miR-539-5p and POU2F1 3'UTR. Dual luciferase reporter assay, qRT-PCR and RNA pulldown were used to detect target-relationship between lncRNA CRNDE and miR-539-5p. Dual luciferase reporter assay, qRT-PCR, Western blot and Immunofluorescence were used to detect target-relationship between miR-539-5p and POU2F1. qRT-PCR was used to detect the expression of miR-539-5p and POU2F1 in clinical tissues. Rescue experiments was used to evaluate the association among lncRNA CRNDE, miR-539-5p and POU2F1. Finally, we used Western blot to detect the effects of lncRNA CRNDE, miR-539-5p and POU2F1 on NF-κB and AKT pathway.

RESULTS

lncRNA CRNDE was highly expressed in HCC cells and HCC tissues compared with normal cells and the corresponding adjacent normal tissues. lncRNA CRNDE promoted the cell viability, migration and invasion of HCC cells, while inhibited the apoptosis and promoted the EMT process of HCC cells. lncRNA CRNDE adsorbed miR-539-5p acts as a competitive endogenous RNA to regulate POU2F1 expression indirectly. In HCC clinical tissues, miR-539-5p expression decreased and POU2F1 increased compared with the corresponding adjacent normal tissues. lncRNA CRNDE/miR-539-5p/POU2-F1 participated the NF-κB and AKT pathway in HCC.

CONCLUSION

lncRNA CRNDE promotes the expression of POU2F1 by adsorbing miR-539-5p, thus promoting the progression of HCC.

摘要

背景

本文主要探讨长链非编码 RNA CRNDE 在 HCC 进展中的作用和机制。

方法

我们使用 qRT-PCR 检测 HCC 细胞、正常细胞和临床组织中 lncRNA CRNDE 的表达。MTT assay、FCM 分析、Transwell 迁移和侵袭实验用于检测 lncRNA CRNDE 对 HCC 细胞活力、凋亡、迁移和侵袭的影响。Western blot 分析凋亡相关蛋白 Bcl-2、Bax、Cleaved Caspase 3、Cleaved Caspase 9、上皮标志物 E-cadherin 和间充质标志物 Vimentin 的表达。使用在线预测软件预测 lncRNA CRNDE 与 miR-539-5p 或 miR-539-5p 与 POU2F1 3'UTR 之间的结合位点。双荧光素酶报告基因实验、qRT-PCR 和 RNA 下拉实验用于检测 lncRNA CRNDE 与 miR-539-5p 之间的靶关系。双荧光素酶报告基因实验、qRT-PCR、Western blot 和免疫荧光实验用于检测 miR-539-5p 与 POU2F1 之间的靶关系。qRT-PCR 检测临床组织中 miR-539-5p 和 POU2F1 的表达。通过拯救实验评估 lncRNA CRNDE、miR-539-5p 和 POU2F1 之间的关系。最后,我们使用 Western blot 检测 lncRNA CRNDE、miR-539-5p 和 POU2F1 对 NF-κB 和 AKT 通路的影响。

结果

与正常细胞和相应的相邻正常组织相比,lncRNA CRNDE 在 HCC 细胞和 HCC 组织中高表达。lncRNA CRNDE 促进 HCC 细胞的细胞活力、迁移和侵袭,同时抑制凋亡并促进 HCC 细胞的上皮间质转化过程。lncRNA CRNDE 吸附 miR-539-5p 作为竞争性内源性 RNA 间接调节 POU2F1 的表达。在 HCC 临床组织中,与相应的相邻正常组织相比,miR-539-5p 表达降低,POU2F1 表达升高。lncRNA CRNDE/miR-539-5p/POU2-F1 参与 HCC 中的 NF-κB 和 AKT 通路。

结论

lncRNA CRNDE 通过吸附 miR-539-5p 促进 POU2F1 的表达,从而促进 HCC 的进展。

https://cdn.ncbi.nlm.nih.gov/pmc/blobs/98f6/7137470/937dc3475297/12885_2020_6771_Fig1_HTML.jpg

文献AI研究员

20分钟写一篇综述,助力文献阅读效率提升50倍。

立即体验

用中文搜PubMed

大模型驱动的PubMed中文搜索引擎

马上搜索

文档翻译

学术文献翻译模型,支持多种主流文档格式。

立即体验