Department of Orthopaedics, First Affiliated Hospital of Nanjing Medical University, Nanjing, 210029, Jiangsu, China.
Department of Orthopaedics, Yancheng Third People's Hospital, Yancheng, 224000, Jiangsu, China.
J Nanobiotechnology. 2020 May 13;18(1):72. doi: 10.1186/s12951-020-00630-5.
Spinal cord injury (SCI) has a very disabling central nervous system impact but currently lacks effective treatment. Bone marrow-derived macrophages (BMDMs) are recruited to the injured area after SCI and participate in the regulation of functional recovery with microglia. Previous studies have shown that M2 microglia-derived small extracellular vesicles (SEVs) have neuroprotective effects, but the effects of M2 BMDM-derived sEVs (M2 BMDM-sEVs) have not been reported in SCI treatment.
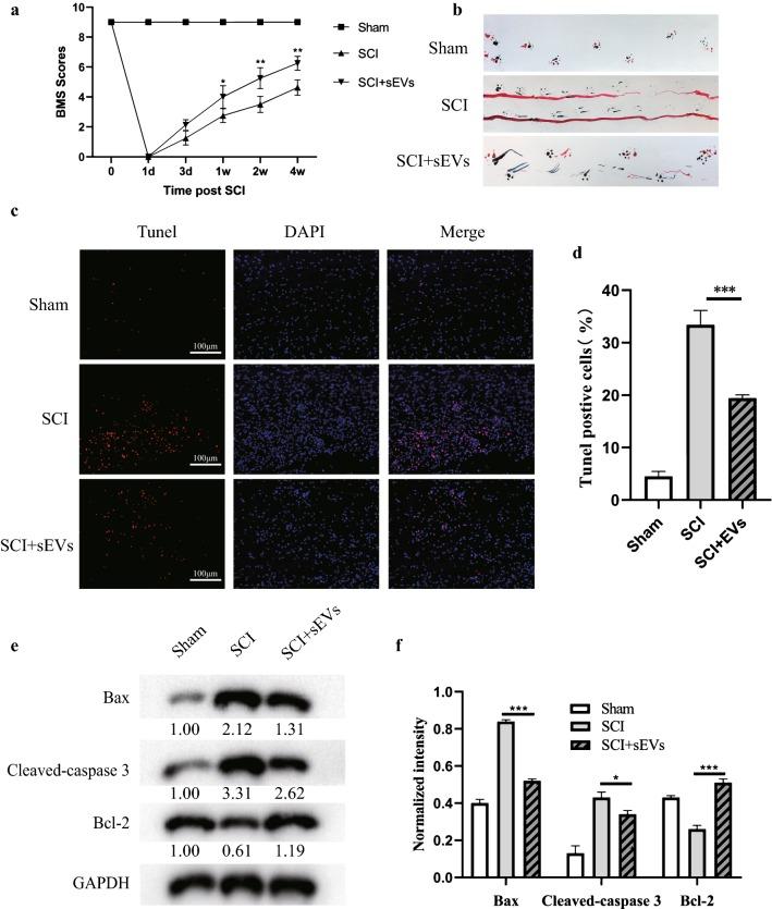
In this study, we investigated the role of M2 BMDM-sEVs in vivo and in vitro for SCI treatment and its mechanism. Our results indicated that M2 BMDM-sEVs promoted functional recovery after SCI and reduced neuronal apoptosis in mice. In addition, M2 BMDM-sEVs targeted mammalian target of rapamycin (mTOR) to enhance the autophagy level of neurons and reduce apoptosis. MicroRNA-421-3P (miR-421-3p) can bind to the 3' untranslated region (3'UTR) of mTOR. MiR-421-3p mimics significantly reduced the activity of luciferase-mTOR 3'UTR constructs and increased autophagy. At the same time, tail vein injection of inhibitors of SEVs (Inh-sEVs), which were prepared by treatment with an miR-421-3p inhibitor, showed diminished protective autophagy of neuronal cells in vivo.
In conclusion, M2 BMDM-sEVs inhibited the mTOR autophagy pathway by transmitting miR-421-3p, which reduced neuronal apoptosis and promoted functional recovery after SCI, suggesting that M2 BMDM-sEVs may be a potential therapy for SCI.
脊髓损伤(SCI)对中枢神经系统有非常严重的致残影响,但目前缺乏有效的治疗方法。SCI 后,骨髓来源的巨噬细胞(BMDMs)被募集到损伤部位,并与小胶质细胞一起参与功能恢复的调节。先前的研究表明,M2 小胶质细胞衍生的小细胞外囊泡(SEVs)具有神经保护作用,但 M2 BMDM 衍生的 sEVs(M2 BMDM-sEVs)在 SCI 治疗中的作用尚未报道。
在这项研究中,我们研究了 M2 BMDM-sEVs 在 SCI 治疗中的体内和体外作用及其机制。我们的结果表明,M2 BMDM-sEVs 促进 SCI 后功能恢复,减少小鼠神经元凋亡。此外,M2 BMDM-sEVs 靶向哺乳动物雷帕霉素靶蛋白(mTOR),增强神经元自噬水平,减少凋亡。微小 RNA-421-3p(miR-421-3p)可以与 mTOR 的 3'非翻译区(3'UTR)结合。miR-421-3p 模拟物显著降低了荧光素酶-mTOR 3'UTR 构建体的活性,并增加了自噬。同时,尾静脉注射用 miR-421-3p 抑制剂处理制备的 SEVs 抑制剂(Inh-sEVs),体内神经元细胞的保护性自噬作用减弱。
总之,M2 BMDM-sEVs 通过传递 miR-421-3p 抑制 mTOR 自噬途径,减少神经元凋亡,促进 SCI 后功能恢复,提示 M2 BMDM-sEVs 可能是 SCI 的一种潜在治疗方法。