Suppr超能文献

富含血小板的血浆调节转化生长因子-β1诱导的成纤维细胞向肌成纤维细胞转化过程中的缝隙连接功能和连接蛋白 43 和 26 的表达:抗纤维化的线索。

Platelet-Rich Plasma Modulates Gap Junction Functionality and Connexin 43 and 26 Expression During TGF-β1-Induced Fibroblast to Myofibroblast Transition: Clues for Counteracting Fibrosis.

机构信息

Department of Experimental and Clinical Medicine, Section of Physiological Sciences, University of Florence, 50134 Florence, Italy.

Department of Experimental and Clinical Medicine, Section of Anatomy and Histology, University of Florence, 50134 Florence, Italy.

出版信息

Cells. 2020 May 12;9(5):1199. doi: 10.3390/cells9051199.

Abstract

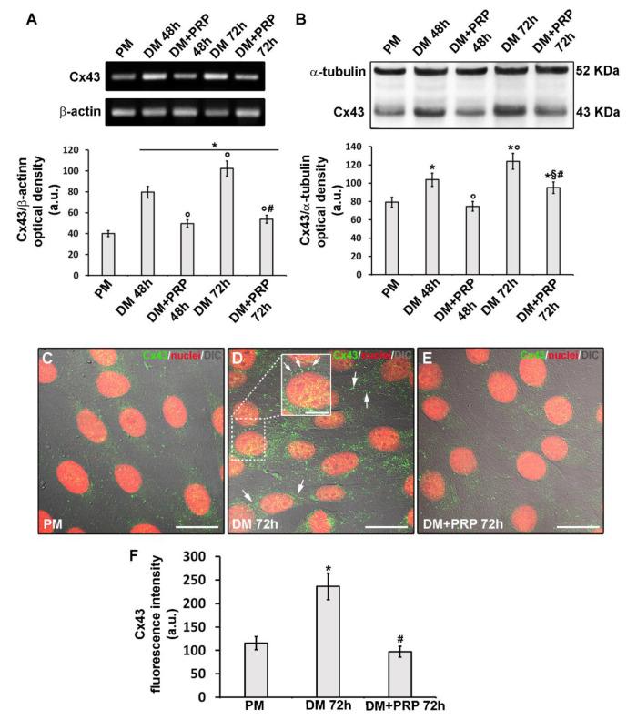
Skeletal muscle repair/regeneration may benefit by Platelet-Rich Plasma (PRP) treatment owing to PRP pro-myogenic and anti-fibrotic effects. However, PRP anti-fibrotic action remains controversial. Here, we extended our previous researches on the inhibitory effects of PRP on in vitro transforming growth factor (TGF)-β1-induced differentiation of fibroblasts into myofibroblasts, the effector cells of fibrosis, focusing on gap junction (GJ) intercellular communication. The myofibroblastic phenotype was evaluated by cell shape analysis, confocal fluorescence microscopy and Western blotting analyses of α-smooth muscle actin and type-1 collagen expression, and electrophysiological recordings of resting membrane potential, resistance, and capacitance. PRP negatively regulated myofibroblast differentiation by modifying all the assessed parameters. Notably, myofibroblast pairs showed an increase of voltage-dependent GJ functionality paralleled by connexin (Cx) 43 expression increase. TGF-β1-treated cells, when exposed to a GJ blocker, or silenced for Cx43 expression, failed to differentiate towards myofibroblasts. Although a minority, myofibroblast pairs also showed not-voltage-dependent GJ currents and coherently Cx26 expression. PRP abolished the TGF-β1-induced voltage-dependent GJ current appearance while preventing Cx43 increase and promoting Cx26 expression. This study adds insights into molecular and functional mechanisms regulating fibroblast-myofibroblast transition and supports the anti-fibrotic potential of PRP, demonstrating the ability of this product to hamper myofibroblast generation targeting GJs.

摘要

富血小板血浆 (PRP) 治疗可能有益于骨骼肌修复/再生,因为 PRP 具有促肌生成和抗纤维化作用。然而,PRP 的抗纤维化作用仍存在争议。在这里,我们扩展了之前关于 PRP 抑制成纤维细胞向肌成纤维细胞(纤维化的效应细胞)分化的体外研究,重点研究了缝隙连接 (GJ) 细胞间通讯。通过细胞形态分析、共聚焦荧光显微镜和α-平滑肌肌动蛋白和 I 型胶原表达的 Western blot 分析,以及静息膜电位、电阻和电容的电生理记录,评估肌成纤维细胞表型。PRP 通过改变所有评估参数来负调控肌成纤维细胞分化。值得注意的是,肌成纤维细胞对表现出增加的电压依赖性 GJ 功能,伴随着连接蛋白 (Cx) 43 表达增加。用 GJ 阻断剂处理 TGF-β1 处理的细胞,或沉默 Cx43 表达,未能向肌成纤维细胞分化。尽管是少数,但肌成纤维细胞对也表现出非电压依赖性 GJ 电流,并且 Cx26 表达一致。PRP 消除了 TGF-β1 诱导的电压依赖性 GJ 电流的出现,同时防止了 Cx43 的增加并促进了 Cx26 的表达。这项研究增加了调节成纤维细胞-肌成纤维细胞转化的分子和功能机制的见解,并支持 PRP 的抗纤维化潜力,证明了该产品通过靶向 GJ 来阻止肌成纤维细胞生成的能力。

https://cdn.ncbi.nlm.nih.gov/pmc/blobs/5f07/7290305/56fcc8dcf9df/cells-09-01199-g001.jpg

文献AI研究员

20分钟写一篇综述,助力文献阅读效率提升50倍。

立即体验

用中文搜PubMed

大模型驱动的PubMed中文搜索引擎

马上搜索

文档翻译

学术文献翻译模型,支持多种主流文档格式。

立即体验