Suppr超能文献

Cosmc 的过表达通过 Tn 和 T 糖链抑制不同亚型乳腺癌细胞的迁移和侵袭。

Overexpression of Cosmc suppresses cell migration and invasion in different subtypes of breast cancer cells via Tn and T glycans.

机构信息

Department of Breast Surgery, Beijing Chao-Yang Hospital, Capital Medical University, Beijing 100043, P.R. China.

出版信息

Biosci Rep. 2020 Jun 26;40(6). doi: 10.1042/BSR20191062.

Abstract

OBJECTIVES

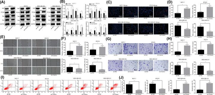
The high mortality of breast cancer (BC) is associated with the strong metastatic properties of primary breast tumor cells. The present study was conducted in order to clarify the effect of Cosmc on the growth and metastasis of BC cell lines of different molecular types, which may be implicated in the regulation of Tn and T glycans.

METHODS

BC cell lines with different molecular types were transduced with shRNA targeting Cosmc or, Cosmc overexpression plasmid in order to explore the role of Cosmc in cell proliferation, migration, invasion, and apoptosis. The protein levels of Tn, T, Cosmc, proliferation-related factors (Ki67 and PCNA) and apoptosis-related factors (Bax and Bad) in BC cell lines were determined by Western blot analyses. Finally, the role of Cosmc was substantiated through in vivo experiments.

RESULTS

Cosmc was down-regulated in different subtypes of BC cell lines compared with normal control cells. Overexpression of Cosmc suppressed the proliferation, migration, and invasion, yet promoted the apoptosis of BC cells, as reflected by in vitro experiments. Additionally, in vivo tumor xenografts in nude mice showed that ectopic overexpression of Cosmc inhibited the tumor growth of BC cells. Consequently, the levels of proliferation-related factors and Tn antigen were decreased, while those of apoptosis-related factors and T antigen were increased in BC cells. This observation was confirmed in vivo in xenograft tumors.

CONCLUSION

Collectively, up-regulation of Cosmc potentially impedes BC growth and metastasis by modulating the balance between Tn and T glycans.

摘要

目的

乳腺癌(BC)的高死亡率与原发性乳腺肿瘤细胞的强转移性有关。本研究旨在阐明 Cosmc 对不同分子类型的 BC 细胞系生长和转移的影响,这可能与 Tn 和 T 聚糖的调节有关。

方法

用靶向 Cosmc 的 shRNA 或 Cosmc 过表达质粒转染具有不同分子类型的 BC 细胞系,以探讨 Cosmc 在细胞增殖、迁移、侵袭和凋亡中的作用。通过 Western blot 分析测定 BC 细胞系中 Tn、T、Cosmc、增殖相关因子(Ki67 和 PCNA)和凋亡相关因子(Bax 和 Bad)的蛋白水平。最后,通过体内实验证实了 Cosmc 的作用。

结果

与正常对照细胞相比,不同亚型的 BC 细胞系中 Cosmc 表达下调。Cosmc 的过表达抑制了 BC 细胞的增殖、迁移和侵袭,而促进了其凋亡,这反映在体外实验中。此外,裸鼠体内肿瘤异种移植实验表明,Cosmc 的异位过表达抑制了 BC 细胞的肿瘤生长。因此,BC 细胞中增殖相关因子和 Tn 抗原的水平降低,而凋亡相关因子和 T 抗原的水平升高。这一观察结果在异种移植肿瘤的体内实验中得到了证实。

结论

综上所述,Cosmc 的上调通过调节 Tn 和 T 聚糖之间的平衡,可能阻碍 BC 的生长和转移。

https://cdn.ncbi.nlm.nih.gov/pmc/blobs/a51b/7300286/3e8010de85f4/bsr-40-bsr20191062-g1.jpg

文献AI研究员

20分钟写一篇综述,助力文献阅读效率提升50倍。

立即体验

用中文搜PubMed

大模型驱动的PubMed中文搜索引擎

马上搜索

文档翻译

学术文献翻译模型,支持多种主流文档格式。

立即体验