Suppr超能文献

胆汁酸的细菌代谢促进外周调节性 T 细胞的产生。

Bacterial metabolism of bile acids promotes generation of peripheral regulatory T cells.

机构信息

Immunology Program, Sloan Kettering Institute, Memorial Sloan Kettering Cancer Center, New York, NY, USA.

SHINE Program, Research Beyond Borders, Boehringer Ingelheim Pharmaceuticals, Ridgefield, CT, USA.

出版信息

Nature. 2020 May;581(7809):475-479. doi: 10.1038/s41586-020-2193-0. Epub 2020 Apr 15.

Abstract

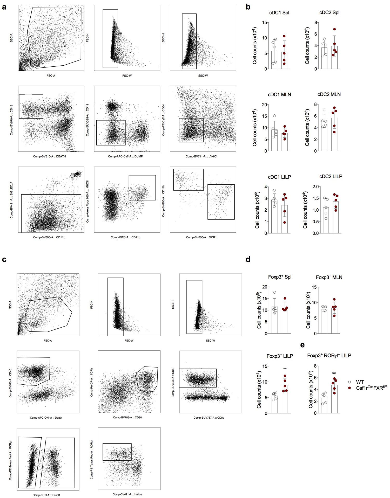
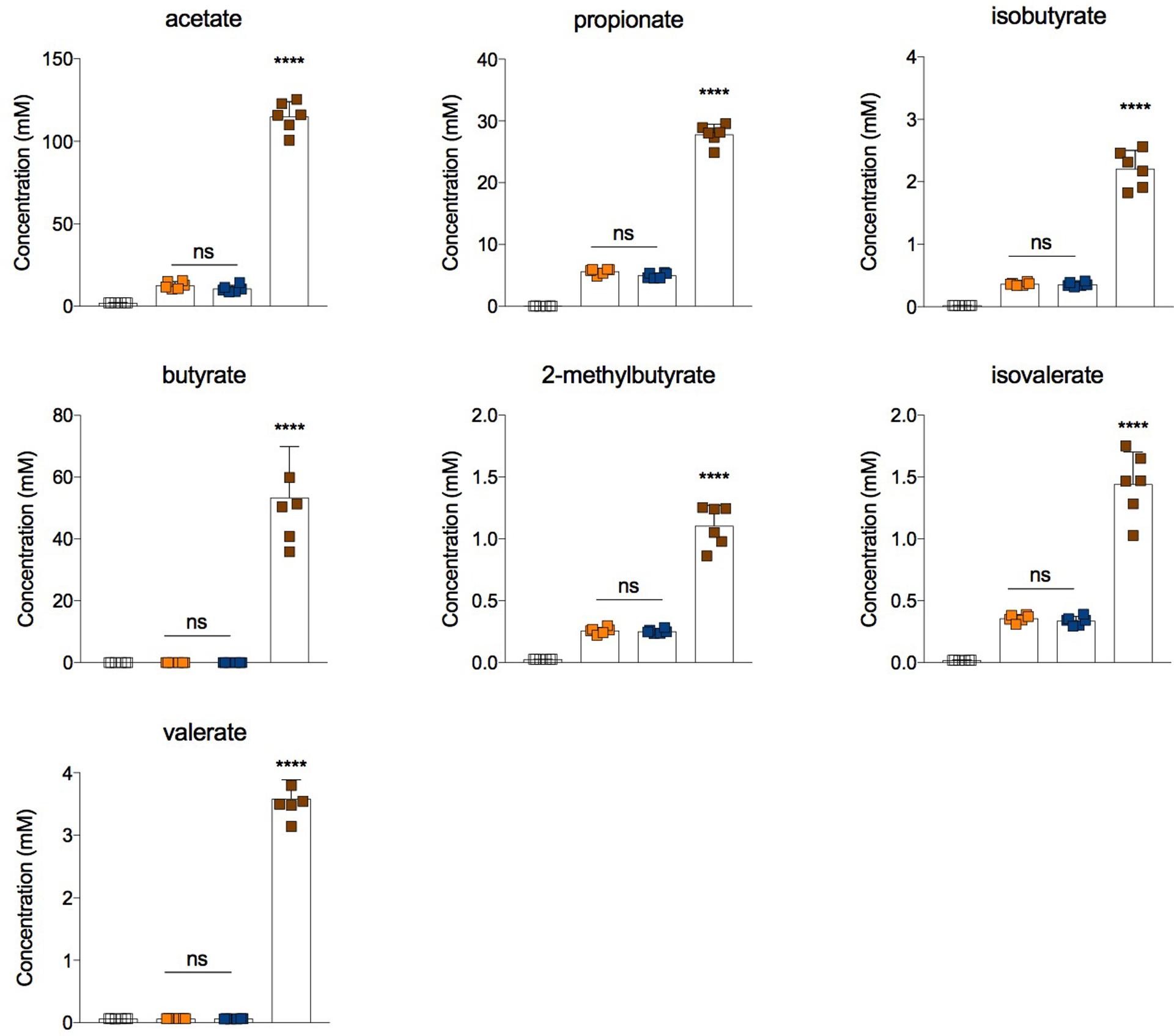
Intestinal health relies on the immunosuppressive activity of CD4 regulatory T (T) cells. Expression of the transcription factor Foxp3 defines this lineage, and can be induced extrathymically by dietary or commensal-derived antigens in a process assisted by a Foxp3 enhancer known as conserved non-coding sequence 1 (CNS1). Products of microbial fermentation including butyrate facilitate the generation of peripherally induced T (pT) cells, indicating that metabolites shape the composition of the colonic immune cell population. In addition to dietary components, bacteria modify host-derived molecules, generating a number of biologically active substances. This is epitomized by the bacterial transformation of bile acids, which creates a complex pool of steroids with a range of physiological functions. Here we screened the major species of deconjugated bile acids for their ability to potentiate the differentiation of pT cells. We found that the secondary bile acid 3β-hydroxydeoxycholic acid (isoDCA) increased Foxp3 induction by acting on dendritic cells (DCs) to diminish their immunostimulatory properties. Ablating one receptor, the farnesoid X receptor, in DCs enhanced the generation of T cells and imposed a transcriptional profile similar to that induced by isoDCA, suggesting an interaction between this bile acid and nuclear receptor. To investigate isoDCA in vivo, we took a synthetic biology approach and designed minimal microbial consortia containing engineered Bacteroides strains. IsoDCA-producing consortia increased the number of colonic RORγt-expressing T cells in a CNS1-dependent manner, suggesting enhanced extrathymic differentiation.

摘要

肠道健康依赖于 CD4 调节性 T (T) 细胞的免疫抑制活性。转录因子 Foxp3 的表达定义了这一谱系,并且可以在外周通过饮食或共生来源的抗原在 Foxp3 增强子(称为保守非编码序列 1 (CNS1))的辅助下诱导。包括丁酸在内的微生物发酵产物有助于外周诱导的 T (pT) 细胞的产生,这表明代谢物塑造了结肠免疫细胞群体的组成。除了饮食成分外,细菌还修饰宿主来源的分子,产生许多具有生物活性的物质。这以细菌转化胆汁酸为代表,它创造了具有多种生理功能的类固醇的复杂池。在这里,我们筛选了主要的去结合胆汁酸种类,以研究它们增强 pT 细胞分化的能力。我们发现,次级胆汁酸 3β-羟基脱氧胆酸(isoDCA)通过作用于树突状细胞 (DC) 来降低其免疫刺激特性,从而增强 Foxp3 的诱导。在 DC 中敲除一个受体,法尼醇 X 受体,增强了 T 细胞的产生,并施加了类似于 isoDCA 诱导的转录谱,表明这种胆汁酸和核受体之间存在相互作用。为了在体内研究 isoDCA,我们采用了合成生物学方法,设计了包含工程化拟杆菌菌株的最小微生物联合体。产生 isoDCA 的联合体以 CNS1 依赖的方式增加了结肠中表达 RORγt 的 T 细胞的数量,提示增强了胸腺外分化。

https://cdn.ncbi.nlm.nih.gov/pmc/blobs/561b/7540721/2f246450c4c4/nihms-1562317-f0005.jpg

文献AI研究员

20分钟写一篇综述,助力文献阅读效率提升50倍。

立即体验

用中文搜PubMed

大模型驱动的PubMed中文搜索引擎

马上搜索

文档翻译

学术文献翻译模型,支持多种主流文档格式。

立即体验