The State Key Laboratory of Molecular Oncology, National Cancer Center/National Clinical Research Center for Cancer/Cancer Hospital, Chinese Academy of Medical Sciences and Peking Union Medical College, Beijing, 100021, China.
Department of Clinical Laboratory, National Cancer Center/National Clinical Research Center for Cancer/Cancer Hospital, Chinese Academy of Medical Sciences and Peking Union Medical College, Beijing, 100021, China.
Theranostics. 2020 Apr 27;10(13):5687-5703. doi: 10.7150/thno.42087. eCollection 2020.
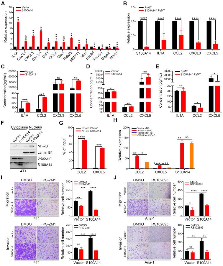
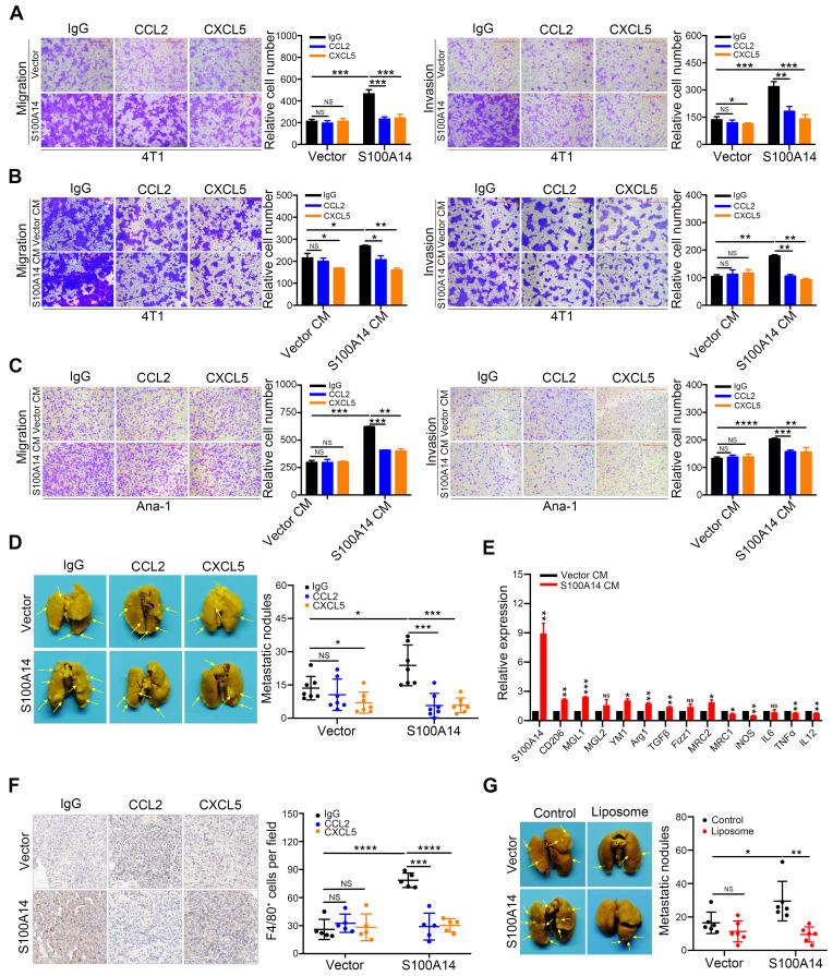
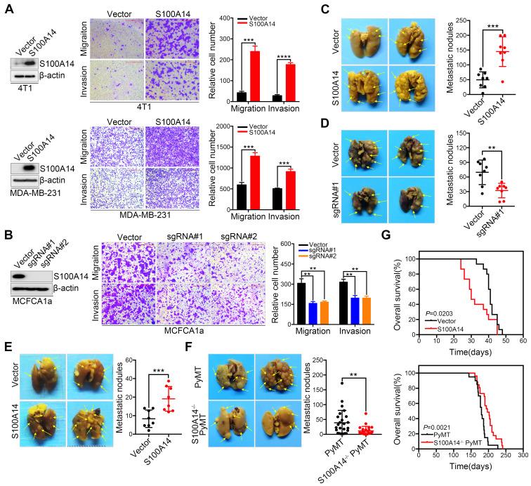
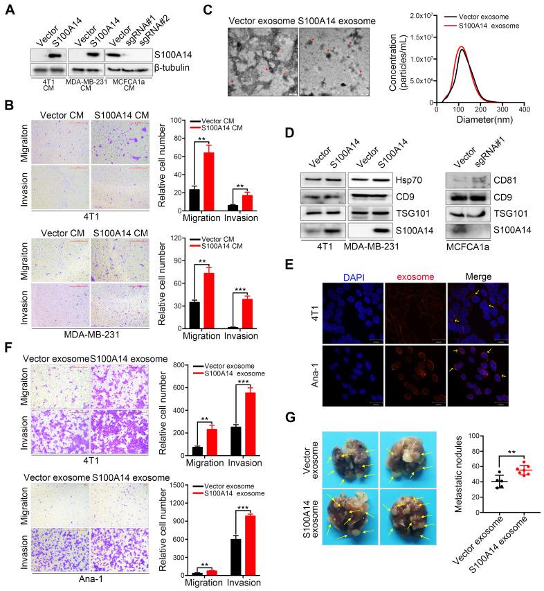
: Chemokines contribute to cancer metastasis and have long been regarded as attractive therapeutic targets for cancer. However, controversy exists about whether neutralizing chemokines by antibodies promotes or inhibits tumor metastasis, suggesting that the approach to directly target chemokines needs to be scrutinized. : Transwell assay, mouse metastasis experiments and survival analysis were performed to determine the functional role of S100A14 in breast cancer. RNA-Seq, secreted proteomics, ChIP, Western blot, ELISA, transwell assay and neutralizing antibody experiments were employed to investigate the underlying mechanism of S100A14 in breast cancer metastasis. Immunohistochemistry and ELISA were performed to examine the expression and serum levels of S100A14, CCL2 and CXCL5, respectively. : Overexpression of S100A14 significantly enhanced migration, invasion and metastasis of breast cancer cells. In contrast, knockout of S100A14 exhibited the opposite effects. Mechanistic studies demonstrated that S100A14 promotes breast cancer metastasis by upregulating the expression and secretion of CCL2 and CXCL5 via NF-κB mediated transcription. The clinical sample analyses showed that S100A14 expression is strongly associated with CCL2/CXCL5 expression and high expression of these three proteins is correlated with worse clinical outcomes. Notably, the serum levels of S100A14, CCL2/CXCL5 have significant diagnostic value for discerning breast cancer patients from healthy individuals. : S100A14 is significantly upregulated in breast cancer, it can promote breast cancer metastasis by increasing the expression and secretion of CCL2/CXCL5 via RAGE-NF-κB pathway. And S100A14 has the potential to serve as a serological marker for diagnosis of breast cancer. Collectively, we identify S100A14 as an upstream regulator of CCL2/CXCL5 signaling and a metastatic driver of breast cancer.
: 趋化因子有助于癌症转移,长期以来一直被视为癌症有吸引力的治疗靶点。然而,关于抗体中和趋化因子是否促进或抑制肿瘤转移存在争议,这表明直接针对趋化因子的方法需要仔细研究。 : 进行了 Transwell 测定、小鼠转移实验和生存分析,以确定 S100A14 在乳腺癌中的功能作用。采用 RNA-Seq、分泌蛋白质组学、ChIP、Western blot、ELISA、Transwell 测定和中和抗体实验研究 S100A14 促进乳腺癌转移的潜在机制。进行免疫组织化学和 ELISA 分别检测 S100A14、CCL2 和 CXCL5 的表达和血清水平。 : S100A14 的过表达显著增强了乳腺癌细胞的迁移、侵袭和转移。相反,S100A14 的敲除则表现出相反的效果。机制研究表明,S100A14 通过 NF-κB 介导的转录上调 CCL2 和 CXCL5 的表达和分泌,促进乳腺癌转移。临床样本分析表明,S100A14 的表达与 CCL2/CXCL5 的表达强烈相关,这三种蛋白的高表达与更差的临床结局相关。值得注意的是,S100A14、CCL2/CXCL5 的血清水平对区分乳腺癌患者和健康个体具有重要的诊断价值。 : S100A14 在乳腺癌中显著上调,它可以通过 RAGE-NF-κB 途径增加 CCL2/CXCL5 的表达和分泌,促进乳腺癌转移。并且 S100A14 有可能成为乳腺癌诊断的血清标志物。总之,我们确定 S100A14 是 CCL2/CXCL5 信号的上游调节剂和乳腺癌的转移驱动因子。