Suppr超能文献

房颤患者的肠道微生物组成:饮食和药物的影响。

Gut microbial composition in patients with atrial fibrillation: effects of diet and drugs.

机构信息

Division of Cardiovascular Medicine, Department of Internal Medicine, Kobe University Graduate School of Medicine, 7-5-1 Kusunoki-cho, Chuo-ku, Kobe, 6500017, Japan.

Laboratory of Vaccine Materials, Center for Vaccine and Adjuvant Research, and Laboratory of Gut Environmental System, National Institutes of Biomedical Innovation, Health and Nutrition (NIBIOHN), Osaka, Japan.

出版信息

Heart Vessels. 2021 Jan;36(1):105-114. doi: 10.1007/s00380-020-01669-y. Epub 2020 Jul 18.

Abstract

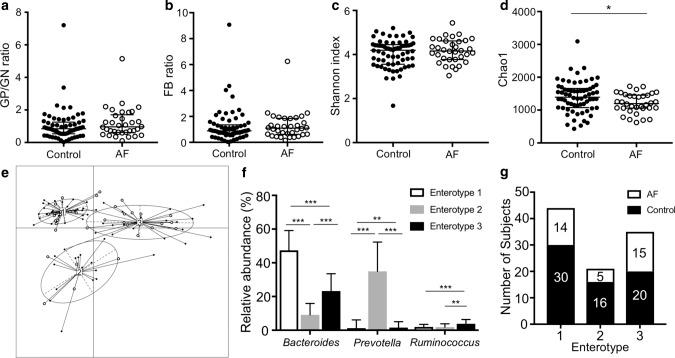
Atrial fibrillation (AF) reduces the quality of life by triggering stroke and heart failure. The association between AF onset and gut metabolites suggests a causal relationship between AF and gut microbiota dysbiosis; however, the relationship remains poorly understood. We prospectively enrolled 34 hospitalized patients with AF and 66 age-, sex-, and comorbidity-matched control subjects without a history of AF. Gut microbial compositions were evaluated by amplicon sequencing targeting the 16S ribosomal RNA gene. We assessed differences in dietary habits by using a brief-type self-administered diet history questionnaire (BDHQ). Gut microbial richness was lower in AF patients, although the diversity of gut microbiota did not differ between the two groups. At the genus level, Enterobacter was depleted, while Parabacteroides, Lachnoclostridium, Streptococcus, and Alistipes were enriched in AF patients compared to control subjects. The BDHQ revealed that the intake of n-3 polyunsaturated fatty acids and eicosadienoic acid was higher in AF patients. Our results suggested that AF patients had altered gut microbial composition in connection with dietary habits.

摘要

心房颤动(AF)可通过引发中风和心力衰竭降低生活质量。AF 发作与肠道代谢物之间的关联表明 AF 与肠道微生物失调之间存在因果关系;然而,这种关系仍知之甚少。我们前瞻性地招募了 34 名住院的 AF 患者和 66 名年龄、性别和合并症相匹配的无 AF 病史的对照组患者。通过靶向 16S 核糖体 RNA 基因的扩增子测序评估肠道微生物组成。我们使用简短型自我管理饮食史问卷(BDHQ)评估饮食习惯的差异。AF 患者的肠道微生物丰富度较低,尽管两组之间的肠道微生物多样性没有差异。在属水平上,肠杆菌属减少,而副拟杆菌属、lachnoclostridium 属、链球菌属和alistipes 属在 AF 患者中比对照组丰富。BDHQ 显示,AF 患者摄入 n-3 多不饱和脂肪酸和二十碳二烯酸的量较高。我们的研究结果表明,AF 患者的肠道微生物组成发生了改变,与饮食习惯有关。

https://cdn.ncbi.nlm.nih.gov/pmc/blobs/12a4/7788021/47df1c299694/380_2020_1669_Fig1_HTML.jpg

文献AI研究员

20分钟写一篇综述,助力文献阅读效率提升50倍。

立即体验

用中文搜PubMed

大模型驱动的PubMed中文搜索引擎

马上搜索

文档翻译

学术文献翻译模型,支持多种主流文档格式。

立即体验