Suppr超能文献

哺乳动物 Atg8 蛋白和自噬因子 IRGM 在调控节点上控制 mTOR 和 TFEB,这对于应对病原体的反应至关重要。

Mammalian Atg8 proteins and the autophagy factor IRGM control mTOR and TFEB at a regulatory node critical for responses to pathogens.

机构信息

Autophagy Inflammation and Metabolism Center of Biomedical Research Excellence, University of New Mexico Health Sciences Center, Albuquerque, NM, USA.

Department of Molecular Genetics and Microbiology, University of New Mexico Health Sciences Center, Albuquerque, NM, USA.

出版信息

Nat Cell Biol. 2020 Aug;22(8):973-985. doi: 10.1038/s41556-020-0549-1. Epub 2020 Aug 3.

Abstract

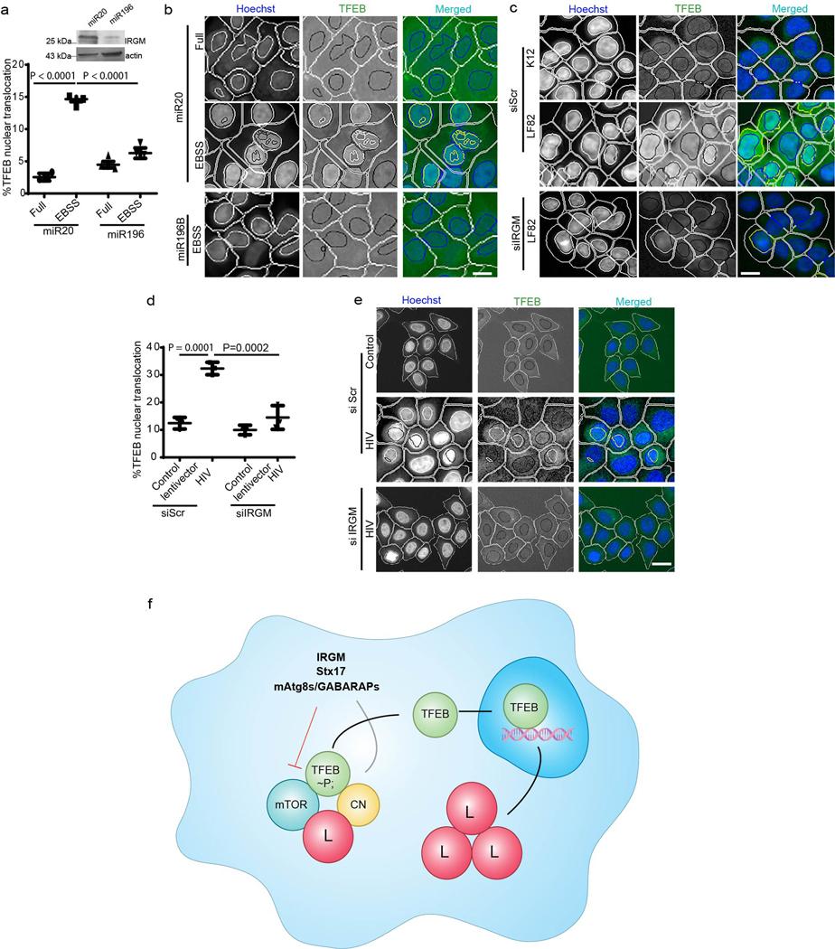
Autophagy is a homeostatic process with multiple functions in mammalian cells. Here, we show that mammalian Atg8 proteins (mAtg8s) and the autophagy regulator IRGM control TFEB, a transcriptional activator of the lysosomal system. IRGM directly interacted with TFEB and promoted the nuclear translocation of TFEB. An mAtg8 partner of IRGM, GABARAP, interacted with TFEB. Deletion of all mAtg8s or GABARAPs affected the global transcriptional response to starvation and downregulated subsets of TFEB targets. IRGM and GABARAPs countered the action of mTOR as a negative regulator of TFEB. This was suppressed by constitutively active RagB, an activator of mTOR. Infection of macrophages with the membrane-permeabilizing microbe Mycobacterium tuberculosis or infection of target cells by HIV elicited TFEB activation in an IRGM-dependent manner. Thus, IRGM and its interactors mAtg8s close a loop between the autophagosomal pathway and the control of lysosomal biogenesis by TFEB, thus ensuring coordinated activation of the two systems that eventually merge during autophagy.

摘要

自噬是哺乳动物细胞中具有多种功能的一种稳态过程。在这里,我们表明哺乳动物 Atg8 蛋白(mAtg8s)和自噬调节剂 IRGM 控制 TFEB,即溶酶体系统的转录激活因子。IRGM 可直接与 TFEB 相互作用,并促进 TFEB 的核转位。IRGM 的一种 mAtg8 伴侣 GABARAP 与 TFEB 相互作用。所有 mAtg8s 或 GABARAP 的缺失均会影响对饥饿的全基因组转录反应,并下调 TFEB 靶标的亚群。IRGM 和 GABARAPs 作为 TFEB 的负调控因子拮抗 mTOR 的作用。RagB 是 mTOR 的激活剂,其组成型激活可抑制这种作用。分枝杆菌属(Mycobacterium tuberculosis)等具有膜渗透性的微生物感染巨噬细胞或 HIV 感染靶细胞会以依赖于 IRGM 的方式激活 TFEB。因此,IRGM 及其相互作用的 mAtg8s 在自噬小体途径和 TFEB 控制溶酶体生物发生之间形成一个闭环,从而确保两个系统的协调激活,最终在自噬过程中融合。

https://cdn.ncbi.nlm.nih.gov/pmc/blobs/f771/7482486/e0fe0dd9267e/nihms-1606621-f0008.jpg

文献AI研究员

20分钟写一篇综述,助力文献阅读效率提升50倍。

立即体验

用中文搜PubMed

大模型驱动的PubMed中文搜索引擎

马上搜索

文档翻译

学术文献翻译模型,支持多种主流文档格式。

立即体验