Wang Zhuo, Xu Ruqing
Department of Breast Surgery, The First People's Hospital of Jingzhou, Jingzhou 434000, Hubei, People's Republic of China.
Cancer Manag Res. 2020 Aug 24;12:7753-7760. doi: 10.2147/CMAR.S249296. eCollection 2020.
Breast cancer is a serious threat to human health. It is meaningful to study the pathogenesis of breast cancer. lncRNAs have been found to play vital roles in numerous biological processes including development, immunology and cancer.
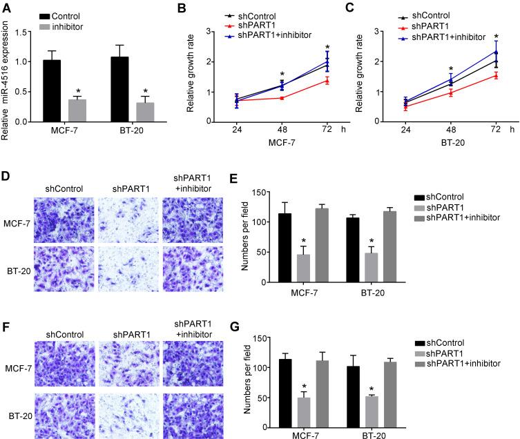
qRT-PCR was performed to examine the expressions of PART1 and miR-4516. CCK-8 assay, colony formation assay and transwell assay were used to examine the progression of breast cancer cells.
In this study, we showed that lncRNA PART1 was highly expressed in breast cancer cells. Knockdown of PART1 induced decreased proliferation, invasion and migration of breast cancer cells. Moreover, we found that PART1 can bind to miR-4516 directly. We also found that inhibition of miR-4516 could rescue the decreased proliferation, migration and invasion of breast cancer cells induced by knockdown of PART1.
lncRNA PART1 and miR-4516 were proven to be involved in the progression of many cancers. However, the roles of lncRNA PART1 and miR-4516 in the regulation of breast cancer remain unknown. Here, we demonstrated that PART1 can bind to miR-4516 to decrease the expression of miR-4516 and promote the development of breast cancer.
乳腺癌是对人类健康的严重威胁。研究乳腺癌的发病机制具有重要意义。长链非编码RNA(lncRNAs)已被发现在包括发育、免疫学和癌症在内的众多生物学过程中发挥重要作用。
采用qRT-PCR检测PART1和miR-4516的表达。使用CCK-8检测、集落形成检测和Transwell检测来检测乳腺癌细胞的进展。
在本研究中,我们发现lncRNA PART1在乳腺癌细胞中高表达。敲低PART1可导致乳腺癌细胞的增殖、侵袭和迁移减少。此外,我们发现PART1可以直接与miR-4516结合。我们还发现抑制miR-4516可以挽救因敲低PART1而导致的乳腺癌细胞增殖、迁移和侵袭减少。
lncRNA PART1和miR-4516已被证明参与多种癌症的进展。然而,lncRNA PART1和miR-4516在乳腺癌调控中的作用仍不清楚。在此,我们证明PART1可以与miR-4516结合以降低miR-4516的表达并促进乳腺癌的发展。