Suppr超能文献

长链非编码 RNA HEIH 是一种高恶性和预后不良的标志物,在乳腺癌中作为癌基因发挥作用。

lncRNA HEIH, an indicator of high malignancy and poor prognosis, functions as an oncogene in breast cancer.

机构信息

Department of Galactophore, The First Hospital of Lanzhou University, Lanzhou, Gansu 730000, P.R. China.

Department of Neurology, Gansu Provincial Hospital, Lanzhou, Gansu 730000, P.R. China.

出版信息

Mol Med Rep. 2020 Oct;22(4):2869-2877. doi: 10.3892/mmr.2020.11355. Epub 2020 Jul 23.

Abstract

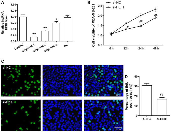
Long non‑coding RNA high expression in hepatocellular carcinoma (lncRNA HEIH) acts as an oncogene in multiple tumors, including hepatocellular carcinoma, colorectal cancer, melanoma and non‑small cell lung cancer. However, the role of HEIH in breast cancer remains unknown. The present study focused on the clinical significance and biological function of HEIH in breast cancer. Specifically, the expression levels of HEIH in breast cancer tissues and breast cancer cell lines were investigated. The results indicated high expression levels of HEIH in human breast cancer tissues, and its expression was positively associated with malignancy status and poor disease prognosis. High expression levels of HEIH were detected in the breast cancer cell lines, including MCF‑7, SK‑BR‑3, MDA‑MB‑231 and MDA‑MB‑468. These data were consistent with those derived from the in vivo study. Therefore, small interfering RNA was used to knockdown HEIH expression in order to explore whether HEIH exhibits an oncogenic function in breast cancer. Following HEIH knockdown, the proliferative and metastatic activity of MDA‑MB‑231 cells was decreased, whereas the induction of cell apoptosis was increased. These results suggested the oncogenic role of HEIH in breast cancer and the potential application of HEIH as an index of malignancy and poor prognosis in breast cancer.

摘要

长链非编码 RNA 在肝癌中的高表达(lncRNA HEIH)在多种肿瘤中充当癌基因,包括肝癌、结直肠癌、黑色素瘤和非小细胞肺癌。然而,HEIH 在乳腺癌中的作用尚不清楚。本研究重点探讨了 HEIH 在乳腺癌中的临床意义和生物学功能。具体来说,研究了 HEIH 在乳腺癌组织和乳腺癌细胞系中的表达水平。结果表明,HEIH 在人乳腺癌组织中呈高表达,其表达与恶性程度和不良预后呈正相关。在乳腺癌细胞系 MCF-7、SK-BR-3、MDA-MB-231 和 MDA-MB-468 中检测到 HEIH 的高表达。这些数据与体内研究结果一致。因此,使用小干扰 RNA 敲低 HEIH 表达,以探讨 HEIH 是否在乳腺癌中表现出致癌功能。在 HEIH 敲低后,MDA-MB-231 细胞的增殖和迁移活性降低,而细胞凋亡的诱导增加。这些结果表明 HEIH 在乳腺癌中具有致癌作用,HEIH 有作为乳腺癌恶性程度和不良预后的指标的潜在应用。

https://cdn.ncbi.nlm.nih.gov/pmc/blobs/f0d8/7453601/6f0531dc190f/MMR-22-04-2869-g00.jpg

文献AI研究员

20分钟写一篇综述,助力文献阅读效率提升50倍。

立即体验

用中文搜PubMed

大模型驱动的PubMed中文搜索引擎

马上搜索

文档翻译

学术文献翻译模型,支持多种主流文档格式。

立即体验