Cai Jiajing, Zhang Qi, Qian Xuemeng, Li Jingdong, Qi Qi, Sun Ru, Han Jia, Zhu Xinfang, Xie Mengyi, Guo Xiaolan, Xia Rong
Department of Transfusion Medicine, Huashan Hospital, Fudan University, Shanghai, China.
Department of General Surgery, Affiliated Hospital of North Sichuan Medical College, Nanchong, China.
Ann Transl Med. 2020 Aug;8(15):929. doi: 10.21037/atm-20-1054.
Stored red blood cell (RBC) transfusion has been shown to enhance the risk of cancer recurrence. However, the underlying mechanism remains unknown. At our lab, we have demonstrated that the extracellular ubiquitin (eUb) released by aged RBCs could promote tumor metastasis in a melanoma mouse model. This study aimed to confirm the pro-tumor effect of eUb on hepatocellular carcinoma (HCC) and explore the related immunoregulatory mechanisms.
Forty HCC tissue specimens and the corresponding adjacent nontumor and normal liver tissues were collected. Two human hepatoma cell lines (MHCC-97H and HepG2.2.15), one murine hepatoma cell line (Hepa1-6), and one human monocyte cell line (THP-1) were adopted in this study. The coculture of hepatoma cells with macrophages was initiated with Transwell inserts. Cell migration was detected by Transwell and wound-healing assays, while tumor metastasis was measured by luciferase assay and H&E staining. Macrophage polarization was measured by flow cytometry, immunofluorescence, ELISA, qPCR, and Western blot. Protein expression was detected by Western blot, and immunoprecipitation was used to confirm the interaction between Ub and CXCR4 (CXC chemokine receptor type 4).
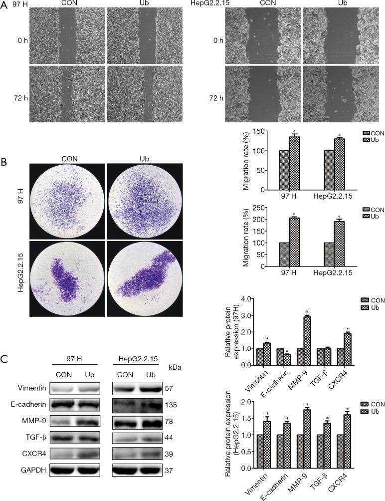
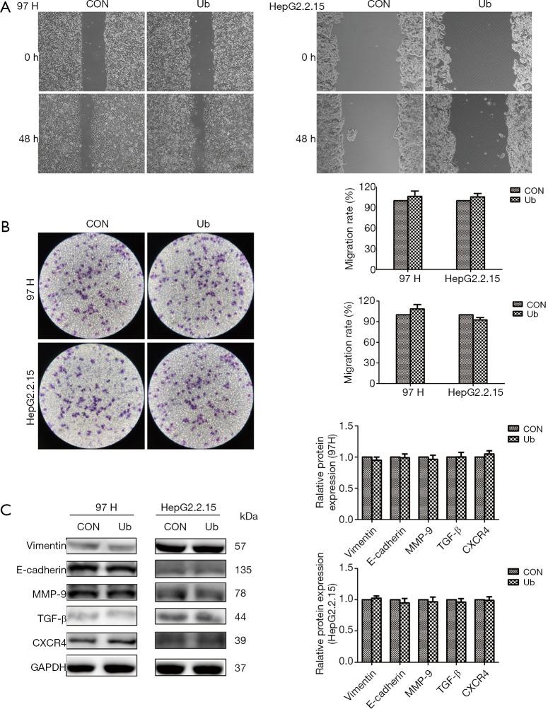
Ub and CXCR4 were significantly upregulated in HCC tissues, and a positive correlation existed between them. , the migration of hepatoma cells was not affected by eUb directly, but their metastatic abilities were enhanced after coculture with the macrophages pretreated with eUb. Meanwhile, eUb promoted hepatoma cell metastasis in the lung and increased the ratio of M2 macrophages in the lung tissues and peripheral blood of tumor-bearing mice. Furthermore, the eUb-induced M2 macrophage polarization was related to the activation of the CXCR4/ERK (extracellular regulated protein kinase) signaling pathway.
Extracellular ubiquitin promoted hepatoma metastasis through M2 macrophage polarization via the activation of the CXCR4/ERK signaling pathway, indicating that a personalized transfusion strategy is needed for the treatment of HCC patients. Neutralizing Ub in stored RBC units could lessen the detrimental clinical outcomes induced by the transfusion of stored RBCs.
已证明储存的红细胞(RBC)输血会增加癌症复发风险。然而,其潜在机制仍不清楚。在我们实验室,我们已证明衰老红细胞释放的细胞外泛素(eUb)可在黑色素瘤小鼠模型中促进肿瘤转移。本研究旨在证实eUb对肝细胞癌(HCC)的促肿瘤作用并探索相关的免疫调节机制。
收集40例HCC组织标本以及相应的癌旁非肿瘤和正常肝组织。本研究采用了两个人肝癌细胞系(MHCC-97H和HepG2.2.15)、一个小鼠肝癌细胞系(Hepa1-6)和一个人单核细胞系(THP-1)。使用Transwell小室开始肝癌细胞与巨噬细胞的共培养。通过Transwell和伤口愈合试验检测细胞迁移,同时通过荧光素酶试验和苏木精-伊红染色测量肿瘤转移。通过流式细胞术、免疫荧光、酶联免疫吸附测定、定量聚合酶链反应和蛋白质印迹法测量巨噬细胞极化。通过蛋白质印迹法检测蛋白质表达,并使用免疫沉淀法证实泛素与CXCR4(CXC趋化因子受体4型)之间的相互作用。
Ub和CXCR4在HCC组织中显著上调,且它们之间存在正相关。肝癌细胞的迁移不受eUb直接影响,但与用eUb预处理的巨噬细胞共培养后其转移能力增强。同时,eUb促进肝癌细胞在肺中的转移,并增加荷瘤小鼠肺组织和外周血中M2巨噬细胞的比例。此外,eUb诱导的M2巨噬细胞极化与CXCR4/ERK(细胞外调节蛋白激酶)信号通路的激活有关。
细胞外泛素通过激活CXCR4/ERK信号通路促进M2巨噬细胞极化从而促进肝癌转移,这表明治疗HCC患者需要个性化输血策略。中和储存红细胞单位中的Ub可减轻储存红细胞输血引起的有害临床结果。