Suppr超能文献

黄芩苷减轻成年小鼠海马中脂多糖诱导的神经胶质细胞激活和炎症因子激活。

Baicalin alleviates lipopolysaccharide-induced neuroglial activation and inflammatory factors activation in hippocampus of adult mice.

作者信息

Shah Murad-Ali, Park Dong-Ju, Kang Ju-Bin, Kim Myeong-Ok, Koh Phil-Ok

机构信息

Department of Anatomy, College of Veterinary Medicine, Research Institute of Life Science, Gyeongsang National University, 501 Jinjudaero, Jinju, 52828 South Korea.

Division of Life Science and Applied Life Science, College of Natural Sciences, Gyeongsang National University, 501 Jinjudaero, Jinju, 52828 South Korea.

出版信息

Lab Anim Res. 2020 Sep 17;36:32. doi: 10.1186/s42826-020-00058-w. eCollection 2020.

Abstract

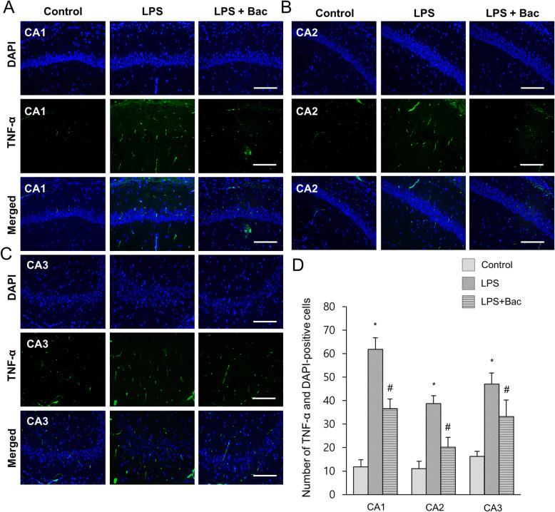
Baicalin is a natural flavonoid that exerts a variety of pharmaceutical effects such as anti-inflammatory and antioxidant. Lipopolysaccharide (LPS) is an endotoxin that releases inflammatory cytokines and induces inflammatory response. This study was investigated the anti-inflammatory mechanism of baicalin against LPS-induced inflammatory response in the hippocampus. Adult mice were randomly grouped into control, LPS-treated, and LPS and baicalin co-treated animals. LPS (250 μg/kg/day) and baicalin (10 mg/kg/day) were administered intraperitoneally for 7 consecutive days. We measured neuroglia cells activation and inflammatory factors activation using Western blot analysis and immunofluorescence staining techniques. Ionized calcium binding adaptor molecule-1 (Iba-1) and glial fibrillary acidic protein (GFAP) are widely used as microglia and astrocyte markers, respectively. LPS treatment increased Iba-1 and GFAP expression, while baicalin co-treatment attenuated this overexpression. Nuclear factor-kappa B (NF-κB) is a key mediator of inflammation. Baicalin co-treatment alleviated LPS-induced increase of NF-κB in the hippocampus. In addition, LPS treatment upregulated pro-inflammatory cytokines including interleukin-1β (IL-1β) and tumor necrosis factor-α (TNF-α). However, baicalin co-treatment prevented LPS-induced increases of IL-1β and TNF-α in the hippocampus. Results from the present study showed that baicalin suppresses LPS-induced neuroinflammation by regulating microglia and astrocyte activation and modulating inflammatory factors in the hippocampus. Thus, these results demonstrate that baicalin has neuroprotective effect by alleviates microglia and astrocyte activation and modulates inflammatory response by suppressing NF-κB expression in hippocampus with neuroinflammation caused by LPS.

摘要

黄芩苷是一种天然黄酮类化合物,具有多种药理作用,如抗炎和抗氧化作用。脂多糖(LPS)是一种内毒素,可释放炎性细胞因子并诱导炎症反应。本研究旨在探讨黄芩苷对LPS诱导的海马炎症反应的抗炎机制。成年小鼠被随机分为对照组、LPS处理组和LPS与黄芩苷联合处理组。连续7天腹腔注射LPS(250μg/kg/天)和黄芩苷(10mg/kg/天)。我们使用蛋白质免疫印迹分析和免疫荧光染色技术测量神经胶质细胞活化和炎症因子活化。离子钙结合衔接分子-1(Iba-1)和胶质纤维酸性蛋白(GFAP)分别被广泛用作小胶质细胞和星形胶质细胞的标志物。LPS处理增加了Iba-1和GFAP的表达,而黄芩苷联合处理减弱了这种过表达。核因子-κB(NF-κB)是炎症的关键介质。黄芩苷联合处理减轻了LPS诱导的海马中NF-κB的增加。此外,LPS处理上调了包括白细胞介素-1β(IL-1β)和肿瘤坏死因子-α(TNF-α)在内的促炎细胞因子。然而,黄芩苷联合处理可防止LPS诱导的海马中IL-1β和TNF-α的增加。本研究结果表明,黄芩苷通过调节小胶质细胞和星形胶质细胞的活化以及调节海马中的炎症因子来抑制LPS诱导的神经炎症。因此,这些结果表明,黄芩苷通过减轻小胶质细胞和星形胶质细胞的活化并通过抑制海马中由LPS引起的神经炎症中的NF-κB表达来调节炎症反应,从而具有神经保护作用。

https://cdn.ncbi.nlm.nih.gov/pmc/blobs/086d/7495851/d3e56ba8ec63/42826_2020_58_Fig2_HTML.jpg

文献AI研究员

20分钟写一篇综述,助力文献阅读效率提升50倍。

立即体验

用中文搜PubMed

大模型驱动的PubMed中文搜索引擎

马上搜索

文档翻译

学术文献翻译模型,支持多种主流文档格式。

立即体验