Department of Hepatobiliary and Pancreatic Surgery, First Affiliated Hospital of Wenzhou Medical University, Wenzhou City, Zhejiang Province, China.
Cell Transplant. 2020 Jan-Dec;29:963689720968748. doi: 10.1177/0963689720968748.
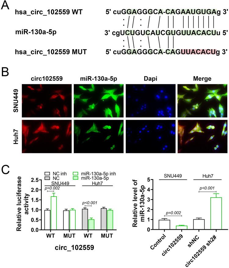
Circular RNAs (circRNAs) are critical regulators in tumor initiation and development and participate in the pathological process of hepatocellular carcinoma (HCC). However, the specific role and mechanism of circRNA, hsa_circ_102559, in HCC remains elusive. First, analysis of HCC-related circRNA expression profile GSE97332 and HCC patients showed a significant upregulation of hsa_circ_102559 in HCC tissues. Upregulation of hsa_circ_102559 in HCC cells was associated with the metastatic properties. Second, hsa_circ_102559 significantly promoted HCC metastasis, while knockdown of hsa_circ_102559 reversed the promotive effects on HCC progression. Functionally, hsa_circ_102559 could target and colocalize with miR-130a-5p in the cytoplasm of HCC cells. Annexin A2 (ANXA2) was identified as a target gene of miR-130a-5p, and overexpression of ANXA2 counteracted with the suppressive effects of hsa_circ_102559 silence on HCC metastasis. Lastly, xenograft experiment was established and results indicated that knockdown of hsa_circ_102559 inhibited HCC growth and metastasis through the downregulation of ANXA2. In conclusion, hsa_circ_102559 inhibited HCC progression via sponging miR-130a-5p to reduce ANXA2 expression, suggesting that hsa_circ_102559 might be a potential biomarker or therapeutic target for HCC.
环状 RNA(circRNAs)是肿瘤发生和发展的关键调节因子,参与肝细胞癌(HCC)的病理过程。然而,circRNA,hsa_circ_102559 在 HCC 中的具体作用和机制仍不清楚。首先,分析 HCC 相关 circRNA 表达谱 GSE97332 和 HCC 患者显示 hsa_circ_102559 在 HCC 组织中显著上调。HCC 细胞中 hsa_circ_102559 的上调与转移特性有关。其次,hsa_circ_102559 显著促进 HCC 转移,而 hsa_circ_102559 的敲低则逆转了对 HCC 进展的促进作用。功能上,hsa_circ_102559 可以在 HCC 细胞的细胞质中靶向并与 miR-130a-5p 共定位。膜联蛋白 A2(ANXA2)被鉴定为 miR-130a-5p 的靶基因,而 ANXA2 的过表达抵消了 hsa_circ_102559 沉默对 HCC 转移的抑制作用。最后,建立了异种移植实验,结果表明 hsa_circ_102559 的敲低通过下调 ANXA2 抑制 HCC 的生长和转移。总之,hsa_circ_102559 通过海绵吸附 miR-130a-5p 来降低 ANXA2 表达,从而抑制 HCC 进展,提示 hsa_circ_102559 可能是 HCC 的潜在生物标志物或治疗靶点。