Suppr超能文献

浮萍中间品系的染色体水平基因组组装,整合了细胞遗传图谱、PacBio和牛津纳米孔文库。

Chromosome-scale genome assembly for the duckweed Spirodela intermedia, integrating cytogenetic maps, PacBio and Oxford Nanopore libraries.

作者信息

Hoang Phuong T N, Fiebig Anne, Novák Petr, Macas Jiří, Cao Hieu X, Stepanenko Anton, Chen Guimin, Borisjuk Nikolai, Scholz Uwe, Schubert Ingo

机构信息

Leibniz Institute of Plant Genetics and Crop Plant Research (IPK), 06466, Gatersleben, Stadt Seeland, Germany.

Biology Faculty, Dalat University, District 8, Dalat City, Lamdong Province, Vietnam.

出版信息

Sci Rep. 2020 Nov 5;10(1):19230. doi: 10.1038/s41598-020-75728-9.

Abstract

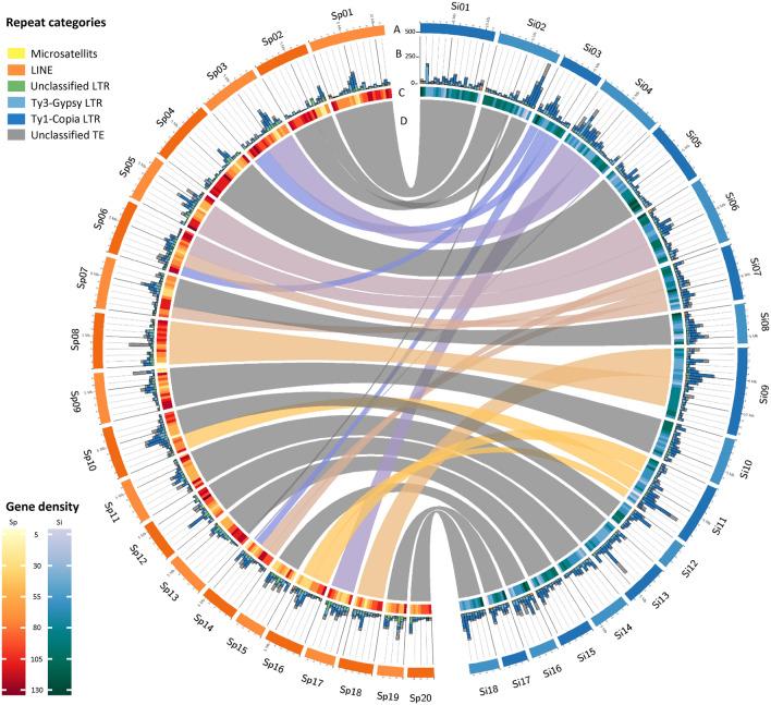
Duckweeds are small, free-floating, morphologically highly reduced organisms belonging to the monocot order Alismatales. They display the most rapid growth among flowering plants, vary ~ 14-fold in genome size and comprise five genera. Spirodela is the phylogenetically oldest genus with only two mainly asexually propagating species: S. polyrhiza (2n = 40; 160 Mbp/1C) and S. intermedia (2n = 36; 160 Mbp/1C). This study combined comparative cytogenetics and de novo genome assembly based on PacBio, Illumina and Oxford Nanopore (ON) reads to obtain the first genome reference for S. intermedia and to compare its genomic features with those of the sister species S. polyrhiza. Both species' genomes revealed little more than 20,000 putative protein-coding genes, very low rDNA copy numbers and a low amount of repetitive sequences, mainly Ty3/gypsy retroelements. The detection of a few new small chromosome rearrangements between both Spirodela species refined the karyotype and the chromosomal sequence assignment for S. intermedia.

摘要

浮萍是小型的、自由漂浮的、形态高度简化的生物,属于单子叶植物泽泻目。它们在开花植物中生长速度最快,基因组大小相差约14倍,包含五个属。紫萍属是系统发育上最古老的属,只有两个主要进行无性繁殖的物种:紫萍(2n = 40;1C = 160 Mbp)和中间紫萍(2n = 36;1C = 160 Mbp)。本研究结合了基于PacBio、Illumina和牛津纳米孔(ON)测序读数的比较细胞遗传学和从头基因组组装,以获得中间紫萍的首个基因组参考,并将其基因组特征与姊妹物种紫萍的进行比较。两个物种的基因组都显示出略多于20,000个推定的蛋白质编码基因、非常低的核糖体DNA拷贝数和少量的重复序列,主要是Ty3/gypsy反转录元件。在两个紫萍属物种之间检测到一些新的小染色体重排,完善了中间紫萍的核型和染色体序列分配。

https://cdn.ncbi.nlm.nih.gov/pmc/blobs/e69b/7645714/273ca2986c71/41598_2020_75728_Fig1_HTML.jpg

文献AI研究员

20分钟写一篇综述,助力文献阅读效率提升50倍。

立即体验

用中文搜PubMed

大模型驱动的PubMed中文搜索引擎

马上搜索

文档翻译

学术文献翻译模型,支持多种主流文档格式。

立即体验