Suppr超能文献

空间连通性与视觉皮层的方向选择性匹配。

Spatial connectivity matches direction selectivity in visual cortex.

机构信息

UCL Institute of Ophthalmology, University College London, London, UK.

UCL Queen Square Institute of Neurology, University College London, London, UK.

出版信息

Nature. 2020 Dec;588(7839):648-652. doi: 10.1038/s41586-020-2894-4. Epub 2020 Nov 11.

Abstract

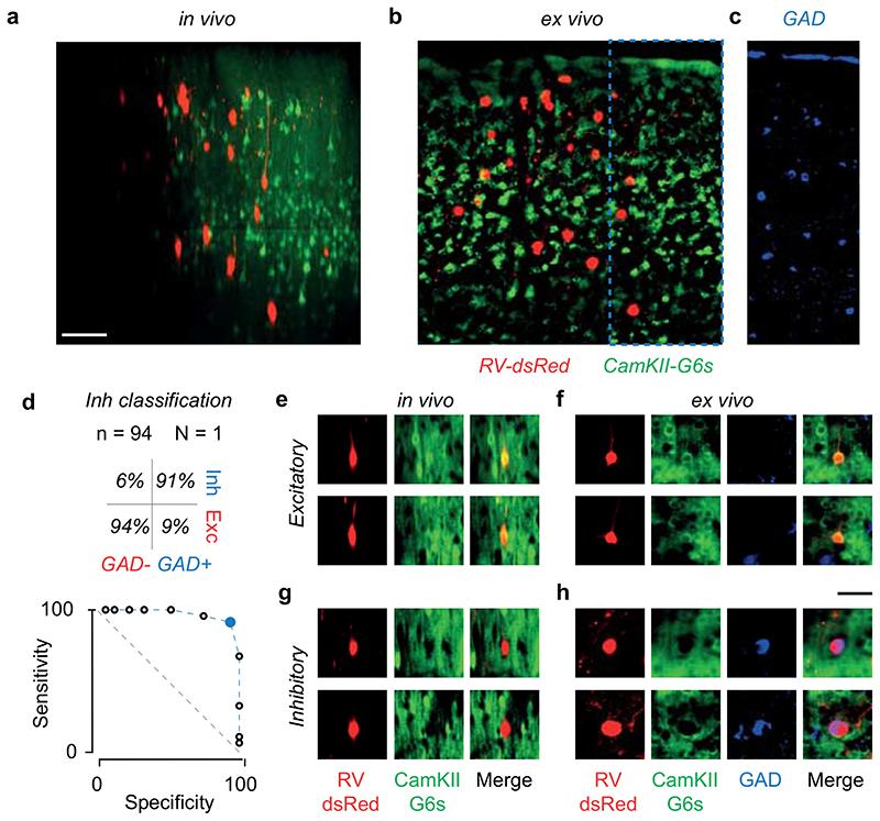
The selectivity of neuronal responses arises from the architecture of excitatory and inhibitory connections. In the primary visual cortex, the selectivity of a neuron in layer 2/3 for stimulus orientation and direction is thought to arise from intracortical inputs that are similarly selective. However, the excitatory inputs of a neuron can have diverse stimulus preferences, and inhibitory inputs can be promiscuous and unselective. Here we show that the excitatory and inhibitory intracortical connections to a layer 2/3 neuron accord with its selectivity by obeying precise spatial patterns. We used rabies tracing to label and functionally image the excitatory and inhibitory inputs to individual pyramidal neurons of layer 2/3 of the mouse visual cortex. Presynaptic excitatory neurons spanned layers 2/3 and 4 and were distributed coaxial to the preferred orientation of the postsynaptic neuron, favouring the region opposite to its preferred direction. By contrast, presynaptic inhibitory neurons resided within layer 2/3 and favoured locations near the postsynaptic neuron and ahead of its preferred direction. The direction selectivity of a postsynaptic neuron was unrelated to the selectivity of presynaptic neurons, but correlated with the spatial displacement between excitatory and inhibitory presynaptic ensembles. Similar asymmetric connectivity establishes direction selectivity in the retina. This suggests that this circuit motif might be canonical in sensory processing.

摘要

神经元反应的选择性源于兴奋性和抑制性连接的结构。在初级视觉皮层中,2/3 层神经元对刺激方向和方向的选择性被认为源于具有相似选择性的皮质内输入。然而,神经元的兴奋性输入可以具有不同的刺激偏好,而抑制性输入可以是混杂的和无选择性的。在这里,我们表明,与层 2/3 神经元的兴奋性和抑制性皮质内连接符合其选择性,通过遵守精确的空间模式。我们使用狂犬病毒追踪来标记和功能成像小鼠视觉皮层 2/3 层的单个锥体神经元的兴奋性和抑制性输入。兴奋性的突触前神经元跨越 2/3 层和 4 层,并沿与突触后神经元的最佳取向同轴分布,有利于其最佳方向的相反区域。相比之下,突触前抑制性神经元位于 2/3 层内,有利于突触后神经元附近和其最佳方向前方的位置。突触后神经元的方向选择性与突触前神经元的选择性无关,但与兴奋性和抑制性突触前集合体之间的空间位移相关。类似的不对称连接在视网膜中建立了方向选择性。这表明这种电路模式可能是感觉处理中的典型模式。

https://cdn.ncbi.nlm.nih.gov/pmc/blobs/e0e9/7116721/c826b92b1322/EMS114632-f005.jpg

文献AI研究员

20分钟写一篇综述,助力文献阅读效率提升50倍。

立即体验

用中文搜PubMed

大模型驱动的PubMed中文搜索引擎

马上搜索

文档翻译

学术文献翻译模型,支持多种主流文档格式。

立即体验