Suppr超能文献

泰国药用植物的高通量筛选显示,蓬莪术提取物及其成分莪术醇是抗 SARS-CoV-2 的药物。

High-content screening of Thai medicinal plants reveals Boesenbergia rotunda extract and its component Panduratin A as anti-SARS-CoV-2 agents.

机构信息

Excellence Center for Drug Discovery (ECDD), Faculty of Science, Mahidol University, Bangkok, 10400, Thailand.

Department of Microbiology, Faculty of Science, Mahidol University, Bangkok, 10400, Thailand.

出版信息

Sci Rep. 2020 Nov 17;10(1):19963. doi: 10.1038/s41598-020-77003-3.

Abstract

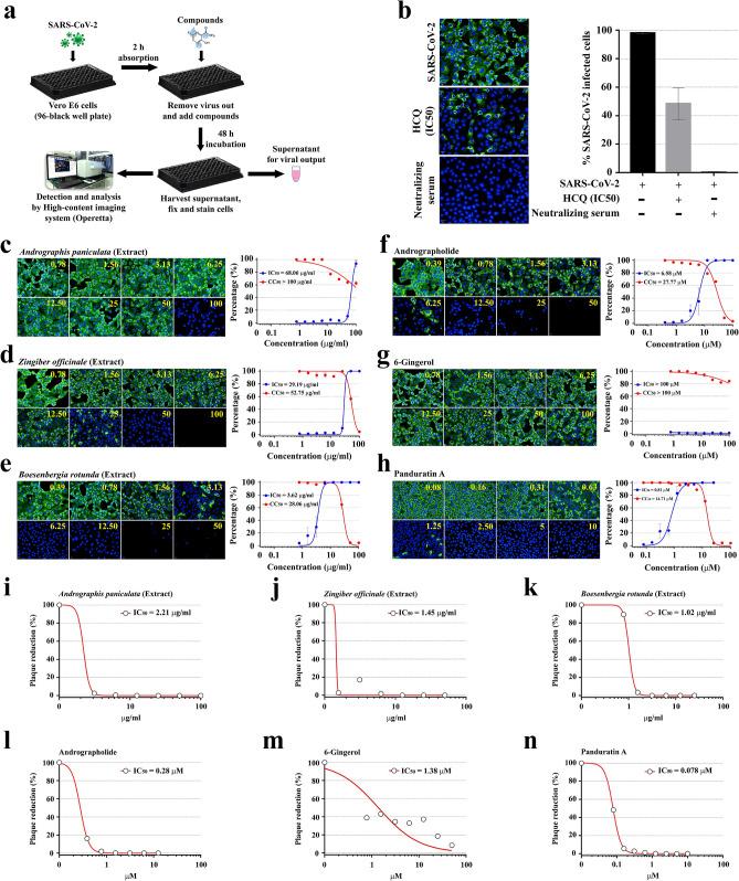
Since December 2019, the emergence of severe acute respiratory syndrome coronavirus-2 (SARS-CoV-2) has caused severe pneumonia, a disease named COVID-19, that became pandemic and created an acute threat to public health. The effective therapeutics are in urgent need. Here, we developed a high-content screening for the antiviral candidates using fluorescence-based SARS-CoV-2 nucleoprotein detection in Vero E6 cells coupled with plaque reduction assay. Among 122 Thai natural products, we found that Boesenbergia rotunda extract and its phytochemical compound, panduratin A, exhibited the potent anti-SARS-CoV-2 activity. Treatment with B. rotunda extract and panduratin A after viral infection drastically suppressed SARS-CoV-2 infectivity in Vero E6 cells with IC of 3.62 μg/mL (CC = 28.06 µg/mL) and 0.81 μΜ (CC = 14.71 µM), respectively. Also, the treatment of panduratin A at the pre-entry phase inhibited SARS-CoV-2 infection with IC of 5.30 µM (CC = 43.47 µM). Our study demonstrated, for the first time, that panduratin A exerts the inhibitory effect against SARS-CoV-2 infection at both pre-entry and post-infection phases. Apart from Vero E6 cells, treatment with this compound was able to suppress viral infectivity in human airway epithelial cells. This result confirmed the potential of panduratin A as the anti-SARS-CoV-2 agent in the major target cells in human. Since B. rotunda is a culinary herb generally grown in China and Southeast Asia, its extract and the purified panduratin A may serve as the promising candidates for therapeutic purposes with economic advantage during COVID-19 situation.

摘要

自 2019 年 12 月以来,严重急性呼吸综合征冠状病毒-2(SARS-CoV-2)的出现导致了严重的肺炎,这种疾病被命名为 COVID-19,它已经在全球范围内流行,并对公共卫生造成了严重威胁。目前急需有效的治疗方法。在这里,我们使用基于荧光的 SARS-CoV-2 核蛋白检测方法,结合蚀斑减少试验,开发了一种用于抗病毒候选物的高通量筛选方法。在 122 种泰国天然产物中,我们发现蓬莪术提取物及其植物化学化合物莪术二酮具有很强的抗 SARS-CoV-2 活性。在病毒感染后用蓬莪术提取物和莪术二酮处理,可显著抑制 Vero E6 细胞中的 SARS-CoV-2 感染,IC 分别为 3.62μg/mL(CC=28.06μg/mL)和 0.81μM(CC=14.71μM)。此外,在进入前阶段用莪术二酮处理可抑制 SARS-CoV-2 感染,IC 为 5.30μM(CC=43.47μM)。我们的研究首次表明,莪术二酮在进入前和进入后阶段均对 SARS-CoV-2 感染具有抑制作用。除了 Vero E6 细胞外,用该化合物处理还能抑制人呼吸道上皮细胞中的病毒感染。这一结果证实了莪术二酮作为 SARS-CoV-2 抑制剂在人类主要靶细胞中的潜力。由于蓬莪术是一种在中中国和东南亚广泛种植的食用草药,其提取物和纯化的莪术二酮可能成为具有经济优势的 COVID-19 治疗候选药物。

https://cdn.ncbi.nlm.nih.gov/pmc/blobs/36ce/7672115/9cacd433384d/41598_2020_77003_Fig1_HTML.jpg

文献AI研究员

20分钟写一篇综述,助力文献阅读效率提升50倍。

立即体验

用中文搜PubMed

大模型驱动的PubMed中文搜索引擎

马上搜索

文档翻译

学术文献翻译模型,支持多种主流文档格式。

立即体验