Department of Breast and Thyroid Surgery, Chongqing Traditional Chinese Medicine Hospital, Chongqing City, China.
Technol Cancer Res Treat. 2020 Jan-Dec;19:1533033820977523. doi: 10.1177/1533033820977523.
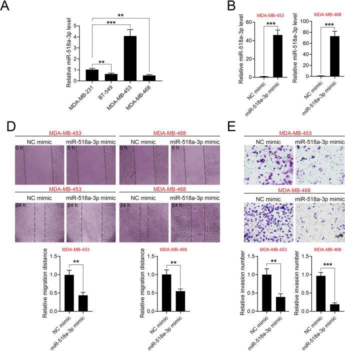
MicroRNAs (miRNAs) are emerging as critical mediators in tumors, including triple-negative breast cancer (TNBC). The role of miR-518a-3p in TNBC was investigated to identify potential therapeutic target. Data from KM Plotter database (www.kmplot.com) showed that high miR-518a-3p expression was significantly associated with overall survival of patients with TNBC ( = 0.04). The expression of miR-518a-3p was dysregulated in TNBC cells. Functional assays revealed that over-expression of miR-518a-3p inhibited cell invasion and migration of TNBC. Additionally, miR-518a-3p could target (transmembrane protein 2), and decreased protein and mRNA expression of in TNBC cells. Knockdown of suppressed cell invasion and migration through inhibiting phospho (p)-JAK1 (Janus kinase 1) and p-STAT (signal transducer and activator of transcription protein) 1/2. Moreover, over-expression of counteracted the suppressive effect of miR-518a-3p on TNBC invasion and migration through promoting the levels of p-JAK1 and p-STAT1/2. In conclusion, miR-518a-3p negatively regulates the JAK/STAT pathway via targeting and suppresses invasion and migration in TNBC, suggesting that miR-518a-3p may be a potential therapeutic target in TNBC.
微小 RNA(miRNAs)作为肿瘤中的关键介质而崭露头角,包括三阴性乳腺癌(TNBC)。本研究旨在探讨 miR-518a-3p 在 TNBC 中的作用,以确定潜在的治疗靶点。KM Plotter 数据库(www.kmplot.com)的数据显示,miR-518a-3p 高表达与 TNBC 患者的总生存率显著相关(=0.04)。TNBC 细胞中 miR-518a-3p 的表达失调。功能测定显示,miR-518a-3p 过表达可抑制 TNBC 细胞的侵袭和迁移。此外,miR-518a-3p 可以靶向(跨膜蛋白 2),并降低 TNBC 细胞中 蛋白和 mRNA 的表达。在 TNBC 细胞中敲低 可通过抑制磷酸化(p)-JAK1(Janus 激酶 1)和 p-STAT(信号转导和转录激活蛋白)1/2 来抑制细胞侵袭和迁移。此外,过表达 可通过促进 p-JAK1 和 p-STAT1/2 的水平来抵消 miR-518a-3p 对 TNBC 侵袭和迁移的抑制作用。综上所述,miR-518a-3p 通过靶向 负调控 JAK/STAT 通路,抑制 TNBC 的侵袭和迁移,提示 miR-518a-3p 可能是 TNBC 的潜在治疗靶点。