Jin Shifeng, Liu Yi, Wang Wenjing, Li Ze
Department of Anorectal, The Affiliated Hospital of Changchun University of Chinese Medicine, Changchun, Jilin 133021, People's Republic of China.
Department of Colorectal and Stomach Cancer Surgery-1, Jilin Cancer Hospital, Changchun, Jilin 130000, People's Republic of China.
Cancer Manag Res. 2020 Nov 24;12:12053-12066. doi: 10.2147/CMAR.S262096. eCollection 2020.
The long noncoding RNA 1 () contributes to hepatocellular carcinoma development. However, its expression and roles in colorectal cancer (CRC) have not been fully explored. Therefore, this study determined the expression and roles of in CRC and elucidated its detailed mechanism of action.
expression in CRC tissues and cell lines was assessed by reverse transcription-quantitative polymerase chain reaction (RT-qPCR). We used Cell Counting Kit-8, flow cytometry, cell migration and invasion assays, and a xenograft tumor model to test the effects of on CRC malignancy. The associations among , microRNA-484 (miR-484), and () were explored using luciferase reporter assay, RNA immunoprecipitation, RT-qPCR, and Western blotting.
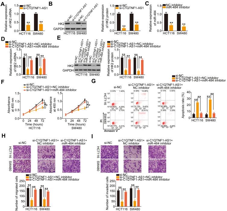
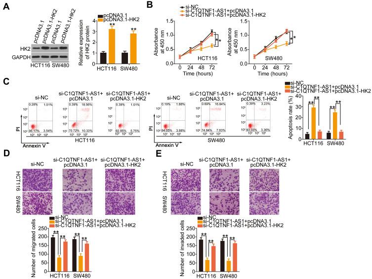
was overexpressed in CRC and related to poor prognosis. interference inhibited CRC cell proliferation, migration, and invasion but induced apoptosis. Furthermore, deficiency impaired tumor growth in vivo. Mechanistically, adsorbed miR-484, thereby increasing the expression of its target . Rescue experiments revealed that the effects of deficiency in CRC cells were reversed by inhibiting miR-484 or upregulating .
drives CRC progression by sponging miR-484 and consequently upregulating . The /miR-484/ pathway may serve as a diagnostic and therapeutic target for CRC.
长链非编码RNA 1()促进肝细胞癌的发展。然而,其在结直肠癌(CRC)中的表达及作用尚未得到充分研究。因此,本研究确定了在CRC中的表达及作用,并阐明其详细作用机制。
采用逆转录定量聚合酶链反应(RT-qPCR)评估在CRC组织和细胞系中的表达。我们使用细胞计数试剂盒-8、流式细胞术、细胞迁移和侵袭实验以及异种移植瘤模型来检测对CRC恶性程度的影响。采用荧光素酶报告基因实验、RNA免疫沉淀、RT-qPCR和蛋白质免疫印迹法探究、微小RNA-484(miR-484)和()之间的关系。
在CRC中高表达且与预后不良相关。干扰抑制CRC细胞增殖、迁移和侵袭,但诱导细胞凋亡。此外,缺失损害体内肿瘤生长。机制上,吸附miR-484,从而增加其靶标的表达。挽救实验表明,抑制miR-484或上调可逆转CRC细胞中缺失的作用。
通过吸附miR-484进而上调来驱动CRC进展。/miR-484/途径可能成为CRC的诊断和治疗靶点。