Suppr超能文献

RRM2 高表达是肺腺癌患者预后不良的独立预测因素。

High expression of RRM2 as an independent predictive factor of poor prognosis in patients with lung adenocarcinoma.

机构信息

Department of Chest Surgery, People's Hospital of Xinjiang Uygur Autonomous Region, Urumqi 830001, Xinjiang, China.

出版信息

Aging (Albany NY). 2020 Dec 19;13(3):3518-3535. doi: 10.18632/aging.202292.

Abstract

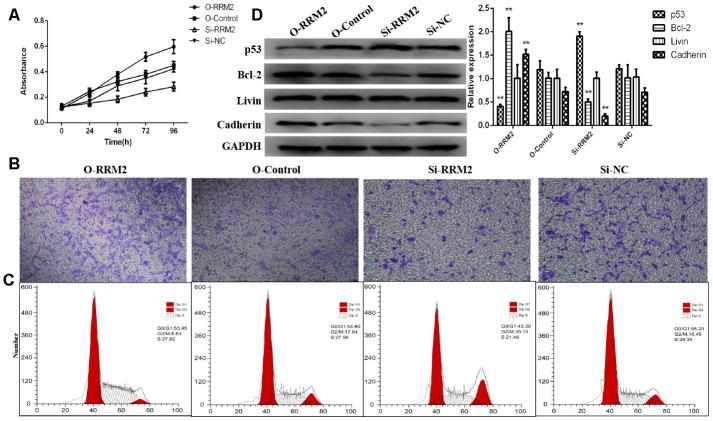
Ribonucleotide reductase subunit M2 may play a role as a potential prognostic biomarker in several cancers. In this study, we evaluated whether gene expression is associated with the prognosis of patients with lung adenocarcinoma (LUAD) using publicly available data from The Cancer Genome Atlas (TCGA). Wilcoxon signed-rank test and logistic regression were performed to evaluate the association between expression and clinical features in patients with LUAD. Kaplan-Meier and Cox regression methods were used to examine the effect of expression level in the overall survival, and a nomogram was performed to illustrate the correlation between the gene expression and the risk of LUAD. TCGA data set was used for gene set enrichment analysis (GSEA). We also performed a further experiment in vitro to assess the effect of expression on the proliferation and invasive abilities of LUAD cells and its key signaling pathway proteins. Our results revealed that the expression level of in patients with LUAD was much higher than that in normal tissues ( = 3.99e-32). High expression of was significantly associated with tumor stage (IV I: OR = 3.02, = 0.012) and TNM classification (T2 . T1: OR = 1.88, = 0.001; N2 . N0: OR = 2.69, < 0.001). Kaplan-Meier survival analysis showed that high expression of was associated with a worse prognosis of LUAD compared low expression of ( = 7.86e-04). Multivariate analysis showed that high expression was an independent factor affecting overall survival (HR = 1.29, < 0.001). The association between gene expression and the risk of LUAD was presented in a nomogram. GSEA revealed that the cell cycle, p53 signaling pathway, DNA replication, small cell lung cancer, apoptosis, and pathways in cancer were differentially enriched in patients with high expression of . over-expression promoted the proliferation and invasive abilities of LUAD cells. RRM2 over-expression increased the activation of Bcl-2 and E-cadherin signaling pathways, and reduced the activation of p53 signaling pathway. In summary, high expression is an independent predictive factor of poor prognosis in patients with lung adenocarcinoma.

摘要

核糖核苷酸还原酶亚基 M2 可能在几种癌症中作为潜在的预后生物标志物发挥作用。在这项研究中,我们使用癌症基因组图谱(TCGA)的公开数据评估了基因表达是否与肺腺癌(LUAD)患者的预后相关。Wilcoxon 符号秩检验和逻辑回归用于评估 LUAD 患者中表达与临床特征之间的相关性。Kaplan-Meier 和 Cox 回归方法用于检查总体生存率中表达水平的影响,并绘制诺莫图以说明基因表达与 LUAD 风险之间的相关性。TCGA 数据集用于基因集富集分析(GSEA)。我们还在体外进行了进一步的实验,以评估表达对 LUAD 细胞增殖和侵袭能力及其关键信号通路蛋白的影响。

我们的结果表明,LUAD 患者中 RRM2 的表达水平明显高于正常组织(=3.99e-32)。高表达与肿瘤分期(IV I:OR=3.02,=0.012)和 TNM 分类(T2. T1:OR=1.88,=0.001;N2. N0:OR=2.69,<0.001)显著相关。Kaplan-Meier 生存分析表明,与低表达相比,高表达与 LUAD 的预后较差相关(=7.86e-04)。多变量分析表明,高 RRM2 表达是影响总生存率的独立因素(HR=1.29,<0.001)。列线图显示了基因表达与 LUAD 风险之间的关联。GSEA 表明,高表达患者中细胞周期、p53 信号通路、DNA 复制、小细胞肺癌、细胞凋亡和癌症通路存在差异富集。RRM2 过表达促进 LUAD 细胞的增殖和侵袭能力。RRM2 过表达增加了 Bcl-2 和 E-cadherin 信号通路的激活,降低了 p53 信号通路的激活。

总之,高表达是肺腺癌患者预后不良的独立预测因素。

https://cdn.ncbi.nlm.nih.gov/pmc/blobs/eaf2/7906179/eed482eeac9a/aging-13-202292-g001.jpg

文献AI研究员

20分钟写一篇综述,助力文献阅读效率提升50倍。

立即体验

用中文搜PubMed

大模型驱动的PubMed中文搜索引擎

马上搜索

文档翻译

学术文献翻译模型,支持多种主流文档格式。

立即体验