Department of Oral Physiology, Periodontal Diseases Signaling Network Research Center, Dental and Life Science Institute, School of Dentistry, Pusan National University, Yangsan 50612, Korea.
Department of Periodontology and Dental Research Institute, Pusan National University Dental Hospital, Yangsan 50612, Korea.
Int J Mol Sci. 2021 Jan 12;22(2):695. doi: 10.3390/ijms22020695.
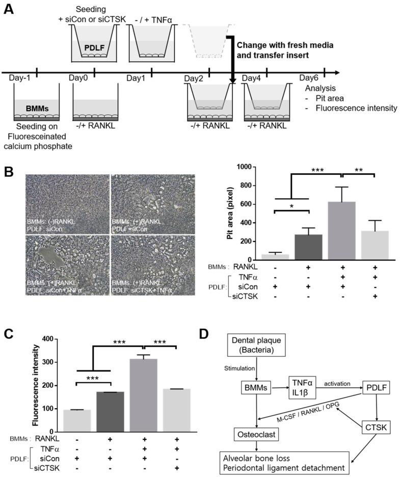
Cathepsin K (CTSK) is a cysteine protease that is mainly produced from mature osteoclasts and contributes to the destruction of connective tissues and mineralized matrix as a consequence of periodontal disease (PD). However, few studies have reported its regulatory role in osteoclastogenesis-supporting cells in inflammatory conditions. Here, we investigated the role of CTSK in osteoclastogenesis-supporting cells, focusing on the modulation of paracrine function. Microarray data showed that CTSK was upregulated in PD patients compared with healthy individuals, which was further supported by immunohistochemistry and qPCR analyses performed with human gingival tissues. The expression of CTSK in the osteoclastogenesis-supporting cells, including dental pulp stem cells, gingival fibroblasts, and periodontal ligament fibroblasts (PDLFs) was significantly elevated by treatment with inflammatory cytokines such as TNFα and IL-1β. Moreover, TNFα stimulation potentiated the PDLF-mediated osteoclastogenesis of bone marrow-derived macrophages. Interestingly, small interfering RNA-mediated silencing of CTSK in PDLF noticeably attenuated the TNFα-triggered upregulation of receptor activator of nuclear factor kappa-B ligand (RANKL), macrophage colony-stimulating factor, and RANKL/osteoprotegerin ratio, thereby abrogating the enhanced osteoclastogenesis-supporting activity of PDLF. Collectively, these results suggest a novel role of CTSK in the paracrine function of osteoclastogenesis-supporting cells in periodontal disease.
组织蛋白酶 K(CTSK)是一种半胱氨酸蛋白酶,主要由成熟的破骨细胞产生,可破坏细胞外基质和矿化基质,从而导致牙周病(PD)。然而,很少有研究报道其在炎症条件下对破骨细胞支持细胞的调节作用。在这里,我们研究了 CTSK 在破骨细胞支持细胞中的作用,重点研究了旁分泌功能的调节。微阵列数据分析显示,与健康个体相比,PD 患者的 CTSK 表达上调,这一结果得到了人牙龈组织免疫组化和 qPCR 分析的进一步支持。在炎症细胞因子(如 TNFα 和 IL-1β)的作用下,牙髓干细胞、牙龈成纤维细胞和牙周膜成纤维细胞(PDLFs)等破骨细胞支持细胞中 CTSK 的表达显著上调。此外,TNFα 刺激增强了 PDLF 介导的骨髓来源巨噬细胞的破骨细胞形成。有趣的是,小干扰 RNA 介导的 CTSK 在 PDLF 中的沉默显著减弱了 TNFα 触发的核因子 kappa-B 配体(RANKL)、巨噬细胞集落刺激因子和 RANKL/骨保护素比例的上调,从而阻断了 PDLF 增强的破骨细胞支持活性。综上所述,这些结果表明 CTSK 在牙周病中破骨细胞支持细胞的旁分泌功能中发挥了新的作用。