Suppr超能文献

环状RNA_0007534的敲低通过miR-206/ GREM1轴抑制宫颈癌的肿瘤发生。

Knockdown of circRNA_0007534 suppresses the tumorigenesis of cervical cancer via miR-206/GREM1 axis.

作者信息

Sun Qiang, Qi Xiangying, Zhang Wenyan, Li Xiaoyu

机构信息

Department of Obstetrics and Gynecology, Zaozhuang Municipal Hospital, No. 41, Longtou Road, Zaozhuang, 277100, Shandong, China.

Department of Pharmacology, Shandong Academy of Chinese Medicine, Jinan, Shandong, China.

出版信息

Cancer Cell Int. 2021 Jan 14;21(1):54. doi: 10.1186/s12935-021-01749-7.

Abstract

BACKGROUND

Increasing evidence manifested that circular RNAs (circRNAs) acted as crucial regulators in human cancers by targeting the miRNA/mRNA axis, including cervical cancer (CC). Circ_0007534 was reported to promote CC cell proliferation and invasion by the miR-498/BMI-1 axis. The aim of this study was to explore a novel miRNA/mRNA network underlying circ_0007534 in CC regulation.

METHODS

The quantitative real-time polymerase chain reaction (qRT-PCR) was implemented to examine the levels of circ_0007534, miR-206 and Gremlin1 (GREM1). Cell viability was determined using MTT assay. BrdU and colony formation assays were performed for analyzing cell proliferation. Cell apoptosis was assessed by flow cytometry. The protein levels of GREM1 and apoptotic markers (Bcl-2, Bax, C-Caspase3) were measured via western blot. Cell invasion was detected by transwell assay. The target relationship was analyzed by dual-luciferase reporter assay. The impact of circ_0007534 on CC growth in vivo was ascertained by xenograft assay.

RESULTS

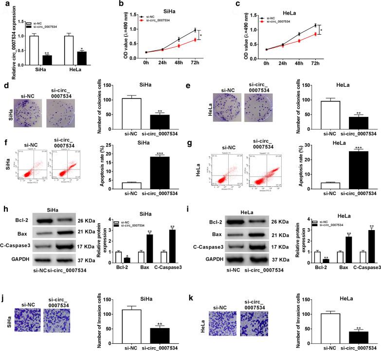
Circ_0007534 expression was aberrantly increased in CC tissues and cells. Functionally, knockdown of circ_0007534 reduced CC cell growth and invasion but motivated apoptosis. In the mechanism, circ_0007534 targeted miR-206 and its regulatory function was associated with sponging miR-206. Moreover, circ_0007534 was found to regulate GREM1 level by targeting miR-206. The inhibitory effect of si-circ_0007534 on the malignant progression of CC was reversed after GREM1 was overexpressed. Furthermore, circ_0007534 inhibition also reduced tumor growth of CC in vivo partially by regulating miR-206/GREM1 axis.

CONCLUSION

These results suggested that knockdown of circ_0007534 promoted the level of miR-206 to induce the expression downregulation of GREM1, consequently inhibiting the progression of CC.

摘要

背景

越来越多的证据表明,环状RNA(circRNAs)通过靶向miRNA/mRNA轴在人类癌症中发挥关键调节作用,包括宫颈癌(CC)。据报道,Circ_0007534通过miR-498/BMI-1轴促进CC细胞增殖和侵袭。本研究的目的是探索CC调控中circ_0007534潜在的新型miRNA/mRNA网络。

方法

采用定量实时聚合酶链反应(qRT-PCR)检测circ_0007534、miR-206和Gremlin1(GREM1)的水平。使用MTT法测定细胞活力。进行BrdU和集落形成试验以分析细胞增殖。通过流式细胞术评估细胞凋亡。通过蛋白质印迹法检测GREM1和凋亡标志物(Bcl-2、Bax、C-Caspase3)的蛋白质水平。通过Transwell试验检测细胞侵袭。通过双荧光素酶报告基因试验分析靶标关系。通过异种移植试验确定circ_0007534对体内CC生长的影响。

结果

Circ_0007534在CC组织和细胞中的表达异常增加。在功能上,敲低circ_0007534可降低CC细胞生长和侵袭,但促进细胞凋亡。在机制上,circ_0007534靶向miR-206,其调节功能与海绵化miR-206有关。此外,发现circ_0007534通过靶向miR-206调节GREM1水平。GREM1过表达后,si-circ_0007534对CC恶性进展的抑制作用被逆转。此外,circ_0007534抑制还通过调节miR-206/GREM1轴部分降低了体内CC的肿瘤生长。

结论

这些结果表明,敲低circ_0007534可提高miR-206水平,诱导GREM1表达下调,从而抑制CC的进展。

https://cdn.ncbi.nlm.nih.gov/pmc/blobs/e923/7809877/4588204d3e26/12935_2021_1749_Fig1_HTML.jpg

文献AI研究员

20分钟写一篇综述,助力文献阅读效率提升50倍。

立即体验

用中文搜PubMed

大模型驱动的PubMed中文搜索引擎

马上搜索

文档翻译

学术文献翻译模型,支持多种主流文档格式。

立即体验