Clinical and Translational Research Center of Shanghai First Maternity & Infant Hospital, Shanghai Key Laboratory of Signaling and Disease Research, Frontier Science Center for Stem Cell Research, School of Life Sciences and Technology, Tongji University, Shanghai, China.
Department of Gynecology of Shanghai First Maternity & Infant Hospital, Tongji University School of Medicine, Shanghai, China.
Aging Cell. 2021 Feb;20(2):e13307. doi: 10.1111/acel.13307. Epub 2021 Jan 17.
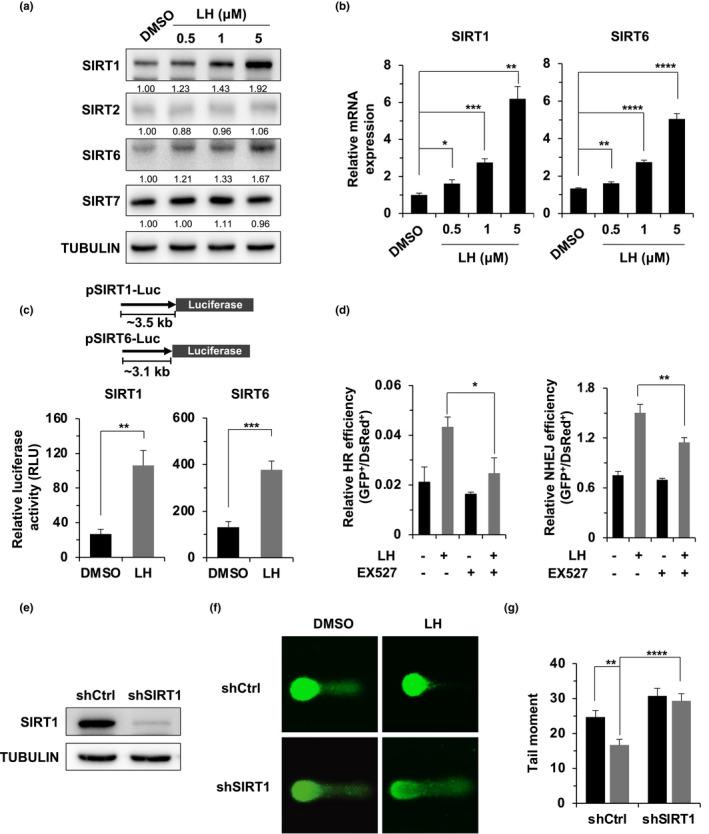
Lycorine, a natural compound isolated from the traditional Chinese medicinal herb Lycoris radiata, exhibits multiple pharmacological effects, such as anti-inflammatory, antiviral, and anticancer effects. Accumulating evidence also indicates that lycorine might hold the potential to treat age-associated Alzheimer's disease. However, whether lycorine is involved in delaying the onset of cellular senescence and its underlying mechanisms has not been determined. Here, we demonstrate that the salt of lycorine, lycorine hydrochloride, significantly suppressed stress-induced premature cellular senescence (SIPS) by ~2-fold, as determined by senescence-associated beta-galactosidase (SA-β-gal) staining and the expression of p16 and p21. In addition, pretreating cells with lycorine hydrochloride significantly inhibited the expression of CXCL1 and IL1α, two factors of the senescence-associated secreted phenotype (SASP) in SIPS cells. Further experiments revealed that lycorine hydrochloride promoted both the homologous recombination (HR) and nonhomologous end joining (NHEJ) pathways of DNA double-strand break (DSB) repair. Mechanistic studies suggested that lycorine hydrochloride treatment promoted the transcription of SIRT1 and SIRT6, critical longevity genes positively regulating both HR and NHEJ repair pathways, thereby stimulating DSB repair and stabilizing genomes. Inhibiting SIRT1 enzymatic activity abrogated the protective effect of lycorine hydrochloride on delaying the onset of SIPS, repairing DSBs, and restoring genome integrity. In summary, our work indicates that lycorine hydrochloride might hold therapeutic potential for treating age-associated diseases or promoting healthy aging by stabilizing genomes.
石蒜碱是一种从传统中药石蒜中分离得到的天然化合物,具有多种药理作用,如抗炎、抗病毒和抗癌作用。越来越多的证据表明,石蒜碱可能具有治疗与年龄相关的阿尔茨海默病的潜力。然而,石蒜碱是否参与延缓细胞衰老的发生及其潜在机制尚未确定。在这里,我们证明石蒜碱的盐,盐酸石蒜碱,通过衰老相关β-半乳糖苷酶(SA-β-gal)染色和 p16 和 p21 的表达,显著抑制应激诱导的过早细胞衰老(SIPS)约 2 倍。此外,盐酸石蒜碱预处理细胞显著抑制 SIPS 细胞中衰老相关分泌表型(SASP)的两个因子 CXCL1 和 IL1α 的表达。进一步的实验表明,盐酸石蒜碱促进了 DNA 双链断裂(DSB)修复的同源重组(HR)和非同源末端连接(NHEJ)途径。机制研究表明,盐酸石蒜碱处理促进了 SIRT1 和 SIRT6 的转录,这两个关键的长寿基因正向调节 HR 和 NHEJ 修复途径,从而刺激 DSB 修复并稳定基因组。抑制 SIRT1 的酶活性会消除盐酸石蒜碱对延缓 SIPS 发生、修复 DSB 和恢复基因组完整性的保护作用。总之,我们的工作表明盐酸石蒜碱通过稳定基因组,可能具有治疗与年龄相关的疾病或促进健康衰老的治疗潜力。