Suppr超能文献

了解吡咯并[3,2-]喹喔啉衍生物作为激酶抑制剂的作用机制。

Understanding the mechanism of action of pyrrolo[3,2-]quinoxaline-derivatives as kinase inhibitors.

作者信息

Unzue Andrea, Jessen-Trefzer Claudia, Spiliotopoulos Dimitrios, Gaudio Eugenio, Tarantelli Chiara, Dong Jing, Zhao Hongtao, Pachmayr Johanna, Zahler Stefan, Bernasconi Elena, Sartori Giulio, Cascione Luciano, Bertoni Francesco, Śledź Paweł, Caflisch Amedeo, Nevado Cristina

机构信息

Department of Chemistry , University of Zurich , Winterthurerstrasse 190 , CH-8057 , Zürich , Switzerland . Email:

Department of Biochemistry , University of Zurich , Winterthurerstrasse 190 , CH-8057 , Zürich , Switzerland.

出版信息

RSC Med Chem. 2020 May 19;11(6):665-675. doi: 10.1039/d0md00049c. eCollection 2020 Jun 1.

Abstract

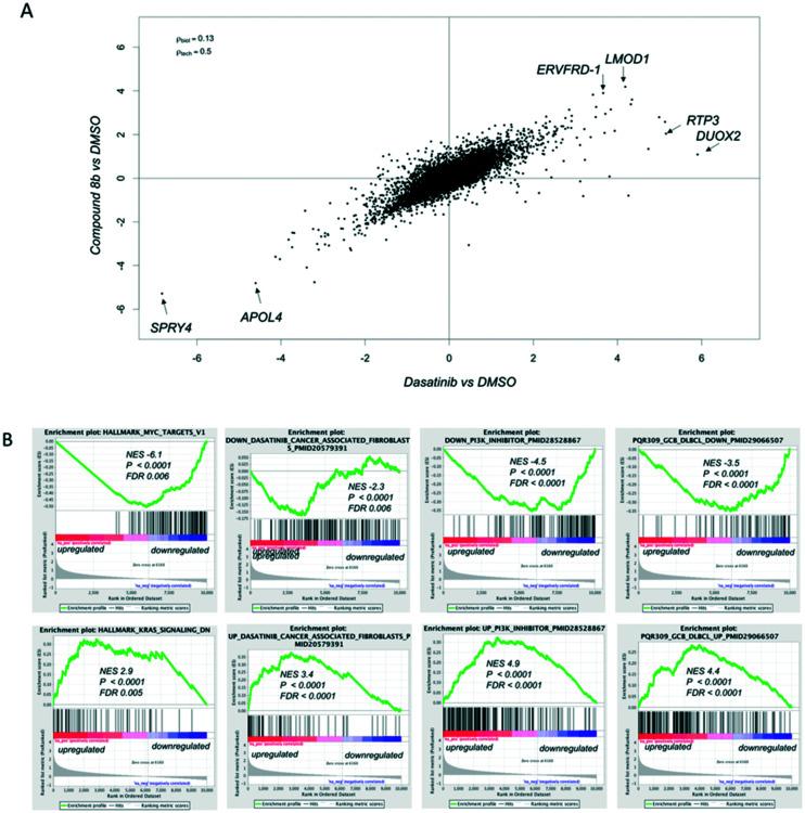
The X-ray structure of the catalytic domain of the EphA3 tyrosine kinase in complex with a previously reported type II inhibitor was used to design two novel quinoxaline derivatives, inspired by kinase inhibitors that have reached clinical development. These two new compounds were characterized by an array of cell-based assays and gene expression profiling experiments. A global chemical proteomics approach was used to generate the drug-protein interaction profile, which suggested suitable therapeutic indications. Both inhibitors, studied in the context of angiogenesis and in a relevant lymphoma model, showed high efficacy in the control of tumor size.

摘要

EphA3酪氨酸激酶催化结构域与先前报道的II型抑制剂复合物的X射线结构被用于设计两种新型喹喔啉衍生物,其灵感来源于已进入临床开发阶段的激酶抑制剂。这两种新化合物通过一系列基于细胞的检测和基因表达谱实验进行了表征。采用全局化学蛋白质组学方法生成药物-蛋白质相互作用图谱,从而提示了合适的治疗适应症。在血管生成背景下以及在相关淋巴瘤模型中研究的这两种抑制剂,在控制肿瘤大小方面均显示出高效性。

https://cdn.ncbi.nlm.nih.gov/pmc/blobs/8964/7557569/0066c1bae7b4/d0md00049c-f1.jpg

文献AI研究员

20分钟写一篇综述,助力文献阅读效率提升50倍。

立即体验

用中文搜PubMed

大模型驱动的PubMed中文搜索引擎

马上搜索

文档翻译

学术文献翻译模型,支持多种主流文档格式。

立即体验