Department of Medicine, Division of Medical Oncology, Washington University in St. Louis, St. Louis, MO 63110, USA.
Department of Surgery, Division of Hepatobiliary Surgery, Washington University in St. Louis, St. Louis, MO 63110, USA.
Cell Rep. 2021 Jan 26;34(4):108678. doi: 10.1016/j.celrep.2020.108678.
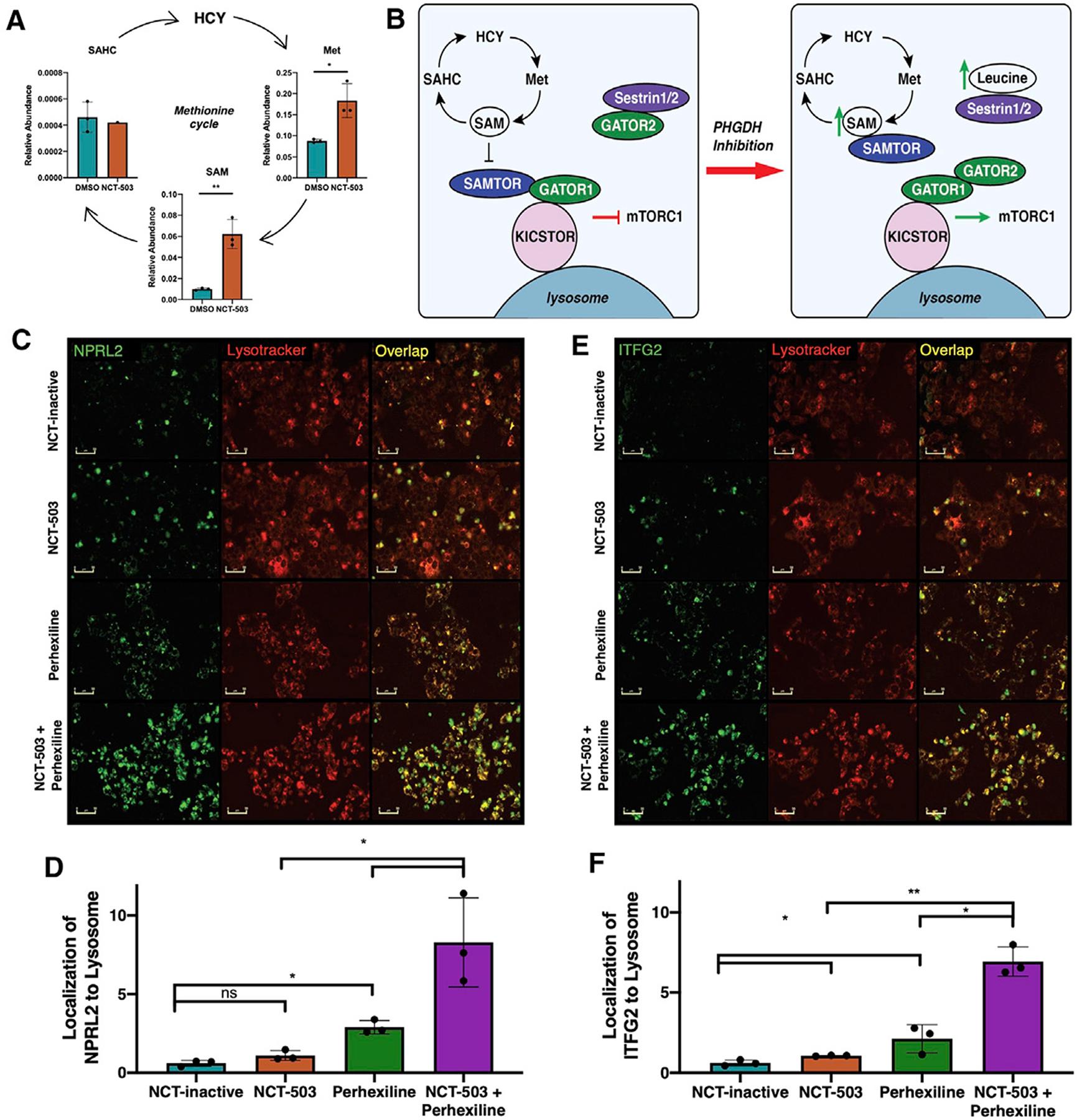
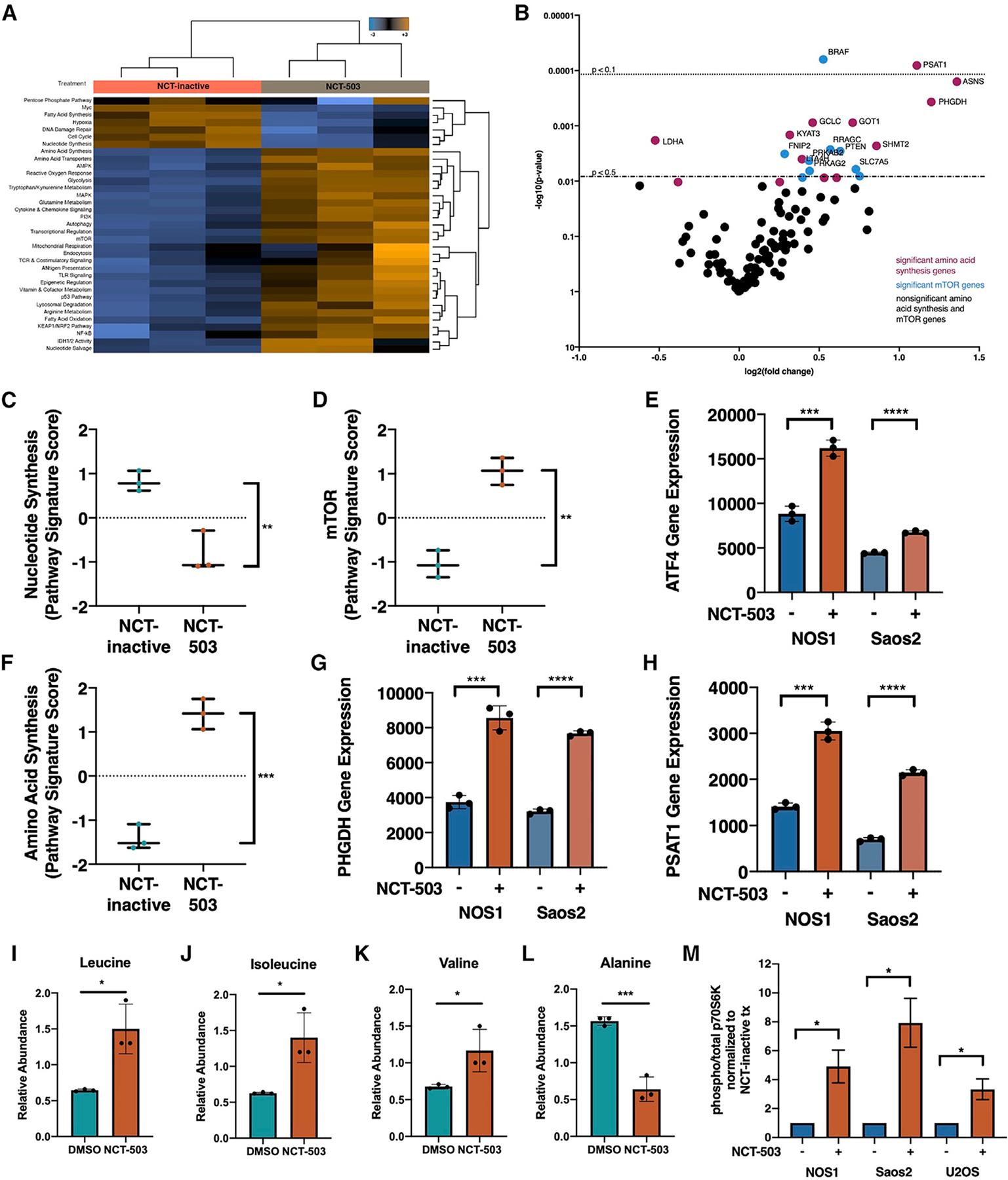
Osteosarcoma is the most common pediatric and adult primary malignant bone cancer. Curative regimens target the folate pathway, downstream of serine metabolism, with high-dose methotrexate. Here, the rate-limiting enzyme in the biosynthesis of serine from glucose, 3-phosphoglycerate dehydrogenase (PHGDH), is examined, and an inverse correlation between PHGDH expression and relapse-free and overall survival in osteosarcoma patients is found. PHGDH inhibition in osteosarcoma cell lines attenuated cellular proliferation without causing cell death, prompting a robust metabolic analysis to characterize pro-survival compensation. Using metabolomic and lipidomic profiling, cellular response to PHGDH inhibition is identified as accumulation of unsaturated lipids, branched chain amino acids, and methionine cycle intermediates, leading to activation of pro-survival mammalian target of rapamycin complex 1 (mTORC1) signaling. Increased mTORC1 activation sensitizes cells to mTORC1 pathway inhibition, resulting in significant, synergistic cell death in vitro and in vivo. Identifying a therapeutic combination for PHGDH-high cancers offers preclinical justification for a dual metabolism-based combination therapy for osteosarcoma.
骨肉瘤是最常见的儿童和成人原发性恶性骨癌。治疗方案针对丝氨酸代谢下游的叶酸途径,使用大剂量甲氨蝶呤。在这里,研究了从葡萄糖合成丝氨酸的限速酶 3-磷酸甘油酸脱氢酶 (PHGDH),发现 PHGDH 表达与骨肉瘤患者的无复发生存率和总生存率呈负相关。在骨肉瘤细胞系中抑制 PHGDH 会减弱细胞增殖而不会导致细胞死亡,这促使进行了强大的代谢分析以表征促生存补偿。通过代谢组学和脂质组学分析,确定 PHGDH 抑制的细胞反应是不饱和脂质、支链氨基酸和蛋氨酸循环中间产物的积累,导致促生存的哺乳动物雷帕霉素靶蛋白复合物 1 (mTORC1) 信号的激活。增加的 mTORC1 激活使细胞对 mTORC1 途径抑制敏感,导致体外和体内显著的协同细胞死亡。为 PHGDH 高表达的癌症确定一种治疗联合方案,为骨肉瘤的双重代谢为基础的联合治疗提供了临床前依据。