Suppr超能文献

纳米结构氧化锆表面通过对巨噬细胞极化的差异调节来调控人牙龈成纤维细胞的行为。

Nanostructured Zirconia Surfaces Regulate Human Gingival Fibroblasts Behavior Through Differential Modulation of Macrophage Polarization.

作者信息

Wu Jincheng, Yu Pei, Lv Huling, Yang Shuang, Wu Zhe

机构信息

Guangzhou Key Laboratory of Basic and Applied Research of Oral Regenerative Medicine, Department of Prosthodontics, Affiliated Stomatology Hospital of Guangzhou Medical University, Guangzhou, China.

出版信息

Front Bioeng Biotechnol. 2021 Jan 20;8:611684. doi: 10.3389/fbioe.2020.611684. eCollection 2020.

Abstract

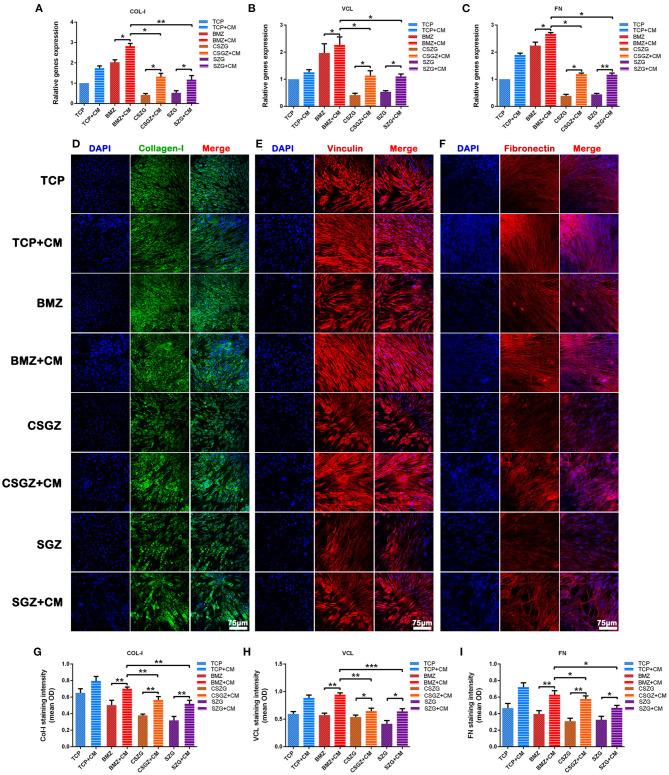
Zirconia exhibits excellent biocompatibility and is widely used as dental implant materials in prosthodontics. Over the past years, research and development of dental implant biomaterials has focused on osseointegration, but few reports exist regarding the role of the immune environment on cellular responses to these materials. The present study investigates the effect of different nanostructured zirconia surface topographies on macrophage phenotypes and their influence on gingival fibroblast behavior. Three different nanostructured zirconia surfaces are characterized using scanning electron microscopy, atomic force microscopy, and water contact angle. Blank-machined zirconia (BMZ) surfaces were superior to RAW264.7 cell proliferation and adhesion. RAW264.7 seeded on all nanostructured zirconia surfaces polarized toward both inflammatory M1 and anti-inflammatory M2 macrophages with more M2 macrophage phenotype on BMZ surfaces. Meanwhile, conditioned media (CM) from RAW264.7 culture on three nanostructured zirconia surfaces inhibited cell apoptosis to human gingival fibroblasts (HGFs) but promoted HGF proliferation and secretion. Under modulation of RAW264.7 culture, HGFs cultured on BMZ surfaces significantly secreted more extracellular matrix with a higher expression of collagen-I (COL-I), vinculin (VCL), and fibronectin (FN) than those coated on self-glazed zirconia (CSGZ) and self-glazed zirconia (SGZ) surfaces. After being coated with a nano zirconia film, CSGZ surfaces showed certain changes in cell proliferation, adhesion, and protein production compared with SGZ surfaces. These findings will provide an overview of manipulating surface topography to modulate macrophage phenotypes in order to create an effective macrophage immune response and reinforce soft tissue integration.

摘要

氧化锆具有优异的生物相容性,在口腔修复学中被广泛用作牙科植入材料。在过去几年中,牙科植入生物材料的研发主要集中在骨整合方面,但关于免疫环境对这些材料细胞反应的作用的报道很少。本研究调查了不同纳米结构氧化锆表面形貌对巨噬细胞表型的影响及其对牙龈成纤维细胞行为的影响。使用扫描电子显微镜、原子力显微镜和水接触角对三种不同的纳米结构氧化锆表面进行了表征。空白加工的氧化锆(BMZ)表面对RAW264.7细胞的增殖和黏附更有利。接种在所有纳米结构氧化锆表面上的RAW264.7细胞向炎性M1和抗炎性M2巨噬细胞极化,BMZ表面上的M2巨噬细胞表型更多。同时,RAW264.7细胞在三种纳米结构氧化锆表面上培养的条件培养基(CM)抑制了人牙龈成纤维细胞(HGFs)的细胞凋亡,但促进了HGFs的增殖和分泌。在RAW264.7细胞培养的调节下,与涂覆在自上釉氧化锆(CSGZ)和自上釉氧化锆(SGZ)表面上的HGFs相比,在BMZ表面上培养的HGFs显著分泌更多的细胞外基质,胶原蛋白-I(COL-I)、纽蛋白(VCL)和纤连蛋白(FN)的表达更高。与SGZ表面相比,CSGZ表面在涂覆纳米氧化锆膜后,细胞增殖、黏附和蛋白质产生方面表现出一定变化。这些发现将概述通过操纵表面形貌来调节巨噬细胞表型,以产生有效的巨噬细胞免疫反应并加强软组织整合。

https://cdn.ncbi.nlm.nih.gov/pmc/blobs/e974/7855460/f45daab2eca0/fbioe-08-611684-g0001.jpg

文献AI研究员

20分钟写一篇综述,助力文献阅读效率提升50倍。

立即体验

用中文搜PubMed

大模型驱动的PubMed中文搜索引擎

马上搜索

文档翻译

学术文献翻译模型,支持多种主流文档格式。

立即体验