Molecular, Cellular and Developmental Biology Unit (MCD), Centre de Biologie Intégrative (CBI), UPS, CNRS, Toulouse, France.
Rosenstiel Basic Medical Sciences Research Center and Department of Biology, Brandeis University, Waltham, MA, USA.
Nature. 2021 Feb;590(7847):660-665. doi: 10.1038/s41586-021-03193-z. Epub 2021 Feb 17.
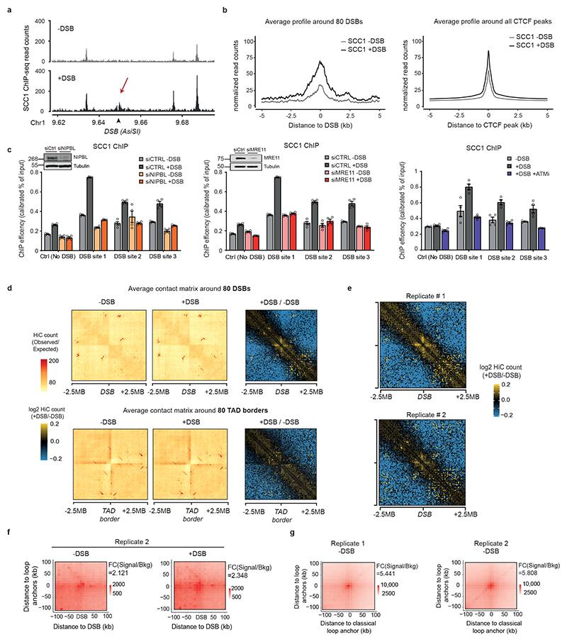
The repair of DNA double-strand breaks (DSBs) is essential for safeguarding genome integrity. When a DSB forms, the PI3K-related ATM kinase rapidly triggers the establishment of megabase-sized, chromatin domains decorated with phosphorylated histone H2AX (γH2AX), which act as seeds for the formation of DNA-damage response foci. It is unclear how these foci are rapidly assembled to establish a 'repair-prone' environment within the nucleus. Topologically associating domains are a key feature of 3D genome organization that compartmentalize transcription and replication, but little is known about their contribution to DNA repair processes. Here we show that topologically associating domains are functional units of the DNA damage response, and are instrumental for the correct establishment of γH2AX-53BP1 chromatin domains in a manner that involves one-sided cohesin-mediated loop extrusion on both sides of the DSB. We propose a model in which H2AX-containing nucleosomes are rapidly phosphorylated as they actively pass by DSB-anchored cohesin. Our work highlights the importance of chromosome conformation in the maintenance of genome integrity and demonstrates the establishment of a chromatin modification by loop extrusion.
DNA 双链断裂 (DSB) 的修复对于维护基因组完整性至关重要。当 DSB 形成时,PI3K 相关的 ATM 激酶迅速触发形成兆碱基大小的染色质域,这些染色质域被磷酸化的组蛋白 H2AX (γH2AX) 修饰,充当 DNA 损伤反应焦点形成的种子。目前尚不清楚这些焦点是如何迅速组装以在核内建立“易修复”的环境。拓扑关联域是三维基因组组织的一个关键特征,它分隔转录和复制,但对其在 DNA 修复过程中的贡献知之甚少。在这里,我们表明拓扑关联域是 DNA 损伤反应的功能单元,对于正确建立 γH2AX-53BP1 染色质域至关重要,这种方式涉及 DSB 两侧的有丝分裂黏合蛋白介导的单向环挤出。我们提出了一个模型,其中含有 H2AX 的核小体随着它们在 DSB 锚定的黏合蛋白上的活跃移动而迅速磷酸化。我们的工作强调了染色体构象在维持基因组完整性方面的重要性,并证明了通过环挤出建立染色质修饰。