Suppr超能文献

深入了解长非编码 RNA 对胡萝卜根花青素色素沉着的调控作用。

Insights into long non-coding RNA regulation of anthocyanin carrot root pigmentation.

机构信息

Facultad de Ciencias Agrarias, Instituto de Biología Agrícola de Mendoza (IBAM), UNCuyo, CONICET, Almirante Brown 500, M5528AHB, Chacras de Coria, Mendoza, Argentina.

Institute of Plant Sciences Paris-Saclay (IPS2), CNRS, INRA, University Paris-Saclay and University of Paris, Batiment 630, Gif Sur Yvette, France.

出版信息

Sci Rep. 2021 Feb 18;11(1):4093. doi: 10.1038/s41598-021-83514-4.

Abstract

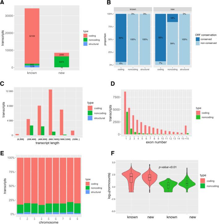
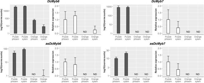
Carrot (Daucus carota L.) is one of the most cultivated vegetable in the world and of great importance in the human diet. Its storage organs can accumulate large quantities of anthocyanins, metabolites that confer the purple pigmentation to carrot tissues and whose biosynthesis is well characterized. Long non-coding RNAs (lncRNAs) play critical roles in regulating gene expression of various biological processes in plants. In this study, we used a high throughput stranded RNA-seq to identify and analyze the expression profiles of lncRNAs in phloem and xylem root samples using two genotypes with a strong difference in anthocyanin production. We discovered and annotated 8484 new genes, including 2095 new protein-coding and 6373 non-coding transcripts. Moreover, we identified 639 differentially expressed lncRNAs between the phenotypically contrasted genotypes, including certain only detected in a particular tissue. We then established correlations between lncRNAs and anthocyanin biosynthesis genes in order to identify a molecular framework for the differential expression of the pathway between genotypes. A specific natural antisense transcript linked to the DcMYB7 key anthocyanin biosynthetic transcription factor suggested how the regulation of this pathway may have evolved between genotypes.

摘要

胡萝卜(Daucus carota L.)是世界上种植最广泛的蔬菜之一,在人类饮食中具有重要地位。其贮藏器官可以积累大量的花色苷,这些代谢产物赋予了胡萝卜组织的紫色色素,其生物合成已有很好的描述。长链非编码 RNA(lncRNA)在植物各种生物过程的基因表达调控中发挥着关键作用。在这项研究中,我们使用高通量 RNA 测序技术,在具有强烈花青素生产差异的两种基因型的韧皮部和木质部根样本中,鉴定和分析了 lncRNA 的表达谱。我们发现并注释了 8484 个新基因,包括 2095 个新的蛋白质编码基因和 6373 个非编码转录本。此外,我们在表型差异显著的基因型之间鉴定出 639 个差异表达的 lncRNA,其中某些 lncRNA 仅在特定组织中检测到。然后,我们建立了 lncRNA 与花青素生物合成基因之间的相关性,以确定基因型之间该途径差异表达的分子框架。一个与 DcMYB7 关键花青素生物合成转录因子相关的特定天然反义转录本表明,该途径的调控可能在基因型之间发生了进化。

https://cdn.ncbi.nlm.nih.gov/pmc/blobs/370c/7892999/f530fdca9243/41598_2021_83514_Fig1_HTML.jpg

文献AI研究员

20分钟写一篇综述,助力文献阅读效率提升50倍。

立即体验

用中文搜PubMed

大模型驱动的PubMed中文搜索引擎

马上搜索

文档翻译

学术文献翻译模型,支持多种主流文档格式。

立即体验