Department of Immunology, St Jude Children's Research Hospital, Memphis, TN, USA.
Department of Pathology, St Jude Children's Research Hospital, Memphis, TN, USA.
Nature. 2021 Mar;591(7849):306-311. doi: 10.1038/s41586-021-03235-6. Epub 2021 Feb 24.
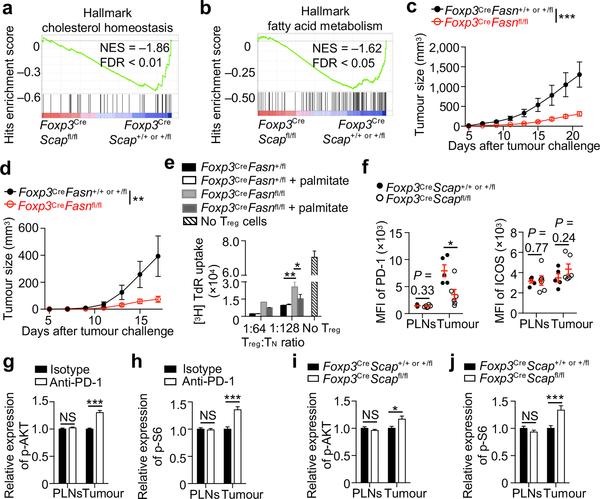
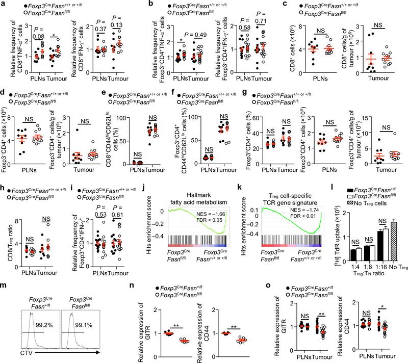
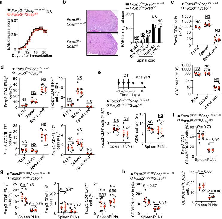
Regulatory T cells (T cells) are essential for immune tolerance, but also drive immunosuppression in the tumour microenvironment. Therapeutic targeting of T cells in cancer will therefore require the identification of context-specific mechanisms that affect their function. Here we show that inhibiting lipid synthesis and metabolic signalling that are dependent on sterol-regulatory-element-binding proteins (SREBPs) in T cells unleashes effective antitumour immune responses without autoimmune toxicity. We find that the activity of SREBPs is upregulated in intratumoral T cells. Moreover, deletion of SREBP-cleavage-activating protein (SCAP)-a factor required for SREBP activity-in these cells inhibits tumour growth and boosts immunotherapy that is triggered by targeting the immune-checkpoint protein PD-1. These effects of SCAP deletion are associated with uncontrolled production of interferon-γ and impaired function of intratumoral T cells. Mechanistically, signalling through SCAP and SREBPs coordinates cellular programs for lipid synthesis and inhibitory receptor signalling in these cells. First, de novo fatty-acid synthesis mediated by fatty-acid synthase (FASN) contributes to functional maturation of T cells, and loss of FASN from T cells inhibits tumour growth. Second, T cells in tumours show enhanced expression of the PD-1 gene, through a process that depends on SREBP activity and signals via mevalonate metabolism to protein geranylgeranylation. Blocking PD-1 or SREBP signalling results in dysregulated activation of phosphatidylinositol-3-kinase in intratumoral T cells. Our findings show that metabolic reprogramming enforces the functional specialization of T cells in tumours, pointing to new ways of targeting these cells for cancer therapy.
调节性 T 细胞(T 细胞)对于免疫耐受至关重要,但在肿瘤微环境中也会驱动免疫抑制。因此,在癌症中靶向 T 细胞的治疗需要确定影响其功能的特定于背景的机制。在这里,我们表明,抑制 T 细胞中的脂质合成和代谢信号,这些信号依赖于固醇调节元件结合蛋白(SREBPs),可以释放有效的抗肿瘤免疫反应,而不会产生自身免疫毒性。我们发现,肿瘤内 T 细胞中的 SREBP 活性上调。此外,这些细胞中 SREBP 切割激活蛋白(SCAP)的缺失——SREBP 活性所必需的因素——抑制肿瘤生长,并增强免疫疗法,免疫疗法是通过靶向免疫检查点蛋白 PD-1 触发的。SCAP 缺失的这些影响与干扰素-γ的不受控制的产生和肿瘤内 T 细胞功能障碍有关。在机制上,通过 SCAP 和 SREBPs 的信号传导协调了这些细胞中脂质合成和抑制性受体信号传导的细胞程序。首先,脂肪酸合酶(FASN)介导的从头脂肪酸合成有助于 T 细胞的功能成熟,而 T 细胞中 FASN 的缺失会抑制肿瘤生长。其次,肿瘤中的 T 细胞通过依赖 SREBP 活性并通过甲羟戊酸代谢信号传导至蛋白香叶基香叶基化的过程,增强 PD-1 基因的表达。阻断 PD-1 或 SREBP 信号会导致肿瘤内 T 细胞中磷酯酰肌醇-3-激酶的失调激活。我们的研究结果表明,代谢重编程强制了 T 细胞在肿瘤中的功能特化,为靶向这些细胞进行癌症治疗指明了新的途径。