Suppr超能文献

新的 Tmc1 耳聋突变影响听觉毛细胞的力传导。

New Tmc1 Deafness Mutations Impact Mechanotransduction in Auditory Hair Cells.

机构信息

Department of Neuroscience, University of Wisconsin School of Medicine and Public Health, Madison, Wisconsin 53706.

Departments of Clinical Genomics, Otorhinolaryngology, Head and Neck Surgery and Biochemistry and Molecular Biology, Mayo Clinic School of Medicine, Rochester, Minnesota 55902.

出版信息

J Neurosci. 2021 May 19;41(20):4378-4391. doi: 10.1523/JNEUROSCI.2537-20.2021. Epub 2021 Apr 6.

Abstract

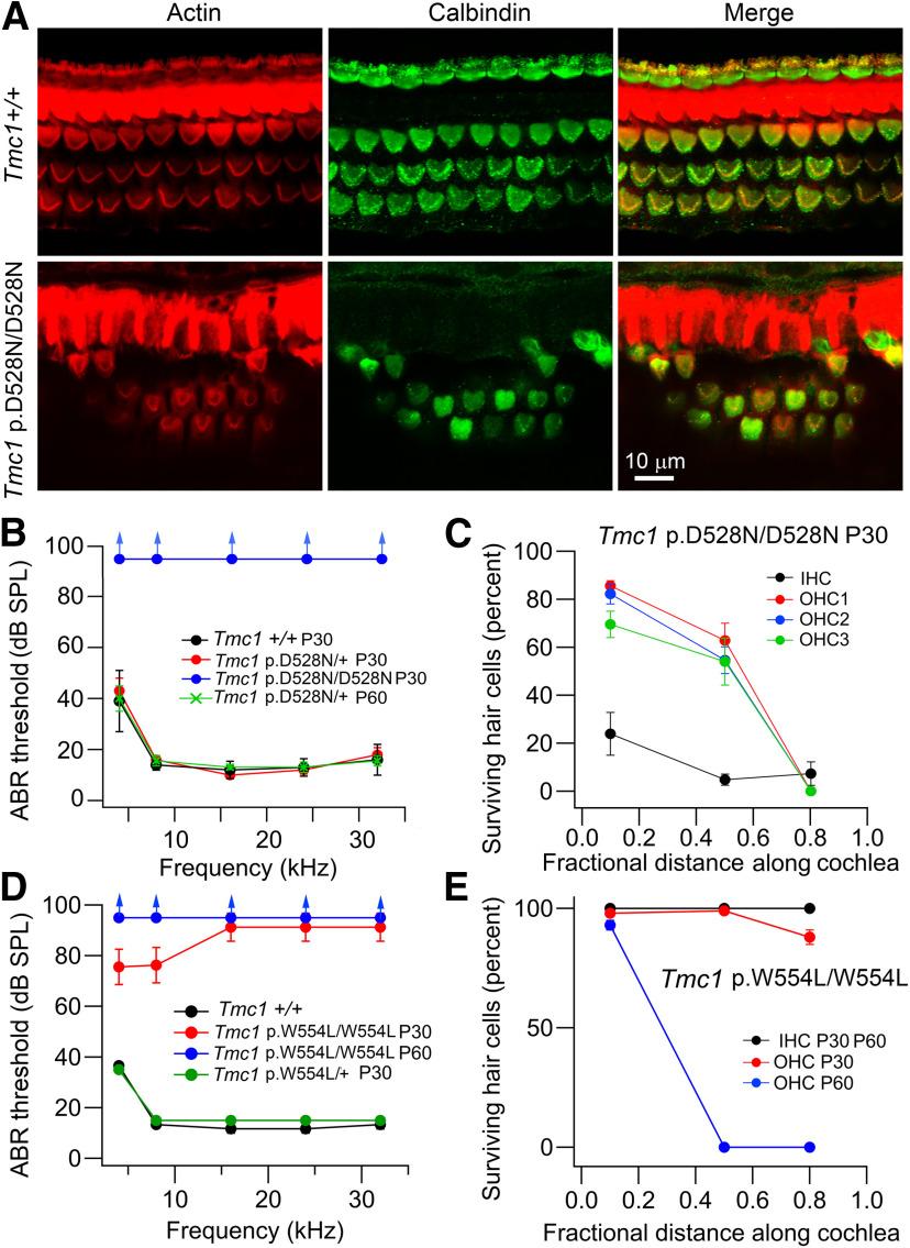
Transmembrane channel-like protein isoform 1 (TMC1) is a major component of the mechano-electrical transducer (MET) channel in cochlear hair cells and is subject to numerous mutations causing deafness. We report a new dominant human deafness mutation, p.T422K, and have characterized the homologous mouse mutant, p.T416K, which caused deafness and outer hair cell (OHC) loss by the fourth postnatal week. MET channels showed decreased Ca permeability and resting open probability, but no change in single-channel conductance or expression. Three adjacent deafness mutations are p.L416R, p.G417R, and p.M418K, the last homologous to the mouse that exhibits similar channel effects. All substitute a positive for a neutral residue, which could produce charge screening in the channel pore or influence binding of an accessory subunit. Channel properties were compared in mice of both sexes between dominant ( p.T416K, p.D569N) and recessive ( p.W554L, p.D528N) mutations of residues near the putative pore of the channel. p.W554L and p.D569N exhibit reduced maximum current with no effect on single-channel conductance, implying a smaller number of channels transported to the stereociliary tips; this may stem from impaired TMC1 binding to LHFPL5. p.D528N, located in the pore's narrowest region, uniquely caused large reductions in MET channel conductance and block by dihydrostreptomycin (DHS). For p.T416K and p.D528N, transduction loss occurred between P15 and P20. We propose two mechanisms linking channel mutations and deafness: decreased Ca permeability, common to all mutants, and decreased resting open probability in low Ca, confined to dominant mutations. Transmembrane channel-like protein isoform 1 (TMC1) is thought to be a major component of the mechanotransducer channel in auditory hair cells, but the protein organization and channel structure are still uncertain. We made four mouse lines harboring point mutations that alter channel properties, causing hair cell degeneration and deafness. These include a mouse homolog of a new human deafness mutation pT416K that decreased channel Ca permeability by introducing a positively-charged amino acid in the putative pore. All mutations are consistent with the channel structure predicted from modeling, but only one, p.D528N near the external face of the pore, substantially reduced channel conductance and Ca permeability and virtually abolished block by dihydrostreptomycin (DHS), strongly endorsing its siting within the pore.

摘要

跨膜通道样蛋白 1 型(TMC1)是耳蜗毛细胞机械电转导(MET)通道的主要组成部分,存在许多导致耳聋的突变。我们报告了一种新的显性人类耳聋突变 p.T422K,并对同源的小鼠突变 p.T416K 进行了特征描述,该突变导致第 4 周后听力丧失和外毛细胞(OHC)丧失。MET 通道的 Ca 通透性和静息开放概率降低,但单通道电导或表达没有变化。三个相邻的耳聋突变是 p.L416R、p.G417R 和 p.M418K,最后一个与表现出类似通道效应的小鼠突变 p.M418K 同源。所有这些突变都将带正电荷的残基突变为中性残基,这可能会在通道孔内产生电荷屏蔽,或影响辅助亚基的结合。我们比较了显性(p.T416K、p.D569N)和隐性(p.W554L、p.D528N)突变的通道特性,这些突变位于通道假定孔附近的残基附近。p.W554L 和 p.D569N 表现出最大电流减少,而对单通道电导没有影响,这表明转运到静纤毛尖端的通道数量减少;这可能源于 TMC1 与 LHFPL5 的结合受损。位于孔最狭窄区域的 p.D528N 唯一导致 MET 通道电导和二氢链霉素(DHS)阻断的显著减少。对于 p.T416K 和 p.D528N,转导损失发生在 P15 和 P20 之间。我们提出了两种将通道突变与耳聋联系起来的机制:所有突变都存在的 Ca 通透性降低,以及仅存在于显性突变中的低 Ca 时静息开放概率降低。跨膜通道样蛋白 1 型(TMC1)被认为是听觉毛细胞机械转导通道的主要组成部分,但该蛋白的组织和通道结构仍不确定。我们构建了四个携带改变通道特性的点突变的小鼠品系,导致毛细胞变性和耳聋。这些突变包括一种新的人类耳聋突变 pT416K 的小鼠同源物,该突变通过在假定的孔中引入带正电荷的氨基酸,降低了通道的 Ca 通透性。所有突变都与从建模预测的通道结构一致,但只有一个位于孔外部的 p.D528N 显著降低了通道电导和 Ca 通透性,并几乎完全消除了二氢链霉素(DHS)的阻断,强烈支持其位于孔内。

https://cdn.ncbi.nlm.nih.gov/pmc/blobs/351c/8152607/8eeed4c19d89/SN-JNSJ210238F001.jpg

文献AI研究员

20分钟写一篇综述,助力文献阅读效率提升50倍。

立即体验

用中文搜PubMed

大模型驱动的PubMed中文搜索引擎

马上搜索

文档翻译

学术文献翻译模型,支持多种主流文档格式。

立即体验