Department of Endocrinology, Sun Yat-Sen Memorial Hospital, Sun Yat-Sen University, Guangzhou, 510120, P. R. China.
Department of Endocrinology, Guangzhou First People's Hospital, School of Medicine, South China University of Technology, Guangzhou, 510180, P. R. China.
J Nanobiotechnology. 2021 May 5;19(1):130. doi: 10.1186/s12951-021-00869-6.
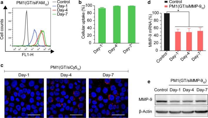
Excessive expression of matrix metalloproteinase 9 (MMP-9) impedes healing of diabetic chronic wounds, thus wound dressing that could effectively inhibit the expression of MMP-9 offers significant clinical translation for diabetic wound healing. Herein, a hybrid hydrogel dressing was developed for localized and sustained delivery of MMP-9 siRNA (siMMP-9). siMMP-9 was complexed with Gly-TETA (GT), the GT/siMMP9 complex was then loaded into a thermosensitive hydrogel based on Pluronic F-127 (PF) and methylcellulose (MC). In vitro, this hybrid hydrogel dressing exhibited negligible cytotoxicity, prolonged the release of GT/siMMP-9 for up to 7 days, and significantly reduced MMP-9 expression. In vivo assessment in diabetic rats demonstrated that hydrogel provided localized and sustained delivery via the thermosensitive controlled release of entrapped GT/siMMP-9 into wound tissues for 7 days, resulting in dramatic MMP-9 silencing which significantly improved diabetic wound closure. This hybrid hydrogel dressing exhibited excellent biocompatibility, with no observed systemic toxicity in rats. Taken together, the hybrid hydrogel dressing may constitute an effective and biocompatible means of enhancing diabetic wound healing through effective silencing of the MMP-9 gene, and this hydrogel delivery system also offers a platform for in vivo delivery of siRNA for the treatment of other diseases.
基质金属蛋白酶 9(MMP-9)表达过度会阻碍糖尿病慢性伤口的愈合,因此能够有效抑制 MMP-9 表达的伤口敷料为糖尿病伤口愈合提供了重要的临床转化。本文开发了一种用于 MMP-9 siRNA(siMMP-9)局部和持续递送的杂化水凝胶敷料。siMMP-9 与 Gly-TETA(GT)复合,然后将 GT/siMMP9 复合物装载到基于 Pluronic F-127(PF)和甲基纤维素(MC)的温敏水凝胶中。体外实验表明,这种杂化水凝胶敷料具有低细胞毒性,可将 GT/siMMP-9 延长释放长达 7 天,并显著降低 MMP-9 的表达。在糖尿病大鼠体内评估表明,水凝胶通过热敏感控制释放包埋的 GT/siMMP-9 到伤口组织中,持续 7 天提供局部和持续的递送,导致 MMP-9 显著沉默,从而显著改善糖尿病伤口闭合。这种杂化水凝胶敷料表现出良好的生物相容性,在大鼠中未观察到系统毒性。综上所述,杂化水凝胶敷料可通过有效沉默 MMP-9 基因,构成一种有效且生物相容的增强糖尿病伤口愈合的方法,该水凝胶递送系统还为治疗其他疾病的体内 siRNA 递送提供了平台。