Suppr超能文献

18β-甘草次酸通过 PXR 介导的自噬降解抑制防治 D-GalN/LPS 诱导的 ALI。

Prevention of D-GalN/LPS-induced ALI by 18β-glycyrrhetinic acid through PXR-mediated inhibition of autophagy degradation.

机构信息

State Key Laboratory of Drug Research, Shanghai Institute of Materia Medica, Chinese Academy of Sciences, Shanghai, 201203, China.

University of Chinese Academy of Sciences, Beijing, 100049, China.

出版信息

Cell Death Dis. 2021 May 13;12(5):480. doi: 10.1038/s41419-021-03768-8.

Abstract

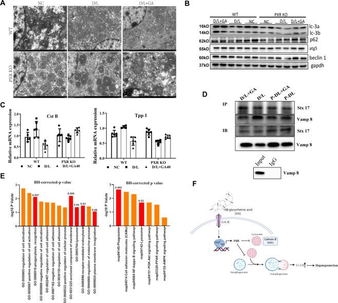
Acute liver injury (ALI) has multiple causes and results in liver dysfunction. Severe or persistent liver injury eventually leads to liver failure and even death. Pregnane X receptor (PXR)-null mice present more severe liver damage and lower rates of autophagy. 18β-glycyrrhetinic acid (GA) has been proposed as a promising hepatoprotective agent. We hypothesized that GA significantly alleivates D-GalN/LPS-induced ALI, which involved in PXR-mediated autophagy and lysosome biogenesis. We found that GA can significantly decrease hepatocyte apoptosis and increase the hepatic autophagy marker LC3-B. Ad-mCherry-GFP-LC3 tandem fluorescence, RNA-seq and real-time PCR indicated that GA may stabilize autophagosomes and lysosomes and inhibit autophagosome-lysosome fusion. Simultaneously, GA markedly activates PXR, even reversing the D-GalN/LPS-induced reduction of PXR and its downstream genes. In contrast, GA has a weak protective effect in pharmacological inhibition of PXR and PXR-null mice, which significantly affected apoptosis- and autophagy-related genes. PXR knockout interferes with the stability of autophagosomes and lysosomes, preventing GA reducing the expression of lysosomal genes such as Cst B and TPP1, and suppressing autophagy flow. Therefore, we believe that GA increases autophagy by inhibiting autophagosome-lysosome fusion and blocked autophagy flux via activation of PXR. In conclusion, our results show that GA activates PXR to regulate autophagy and lysosome biogenesis, represented by inhibiting autophagosome-lysosome fusion and stabilization of lysosome. These results identify a new mechanism by which GA-dependent PXR activation reduces D-GalN/LPS-induced acute liver injury.

摘要

急性肝损伤(ALI)有多种病因,导致肝功能障碍。严重或持续的肝损伤最终会导致肝衰竭甚至死亡。孕烷 X 受体(PXR)缺失小鼠表现出更严重的肝损伤和更低的自噬率。18β-甘草次酸(GA)已被提议作为一种有前途的肝保护剂。我们假设 GA 可显著缓解 D-GalN/LPS 诱导的 ALI,其涉及 PXR 介导的自噬和溶酶体生物发生。我们发现 GA 可显著降低肝细胞凋亡并增加肝自噬标志物 LC3-B。Ad-mCherry-GFP-LC3 串联荧光、RNA-seq 和实时 PCR 表明,GA 可能稳定自噬体和溶酶体并抑制自噬体-溶酶体融合。同时,GA 显著激活 PXR,甚至逆转 D-GalN/LPS 诱导的 PXR 及其下游基因减少。相比之下,GA 在 PXR 药理学抑制和 PXR 缺失小鼠中作用较弱,这显著影响了凋亡和自噬相关基因。PXR 敲除干扰自噬体和溶酶体的稳定性,阻止 GA 降低溶酶体基因如 Cst B 和 TPP1 的表达,并抑制自噬流。因此,我们认为 GA 通过抑制自噬体-溶酶体融合来增加自噬,并通过激活 PXR 阻断自噬流。总之,我们的结果表明,GA 通过抑制自噬体-溶酶体融合和稳定溶酶体来激活 PXR 来调节自噬和溶酶体生物发生。这些结果确定了一种新的机制,即 GA 依赖性 PXR 激活可降低 D-GalN/LPS 诱导的急性肝损伤。

https://cdn.ncbi.nlm.nih.gov/pmc/blobs/74d3/8119493/cf436b158d04/41419_2021_3768_Fig1_HTML.jpg

文献AI研究员

20分钟写一篇综述,助力文献阅读效率提升50倍。

立即体验

用中文搜PubMed

大模型驱动的PubMed中文搜索引擎

马上搜索

文档翻译

学术文献翻译模型,支持多种主流文档格式。

立即体验