Suppr超能文献

电压门控钾通道确保远端轴突动作电位形态保真。

Voltage-Gated Potassium Channels Ensure Action Potential Shape Fidelity in Distal Axons.

机构信息

MRC Centre for Neurodevelopmental Disorders, Institute of Psychiatry, Psychology and Neuroscience, King's College London, London SE1 1UL, United Kingdom.

Centre for Developmental Neurobiology, Institute of Psychiatry, Psychology and Neuroscience, King's College London, London SE1 1UL, United Kingdom.

出版信息

J Neurosci. 2021 Jun 23;41(25):5372-5385. doi: 10.1523/JNEUROSCI.2765-20.2021. Epub 2021 May 17.

Abstract

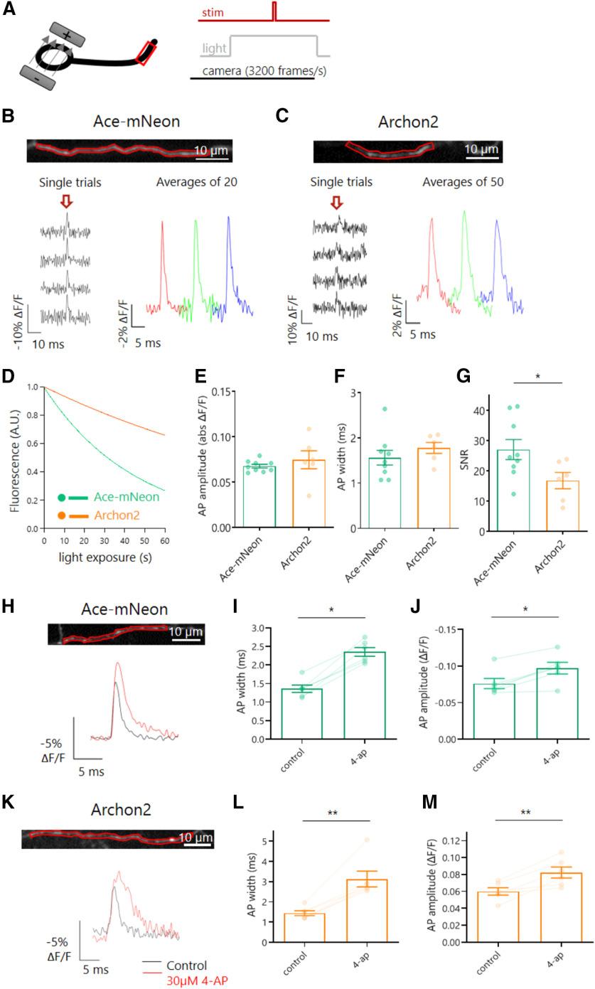
The initiation and propagation of the action potential (AP) along an axon allows neurons to convey information rapidly and across distant sites. Although AP properties have typically been characterized at the soma and proximal axon, knowledge of the propagation of APs toward distal axonal domains of mammalian CNS neurons remains limited. We used genetically encoded voltage indicators (GEVIs) to image APs with submillisecond temporal resolution simultaneously at different locations along the long axons of dissociated hippocampal neurons from rat embryos of either sex. We found that APs became sharper and showed remarkable fidelity as they traveled toward distal axons, even during a high-frequency train. Blocking voltage-gated potassium channels (K) with 4-AP resulted in an increase in AP width in all compartments, which was stronger at distal locations and exacerbated during AP trains. We conclude that the higher levels of Kv channel activity in distal axons serve to sustain AP fidelity, conveying a reliable digital signal to presynaptic boutons. The AP represents the electrical signal carried along axons toward distant presynaptic boutons where it culminates in the release of neurotransmitters. The nonlinearities involved in this process are such that small changes in AP shape can result in large changes in neurotransmitter release. Since axons are remarkably long structures, any distortions that APs suffer along the way have the potential to translate into a significant modulation of synaptic transmission, particularly in distal domains. To avoid these issues, distal axons have ensured that signals are kept remarkably constant and insensitive to modulation during a train, despite the long distances traveled. Here, we uncover the mechanisms that allow distal axonal domains to provide a reliable and faithful digital signal to presynaptic terminals.

摘要

动作电位(AP)沿轴突的起始和传播使神经元能够快速传递信息并跨越远距离的位点。尽管 AP 的特性通常在胞体和近侧轴突处得到了表征,但对于哺乳动物中枢神经系统神经元的 AP 向远侧轴突区域的传播,人们的了解仍然有限。我们使用遗传编码的电压指示剂(GEVIs)以亚毫秒的时间分辨率同时在大鼠胚胎分离的海马神经元的长轴突的不同位置成像 AP。我们发现,AP 在向远侧轴突传播时变得更加锐利,并显示出惊人的保真度,即使在高频列车中也是如此。用 4-AP 阻断电压门控钾通道(K)会导致所有隔室的 AP 宽度增加,在远侧位置更强,并在 AP 列车期间加剧。我们得出的结论是,远侧轴突中更高水平的 Kv 通道活性有助于维持 AP 的保真度,将可靠的数字信号传递到突触前末梢。AP 代表沿着轴突向远处突触前末梢传递的电信号,在那里它最终导致神经递质的释放。这个过程中涉及的非线性使得 AP 形状的微小变化可能导致神经递质释放的巨大变化。由于轴突是非常长的结构,因此 AP 在沿途遭受的任何扭曲都有可能转化为突触传递的显著调制,尤其是在远侧区域。为了避免这些问题,尽管经历了长距离的传播,远侧轴突还是确保了信号保持惊人的恒定并且不受列车调制的影响。在这里,我们揭示了允许远侧轴突区域向突触前末梢提供可靠和忠实的数字信号的机制。

https://cdn.ncbi.nlm.nih.gov/pmc/blobs/0703/8221596/07409a3d3e85/SN-JNSJ210348F001.jpg

文献AI研究员

20分钟写一篇综述,助力文献阅读效率提升50倍。

立即体验

用中文搜PubMed

大模型驱动的PubMed中文搜索引擎

马上搜索

文档翻译

学术文献翻译模型,支持多种主流文档格式。

立即体验