Department of Microbiology and Immunology, University of Michigan, Ann Arbor, Michigan, USA.
Department of Internal Medicine, University of Michigan, Ann Arbor, Michigan, USA.
mBio. 2021 May 18;12(3):e00399-21. doi: 10.1128/mBio.00399-21.
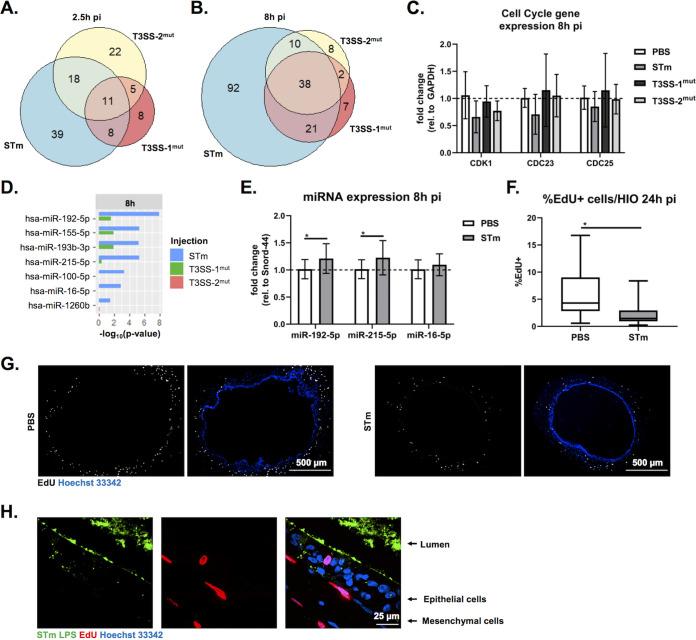
The intestinal epithelium is a primary interface for engagement of the host response by foodborne pathogens, like Typhimurium. While the interaction of Typhimurium with the mammalian host has been well studied in transformed epithelial cell lines or in the complex intestinal environment , few tractable models recapitulate key features of the intestine. Human intestinal organoids (HIOs) contain a polarized epithelium with functionally differentiated cell subtypes, including enterocytes and goblet cells and a supporting mesenchymal cell layer. HIOs contain luminal space that supports bacterial replication, are more amenable to experimental manipulation than animals and are more reflective of physiological host responses. Here, we use the HIO model to define host transcriptional responses to Typhimurium infection, also determining host pathways dependent on pathogenicity island-1 (SPI-1)- and -2 (SPI-2)-encoded type 3 secretion systems (T3SS). Consistent with prior findings, we find that Typhimurium strongly stimulates proinflammatory gene expression. Infection-induced cytokine gene expression was rapid, transient, and largely independent of SPI-1 T3SS-mediated invasion, likely due to continued luminal stimulation. Notably, Typhimurium infection led to significant downregulation of host genes associated with cell cycle and DNA repair, leading to a reduction in cellular proliferation, dependent on SPI-1 and SPI-2 T3SS. The transcriptional profile of cell cycle-associated target genes implicates multiple miRNAs as mediators of Typhimurium-dependent cell cycle suppression. These findings from -infected HIOs delineate common and distinct contributions of SPI-1 and SPI-2 T3SSs in inducing early host responses during enteric infection and reinforce host cell proliferation as a process targeted by serovar Typhimurium ( Typhimurium) causes a significant health burden worldwide, yet host responses to initial stages of intestinal infection remain poorly understood. Due to differences in infection outcome between mice and humans, physiological human host responses driven by major virulence determinants of have been more challenging to evaluate. Here, we use the three-dimensional human intestinal organoid model to define early responses to infection with wild-type Typhimurium and mutants defective in the SPI-1 or SPI-2 type-3 secretion systems. While both secretion system mutants show defects in mouse models of oral infection, the specific contributions of each secretion system are less well understood. We show that Typhimurium upregulates proinflammatory pathways independently of either secretion system, while the downregulation of the host cell cycle pathways relies on both SPI-1 and SPI-2. These findings lay the groundwork for future studies investigating how SPI-1- and SPI-2-driven host responses affect infection outcome and show the potential of this model to study host-pathogen interactions with other serovars to understand how initial interactions with the intestinal epithelium may affect pathogenesis.
肠道上皮细胞是宿主对食源性病原体(如鼠伤寒沙门氏菌)反应的主要界面。虽然鼠伤寒沙门氏菌与哺乳动物宿主的相互作用已在转化的上皮细胞系或复杂的肠道环境中得到很好的研究,但很少有可行的模型能重现肠道的关键特征。人类肠道类器官(HIOs)含有一个极化的上皮细胞,具有功能分化的细胞亚型,包括肠细胞和杯状细胞以及支持的间质细胞层。HIOs 含有支持细菌复制的腔室空间,比动物更易于进行实验操作,并且更能反映生理宿主反应。在这里,我们使用 HIO 模型来定义宿主对鼠伤寒沙门氏菌感染的转录反应,同时确定依赖于致病性岛 1(SPI-1)和 -2(SPI-2)编码的 III 型分泌系统(T3SS)的宿主途径。与先前的发现一致,我们发现鼠伤寒沙门氏菌强烈刺激促炎基因表达。感染诱导的细胞因子基因表达迅速、短暂,并且在很大程度上独立于 SPI-1 T3SS 介导的入侵,可能是由于持续的腔内刺激。值得注意的是,鼠伤寒沙门氏菌感染导致与细胞周期和 DNA 修复相关的宿主基因显著下调,导致细胞增殖减少,这依赖于 SPI-1 和 SPI-2 T3SS。与细胞周期相关的靶基因的转录谱表明,多个 miRNA 作为鼠伤寒沙门氏菌依赖性细胞周期抑制的介质。这些来自 HIO 感染的研究结果描绘了 SPI-1 和 SPI-2 T3SS 在诱导肠道感染期间早期宿主反应中的共同和独特贡献,并强调宿主细胞增殖是鼠伤寒血清型 Typhimurium(鼠伤寒沙门氏菌)感染的目标过程。鼠伤寒沙门氏菌在全球范围内造成了重大的健康负担,但宿主对肠道感染初始阶段的反应仍知之甚少。由于小鼠和人类之间感染结果的差异,评估鼠伤寒沙门氏菌主要毒力决定因素驱动的生理人类宿主反应更具挑战性。在这里,我们使用三维人类肠道类器官模型来定义野生型鼠伤寒沙门氏菌和 SPI-1 或 SPI-2 型 III 型分泌系统缺陷突变体感染的早期反应。虽然这两个分泌系统突变体在口服鼠伤寒沙门氏菌感染的小鼠模型中均显示出缺陷,但每个分泌系统的具体贡献了解较少。我们表明,鼠伤寒沙门氏菌上调促炎途径独立于任何一种分泌系统,而宿主细胞周期途径的下调依赖于 SPI-1 和 SPI-2。这些发现为未来研究奠定了基础,这些研究旨在调查 SPI-1 和 SPI-2 驱动的宿主反应如何影响感染结果,并展示了该模型研究其他血清型与宿主-病原体相互作用的潜力,以了解与肠道上皮细胞的初始相互作用如何影响发病机制。