Center for Immunotherapy, Roswell Park Comprehensive Cancer Center, Buffalo, NY, United States.
Department of Biostatistics & Bioinformatics, Roswell Park Comprehensive Cancer Center, Buffalo, NY, United States.
Front Immunol. 2021 Apr 16;12:678999. doi: 10.3389/fimmu.2021.678999. eCollection 2021.
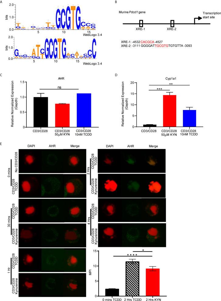
The immunoregulatory enzyme, indoleamine 2,3-dioxygenase (IDO1) and the PD-1/PD-L1 axis are potent mechanisms that impede effective anti-tumor immunity in ovarian cancer. However, whether the IDO pathway regulates PD-1 expression in T cells is currently unknown. Here we show that tumoral IDO1 expression led to profound changes in tryptophan, nicotinate/nicotinamide, and purine metabolic pathways in the ovarian tumor microenvironment, and to an increased frequency of PD-1CD8 tumor infiltrating T cells. We determined that activation of the aryl hydrocarbon receptor (AHR) by kynurenine induced PD-1 expression, and this effect was significantly abrogated by the AHR antagonist CH223191. Mechanistically, kynurenine alters chromatin accessibility in regulatory regions of T cell inhibitory receptors, allowing AHR to bind to consensus XRE motifs in the promoter region of PD-1. These results enable the design of strategies to target the IDO1 and AHR pathways for enhancing anti-tumor immunity in ovarian cancer.
免疫调节酶吲哚胺 2,3-双加氧酶(IDO1)和 PD-1/PD-L1 轴是阻止卵巢癌中有效抗肿瘤免疫的强大机制。然而,IDO 途径是否调节 T 细胞中的 PD-1 表达目前尚不清楚。在这里,我们表明肿瘤 IDO1 的表达导致卵巢肿瘤微环境中色氨酸、烟酸/烟酰胺和嘌呤代谢途径的深刻变化,并导致 PD-1CD8 肿瘤浸润 T 细胞的频率增加。我们确定色氨酸通过犬尿氨酸激活芳香烃受体(AHR)诱导 PD-1 的表达,而 AHR 拮抗剂 CH223191 显著阻断了这种作用。在机制上,犬尿氨酸改变了 T 细胞抑制性受体调节区域的染色质可及性,使 AHR 能够结合 PD-1 启动子区域中 PD-1 的共识 XRE 基序。这些结果为设计靶向 IDO1 和 AHR 途径的策略以增强卵巢癌中的抗肿瘤免疫提供了依据。