Department of Anatomy, University California, San Francisco, San Francisco, United States.
Discipline of Physiology, Adelaide Medical School, University of Adelaide, Adelaide, Australia.
Elife. 2021 Jun 1;10:e59751. doi: 10.7554/eLife.59751.
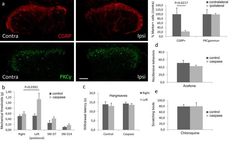
Primary sensory neurons are generally considered the only source of dorsal horn calcitonin gene-related peptide (CGRP), a neuropeptide critical to the transmission of pain messages. Using a tamoxifen-inducible transgenic mouse, here we identified a distinct population of CGRP-expressing excitatory interneurons in lamina III of the spinal cord dorsal horn and trigeminal nucleus caudalis. These interneurons have spine-laden, dorsally directed, dendrites, and ventrally directed axons. As under resting conditions, CGRP interneurons are under tonic inhibitory control, neither innocuous nor noxious stimulation provoked significant Fos expression in these neurons. However, synchronous, electrical non-nociceptive Aβ primary afferent stimulation of dorsal roots depolarized the CGRP interneurons, consistent with their receipt of a VGLUT1 innervation. On the other hand, chemogenetic activation of the neurons produced a mechanical hypersensitivity in response to von Frey stimulation, whereas their caspase-mediated ablation led to mechanical hyposensitivity. Finally, after partial peripheral nerve injury, innocuous stimulation (brush) induced significant Fos expression in the CGRP interneurons. These findings suggest that CGRP interneurons become hyperexcitable and contribute either to ascending circuits originating in deep dorsal horn or to the reflex circuits in baseline conditions, but not in the setting of nerve injury.
初级感觉神经元通常被认为是背角降钙素基因相关肽(CGRP)的唯一来源,CGRP 是一种对疼痛信息传递至关重要的神经肽。在这里,我们使用一种他莫昔芬诱导的转基因小鼠,鉴定出脊髓背角和三叉神经尾核 III 层中存在一类独特的 CGRP 表达兴奋性中间神经元。这些中间神经元具有带刺的、背向的树突和腹向的轴突。由于在静息状态下,CGRP 中间神经元受到紧张性抑制控制,无害或有害刺激都不会引起这些神经元中显著的 Fos 表达。然而,同步的、电非伤害性 Aβ 初级传入刺激背根使 CGRP 中间神经元去极化,这与它们接受 VGLUT1 支配一致。另一方面,化学遗传激活这些神经元会导致机械性超敏反应,而 caspase 介导的消融会导致机械性低敏反应。最后,在部分周围神经损伤后,无害刺激(刷拭)会在 CGRP 中间神经元中引起显著的 Fos 表达。这些发现表明,CGRP 中间神经元变得过度兴奋,并有助于起源于深部背角的上行回路或基线条件下的反射回路,但在神经损伤的情况下则不会。