Suppr超能文献

吡仑帕奈,一种 AMPAR 拮抗剂,通过坏死性凋亡和神经炎症缓解实验性脑出血引起的脑损伤。

Perampanel, an AMPAR antagonist, alleviates experimental intracerebral hemorrhage‑induced brain injury via necroptosis and neuroinflammation.

机构信息

Department of Neurosurgery, Zhongda Hospital, School of Medicine, Southeast University, Nanjing, Jiangsu 210009, P.R. China.

Department of Neurosurgery, 904th Hospital of Joint Logistic Support Force of PLA, Wuxi Clinical College of Anhui Medical University, Wuxi, Jiangsu 214044, P.R. China.

出版信息

Mol Med Rep. 2021 Aug;24(2). doi: 10.3892/mmr.2021.12183. Epub 2021 Jun 3.

Abstract

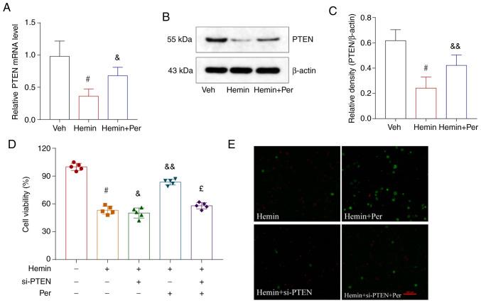
Spontaneous intracerebral hemorrhage (ICH) is a subtype of stroke with high mortality and morbidity due to the lack of effective therapies. The alpha‑amino‑3‑hydroxy‑5‑methyl‑4‑isoxazolepropionic acid receptor antagonist perampanel has been reported to alleviate early brain injury following subarachnoid hemorrhage and traumatic brain injury by reducing reactive oxygen species, apoptosis, autophagy, and necroptosis. Necroptosis is a caspase‑independent programmed cell death mechanism that serves a vital role in neuronal cell death following ICH. However, the precise role of necroptosis in perampanel‑mediated neuroprotection following ICH has not been confirmed. The present study aimed to investigate the neuroprotective effects and potential molecular mechanisms of perampanel in ICH‑induced early brain injury by regulating neural necroptosis in C57BL/6 mice and in a hemin‑induced neuron damage cell culture model. Mortality, neurological score, brain water content, and neuronal death were evaluated. The results demonstrated that perampanel treatment increased the survival rate and neurological score, and increased neuron survival. In addition, perampanel treatment downregulated the protein expression levels of receptor interacting serine/threonine kinase (RIP) 1, RIP3, and mixed lineage kinase domain like pseudokinase, and of the cytokines IL‑1β, IL‑6, TNF‑α, and NF‑κB. These results indicated that perampanel‑mediated inhibition of necroptosis and neuroinflammation ameliorated neuronal death and following ICH. The neuroprotective capacity of perampanel was partly dependent on the PTEN pathway. Taken together, the results of the present study demonstrated that perampanel improved neurological outcomes in mice and reduced neuronal death by protecting against neural necroptosis and neuroinflammation.

摘要

自发性脑出血(ICH)是一种具有高死亡率和发病率的中风亚型,这是由于缺乏有效的治疗方法所致。α-氨基-3-羟基-5-甲基-4-异恶唑丙酸受体拮抗剂培米普利胺已被报道可通过减少活性氧、细胞凋亡、自噬和坏死性凋亡来减轻蛛网膜下腔出血和创伤性脑损伤后的早期脑损伤。坏死性凋亡是一种半胱天冬酶非依赖性程序性细胞死亡机制,在 ICH 后神经元细胞死亡中起着重要作用。然而,确切的坏死性凋亡在培米普利胺介导的 ICH 后神经保护中的作用尚未得到证实。本研究旨在通过调节 C57BL/6 小鼠 ICH 诱导的早期脑损伤中的神经坏死性凋亡以及血红素诱导的神经元损伤细胞培养模型,探讨培米普利胺在 ICH 诱导的早期脑损伤中的神经保护作用及其潜在的分子机制。评估死亡率、神经评分、脑水含量和神经元死亡情况。结果表明,培米普利胺治疗可提高生存率和神经评分,并增加神经元存活。此外,培米普利胺治疗可下调受体相互作用丝氨酸/苏氨酸激酶 1(RIP)1、RIP3 和混合谱系激酶结构域样伪激酶以及细胞因子白细胞介素-1β(IL-1β)、白细胞介素-6(IL-6)、肿瘤坏死因子-α(TNF-α)和核因子-κB(NF-κB)的蛋白表达水平。这些结果表明,培米普利胺通过抑制坏死性凋亡和神经炎症来减轻 ICH 后神经元死亡。培米普利胺的神经保护能力部分依赖于 PTEN 途径。综上所述,本研究结果表明,培米普利胺通过保护神经坏死性凋亡和神经炎症来改善小鼠的神经功能结局并减少神经元死亡。

https://cdn.ncbi.nlm.nih.gov/pmc/blobs/dc06/8185517/44b8954e239f/mmr-24-02-12183-g00.jpg

文献AI研究员

20分钟写一篇综述,助力文献阅读效率提升50倍。

立即体验

用中文搜PubMed

大模型驱动的PubMed中文搜索引擎

马上搜索

文档翻译

学术文献翻译模型,支持多种主流文档格式。

立即体验