Department of Radiation Oncology, University of Pennsylvania, Philadelphia, PA, USA.
State Key Laboratory of Oncology in South China, Department of Neurosurgery/Neuro-oncology, Sun Yat-sen University Cancer Center, Collaborative Innovation Center for Cancer Medicine, Guangzhou, China.
Nat Commun. 2021 Jun 8;12(1):3424. doi: 10.1038/s41467-021-23832-3.
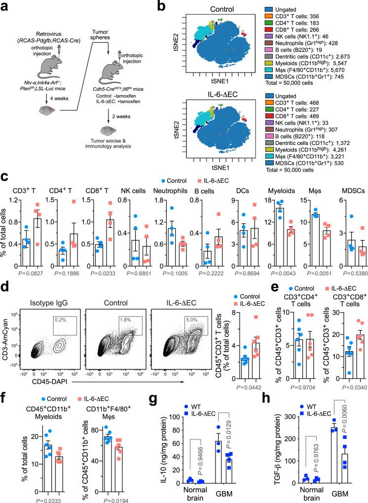
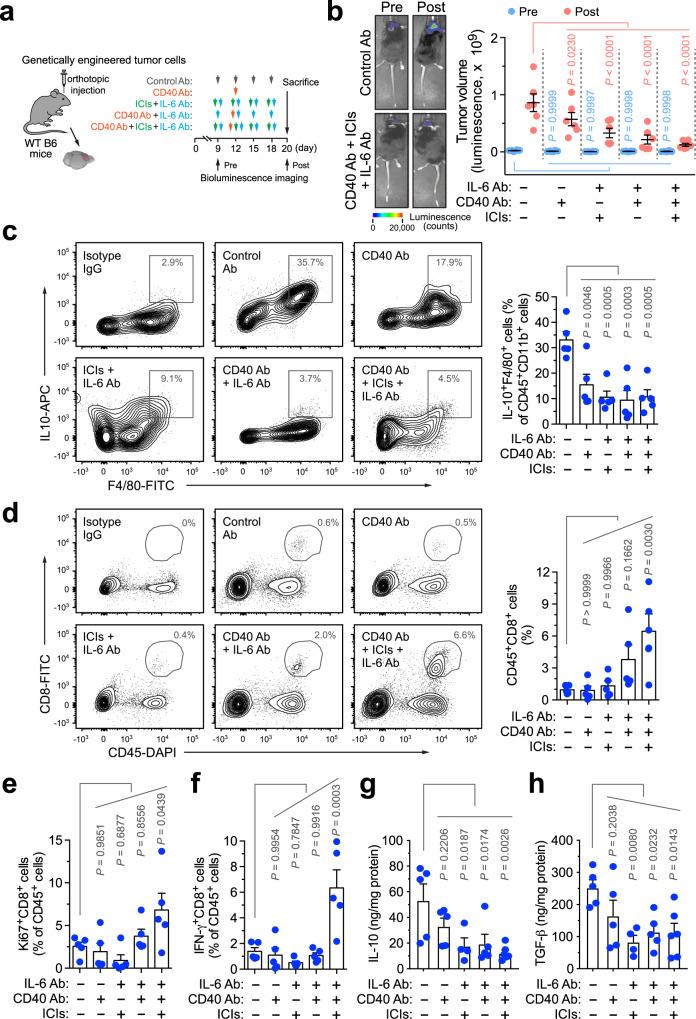
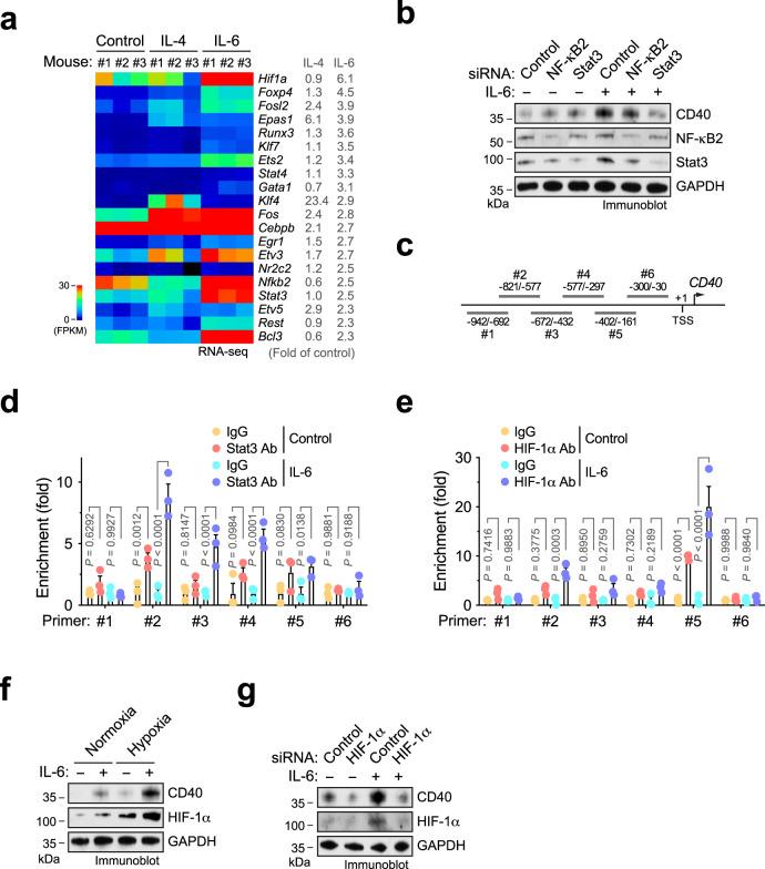
Immunologically-cold tumors including glioblastoma (GBM) are refractory to checkpoint blockade therapy, largely due to extensive infiltration of immunosuppressive macrophages (Mϕs). Consistent with a pro-tumor role of IL-6 in alternative Mϕs polarization, we here show that targeting IL-6 by genetic ablation or pharmacological inhibition moderately improves T-cell infiltration into GBM and enhances mouse survival; however, IL-6 inhibition does not synergize PD-1 and CTLA-4 checkpoint blockade. Interestingly, anti-IL-6 therapy reduces CD40 expression in GBM-associated Mϕs. We identify a Stat3/HIF-1α-mediated axis, through which IL-6 executes an anti-tumor role to induce CD40 expression in Mϕs. Combination of IL-6 inhibition with CD40 stimulation reverses Mϕ-mediated tumor immunosuppression, sensitizes tumors to checkpoint blockade, and extends animal survival in two syngeneic GBM models, particularly inducing complete regression of GL261 tumors after checkpoint blockade. Thus, antibody cocktail-based immunotherapy that combines checkpoint blockade with dual-targeting of IL-6 and CD40 may offer exciting opportunities for GBM and other solid tumors.
免疫冷肿瘤包括胶质母细胞瘤(GBM)对检查点阻断治疗有抗性,这主要是由于免疫抑制性巨噬细胞(Mϕs)的广泛浸润。与 IL-6 在替代 Mϕs 极化中的促肿瘤作用一致,我们在这里表明,通过遗传消融或药物抑制靶向 IL-6 可适度增加 T 细胞浸润到 GBM 并提高小鼠存活率;然而,IL-6 抑制不能与 PD-1 和 CTLA-4 检查点阻断协同作用。有趣的是,抗 IL-6 治疗可降低 GBM 相关 Mϕs 中的 CD40 表达。我们确定了一个 Stat3/HIF-1α 介导的轴,通过该轴,IL-6 发挥抗肿瘤作用诱导 Mϕs 中的 CD40 表达。IL-6 抑制与 CD40 刺激的联合使用可逆转 Mϕ 介导的肿瘤免疫抑制,使肿瘤对检查点阻断敏感,并延长两种同种异体 GBM 模型中的动物存活时间,特别是在检查点阻断后诱导 GL261 肿瘤完全消退。因此,基于抗体鸡尾酒的免疫疗法,将检查点阻断与 IL-6 和 CD40 的双重靶向相结合,可能为 GBM 和其他实体瘤提供令人兴奋的机会。